Suppr超能文献

增强子在DNA复制后期区域的出现。

Emergence of enhancers at late DNA replicating regions.

作者信息

Cornejo-Páramo Paola, Petrova Veronika, Zhang Xuan, Young Robert S, Wong Emily S

机构信息

Victor Chang Cardiac Research Institute, Darlinghurst, NSW, Australia.

School of Biotechnology and Biomolecular Sciences, Sydney, NSW, Australia.

出版信息

Nat Commun. 2024 Apr 24;15(1):3451. doi: 10.1038/s41467-024-47391-5.

Abstract

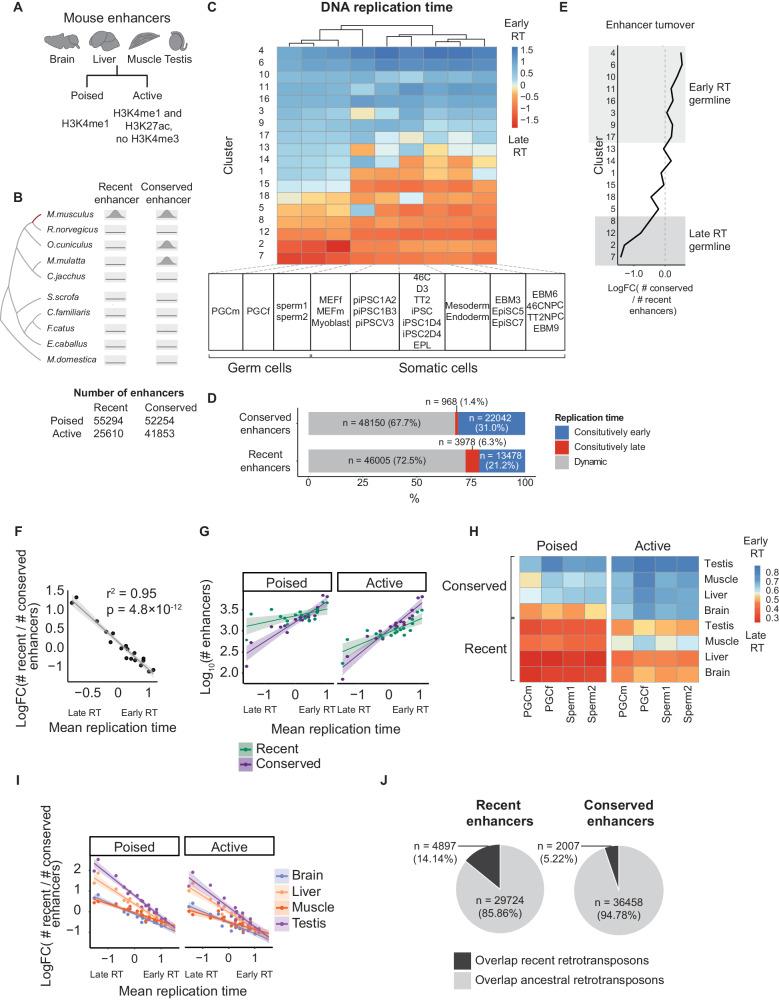
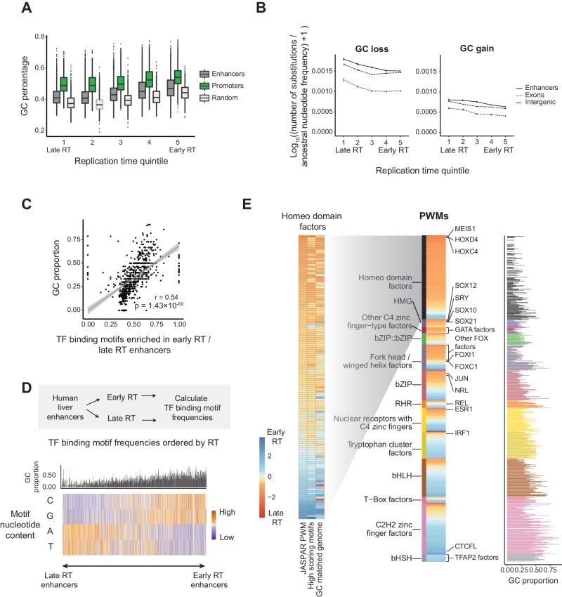
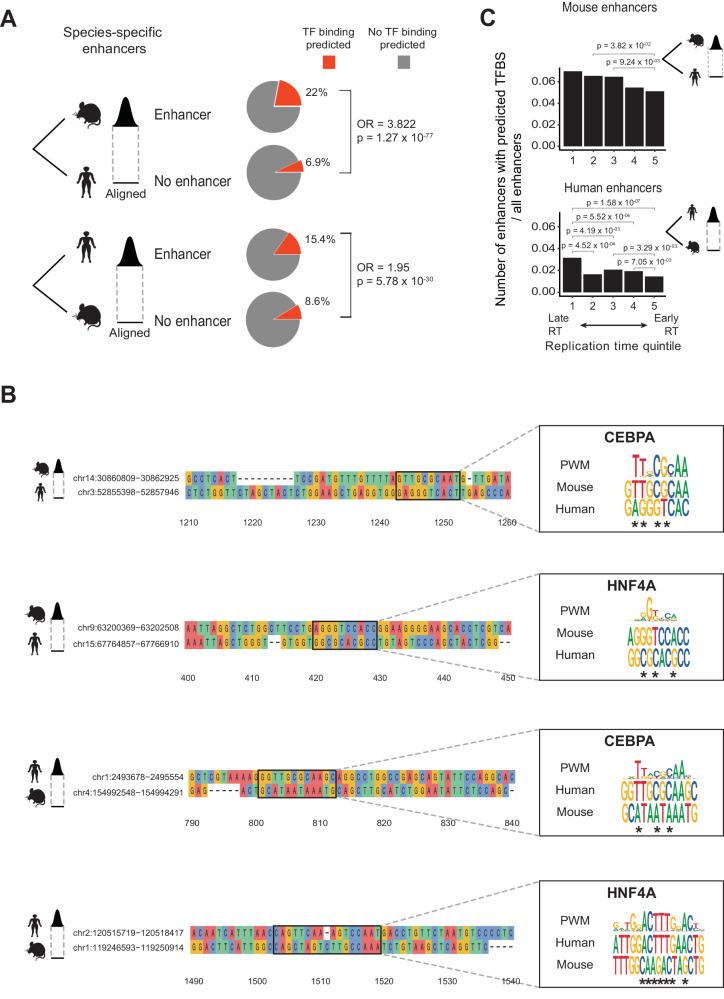
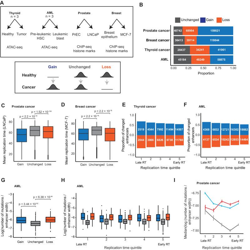
Enhancers are fast-evolving genomic sequences that control spatiotemporal gene expression patterns. By examining enhancer turnover across mammalian species and in multiple tissue types, we uncover a relationship between the emergence of enhancers and genome organization as a function of germline DNA replication time. While enhancers are most abundant in euchromatic regions, enhancers emerge almost twice as often in late compared to early germline replicating regions, independent of transposable elements. Using a deep learning sequence model, we demonstrate that new enhancers are enriched for mutations that alter transcription factor (TF) binding. Recently evolved enhancers appear to be mostly neutrally evolving and enriched in eQTLs. They also show more tissue specificity than conserved enhancers, and the TFs that bind to these elements, as inferred by binding sequences, also show increased tissue-specific gene expression. We find a similar relationship with DNA replication time in cancer, suggesting that these observations may be time-invariant principles of genome evolution. Our work underscores that genome organization has a profound impact in shaping mammalian gene regulation.

摘要

增强子是快速进化的基因组序列,可控制时空基因表达模式。通过研究跨哺乳动物物种和多种组织类型的增强子更新情况,我们发现增强子的出现与作为种系DNA复制时间函数的基因组组织之间存在一种关系。虽然增强子在常染色质区域最为丰富,但与早期种系复制区域相比,增强子在晚期出现的频率几乎是其两倍,且与转座元件无关。使用深度学习序列模型,我们证明新增强子富含改变转录因子(TF)结合的突变。最近进化的增强子似乎大多是中性进化的,并且在eQTL中富集。它们还比保守增强子表现出更多的组织特异性,并且通过结合序列推断,与这些元件结合的TF也表现出组织特异性基因表达增加。我们在癌症中发现了与DNA复制时间的类似关系,这表明这些观察结果可能是基因组进化的时间不变原则。我们的工作强调基因组组织在塑造哺乳动物基因调控方面具有深远影响。

https://cdn.ncbi.nlm.nih.gov/pmc/blobs/9ae7/11043393/8ae57a44d93c/41467_2024_47391_Fig1_HTML.jpg

文献AI研究员

20分钟写一篇综述,助力文献阅读效率提升50倍。

立即体验

用中文搜PubMed

大模型驱动的PubMed中文搜索引擎

马上搜索

文档翻译

学术文献翻译模型,支持多种主流文档格式。

立即体验