Suppr超能文献

膜联蛋白A2与TTK结合通过Akt/mTOR信号通路加速食管癌进展。

Annexin A2 combined with TTK accelerates esophageal cancer progression via the Akt/mTOR signaling pathway.

作者信息

Liu Ruiqi, Lu Yanwei, Li Jing, Yao Weiping, Wu Jiajun, Chen Xiaoyan, Huang Luanluan, Nan Ding, Zhang Yitian, Chen Weijun, Wang Ying, Jia Yongshi, Tang Jianming, Liang Xiaodong, Zhang Haibo

机构信息

Cancer Center, Department of Radiation Oncology, Zhejiang Provincial People's Hospital (Affiliated People's Hospital), Hangzhou Medical College, Hangzhou, Zhejiang, China.

Graduate Department, Bengbu Medical College, Bengbu, Anhui, China.

出版信息

Cell Death Dis. 2024 Apr 24;15(4):291. doi: 10.1038/s41419-024-06683-w.

Abstract

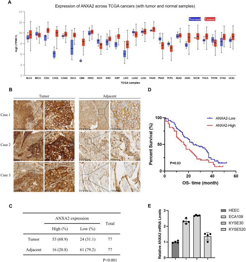
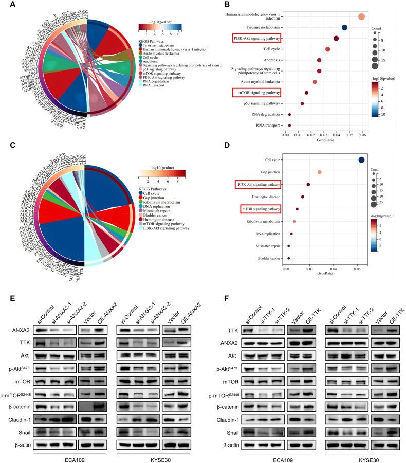
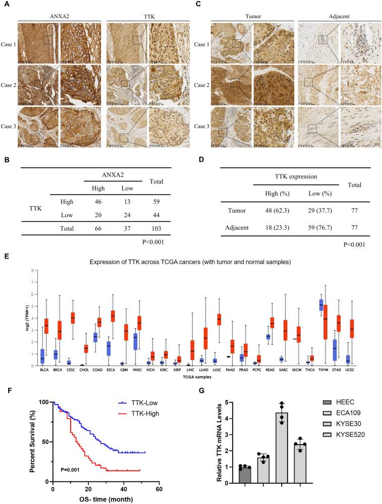
Annexin A2 (ANXA2) is a widely reported oncogene. However, the mechanism of ANXA2 in esophageal cancer is not fully understood. In this study, we provided evidence that ANXA2 promotes the progression of esophageal squamous cell carcinoma (ESCC) through the downstream target threonine tyrosine kinase (TTK). These results are consistent with the up-regulation of ANXA2 and TTK in ESCC. In vitro experiments by knockdown and overexpression of ANXA2 revealed that ANXA2 promotes the progression of ESCC by enhancing cancer cell proliferation, migration, and invasion. Subsequently, animal models also confirmed the role of ANXA2 in promoting the proliferation and metastasis of ESCC. Mechanistically, the ANXA2/TTK complex activates the Akt/mTOR signaling pathway and accelerates epithelial-mesenchymal transition (EMT), thereby promoting the invasion and metastasis of ESCC. Furthermore, we identified that TTK overexpression can reverse the inhibition of ESCC invasion after ANXA2 knockdown. Overall, these data indicate that the combination of ANXA2 and TTK regulates the activation of the Akt/mTOR pathway and accelerates the progression of ESCC. Therefore, the ANXA2/TTK/Akt/mTOR axis is a potential therapeutic target for ESCC.

摘要

膜联蛋白A2(ANXA2)是一种被广泛报道的癌基因。然而,ANXA2在食管癌中的作用机制尚未完全明确。在本研究中,我们提供证据表明ANXA2通过下游靶点苏氨酸酪氨酸激酶(TTK)促进食管鳞状细胞癌(ESCC)的进展。这些结果与ESCC中ANXA2和TTK的上调一致。通过敲低和过表达ANXA2进行的体外实验表明,ANXA2通过增强癌细胞的增殖、迁移和侵袭促进ESCC的进展。随后,动物模型也证实了ANXA2在促进ESCC增殖和转移中的作用。机制上,ANXA2/TTK复合物激活Akt/mTOR信号通路并加速上皮-间质转化(EMT),从而促进ESCC的侵袭和转移。此外,我们发现TTK过表达可逆转ANXA2敲低后ESCC侵袭的抑制。总体而言,这些数据表明ANXA2和TTK的组合调节Akt/mTOR通路的激活并加速ESCC的进展。因此,ANXA2/TTK/Akt/mTOR轴是ESCC的一个潜在治疗靶点。

https://cdn.ncbi.nlm.nih.gov/pmc/blobs/5782/11043348/19aca9b57eee/41419_2024_6683_Fig1_HTML.jpg

文献AI研究员

20分钟写一篇综述,助力文献阅读效率提升50倍。

立即体验

用中文搜PubMed

大模型驱动的PubMed中文搜索引擎

马上搜索

文档翻译

学术文献翻译模型,支持多种主流文档格式。

立即体验