Suppr超能文献

短暂丧失多梳成分会诱导表观遗传致癌命运。

Transient loss of Polycomb components induces an epigenetic cancer fate.

机构信息

Institute of Human Genetics, CNRS, University of Montpellier, Montpellier, France.

Research Institute of Molecular Pathology, Vienna BioCenter, Vienna, Austria.

出版信息

Nature. 2024 May;629(8012):688-696. doi: 10.1038/s41586-024-07328-w. Epub 2024 Apr 24.

Abstract

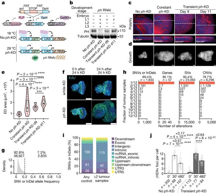
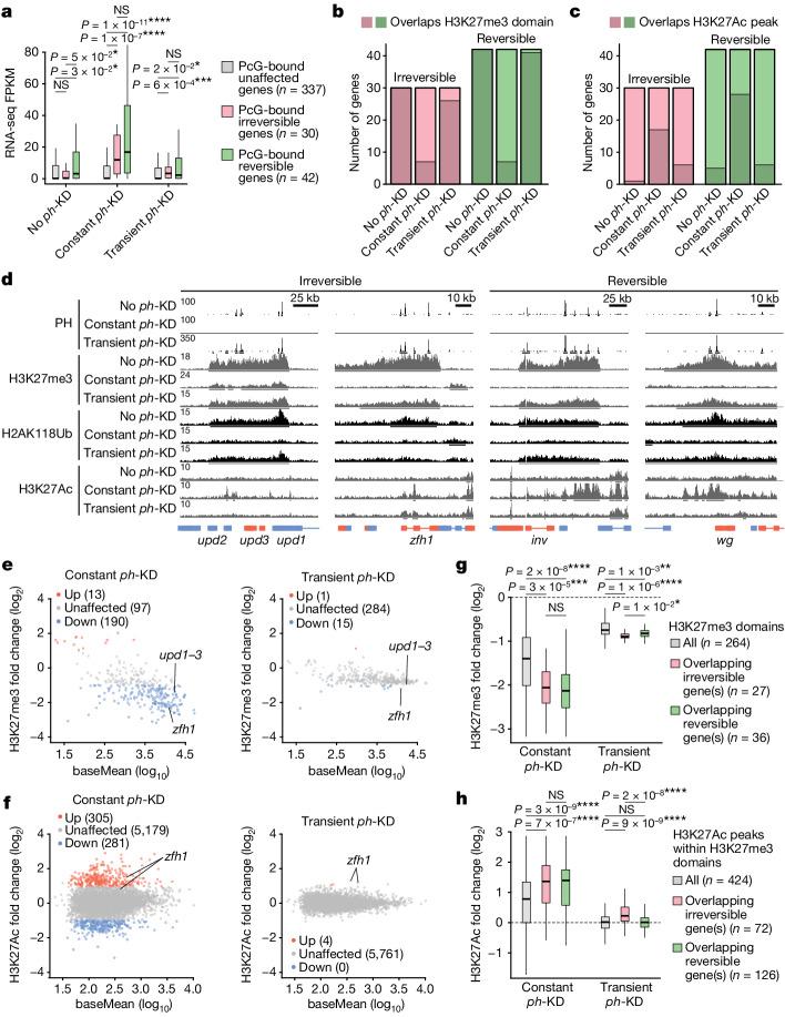
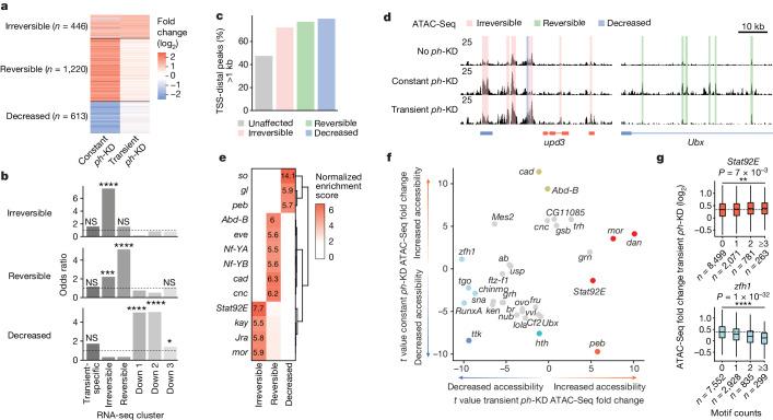
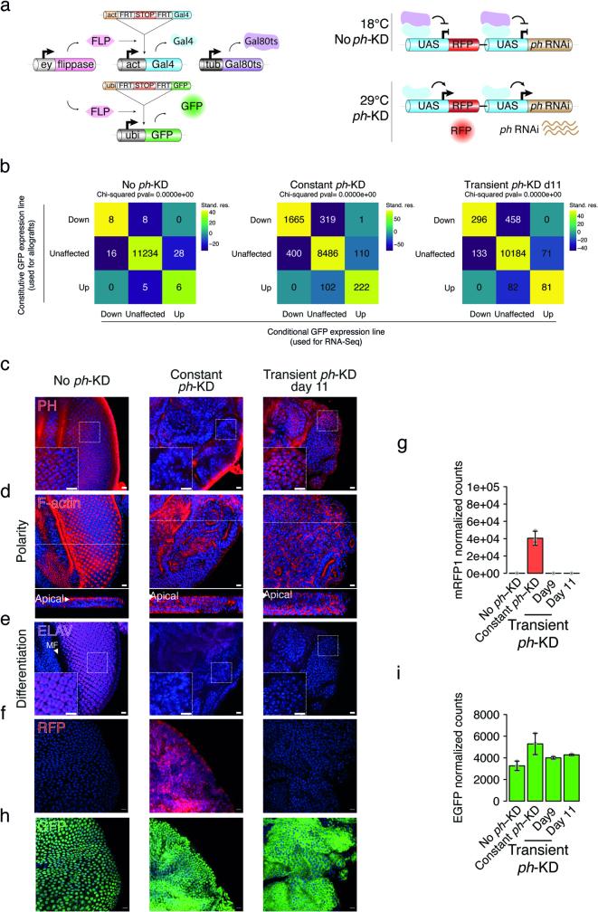
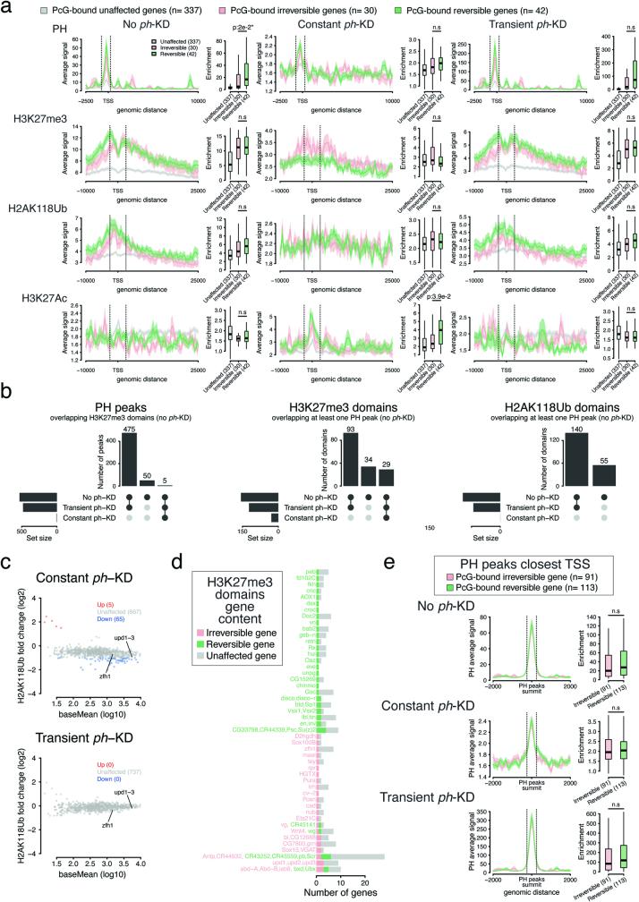
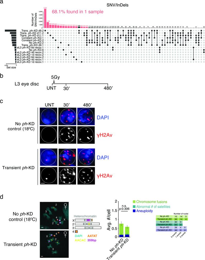
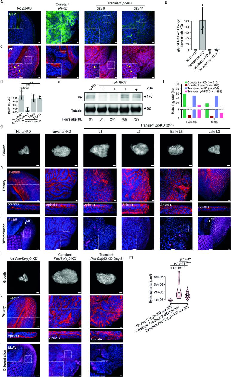
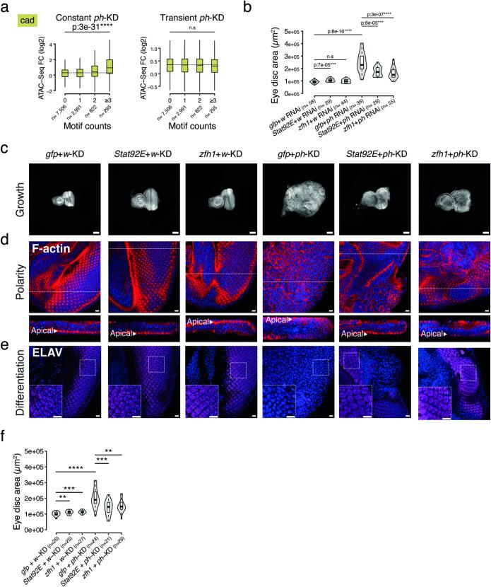
Although cancer initiation and progression are generally associated with the accumulation of somatic mutations, substantial epigenomic alterations underlie many aspects of tumorigenesis and cancer susceptibility, suggesting that genetic mechanisms might not be the only drivers of malignant transformation. However, whether purely non-genetic mechanisms are sufficient to initiate tumorigenesis irrespective of mutations has been unknown. Here, we show that a transient perturbation of transcriptional silencing mediated by Polycomb group proteins is sufficient to induce an irreversible switch to a cancer cell fate in Drosophila. This is linked to the irreversible derepression of genes that can drive tumorigenesis, including members of the JAK-STAT signalling pathway and zfh1, the fly homologue of the ZEB1 oncogene, whose aberrant activation is required for Polycomb perturbation-induced tumorigenesis. These data show that a reversible depletion of Polycomb proteins can induce cancer in the absence of driver mutations, suggesting that tumours can emerge through epigenetic dysregulation leading to inheritance of altered cell fates.

摘要

虽然癌症的发生和发展通常与体细胞突变的积累有关,但许多肿瘤发生和癌症易感性的方面都存在大量的表观遗传改变,这表明遗传机制可能不是恶性转化的唯一驱动因素。然而,纯粹的非遗传机制是否足以在没有突变的情况下引发肿瘤发生一直是未知的。在这里,我们表明,由 Polycomb 蛋白介导的转录沉默的短暂扰动足以诱导果蝇中向癌细胞命运的不可逆转变。这与能够驱动肿瘤发生的基因的不可逆去抑制有关,包括 JAK-STAT 信号通路的成员和 zfh1,即 ZEB1 癌基因的果蝇同源物,其异常激活是 Polycomb 扰动诱导肿瘤发生所必需的。这些数据表明,可逆耗尽 Polycomb 蛋白可以在没有驱动突变的情况下引发癌症,这表明肿瘤可以通过导致改变的细胞命运遗传的表观遗传失调而出现。

https://cdn.ncbi.nlm.nih.gov/pmc/blobs/763b/11096130/9292f874f0bf/41586_2024_7328_Fig1_HTML.jpg

文献AI研究员

20分钟写一篇综述,助力文献阅读效率提升50倍。

立即体验

用中文搜PubMed

大模型驱动的PubMed中文搜索引擎

马上搜索

文档翻译

学术文献翻译模型,支持多种主流文档格式。

立即体验