Suppr超能文献

CDCA5与EEF1A1的相互作用通过调节mTOR信号通路促进肾透明细胞癌的进展。

CDCA5-EEF1A1 interaction promotes progression of clear cell renal cell carcinoma by regulating mTOR signaling.

作者信息

Wang Xun, Shi An, Liu Jie, Kong Wen, Huang Yiran, Xue Wei, Yang Fan, Huang Jiwei

机构信息

Department of Urology, Renji Hospital Affiliated to Shanghai Jiaotong University School of Medicine, Shanghai, 200127, China.

Department of Critical Care Medicine, Renji Hospital Affiliated to Shanghai Jiaotong University School of Medicine, Shanghai, 200127, China.

出版信息

Cancer Cell Int. 2024 Apr 24;24(1):147. doi: 10.1186/s12935-024-03330-4.

Abstract

BACKGROUND

Cell division cycle associated 5 (CDCA5) plays ontogenetic role in various human cancers. However, its specific function and regulatory mechanism in ccRCC remain uncertain.

METHODS

Immunohistochemistry and western blots were performed to investigate the expression of CDCA5 in ccRCC tissues. Genetic knockdown and upregulation of CDCA5 were performed to investigate its functional roles in ccRCC proliferation, migration, apoptosis and sunitinib resistance. Furthermore, Co-IP assay and LC-MS/MS were performed to investigate the underlying mechanisms.

RESULTS

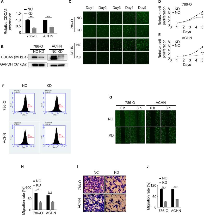
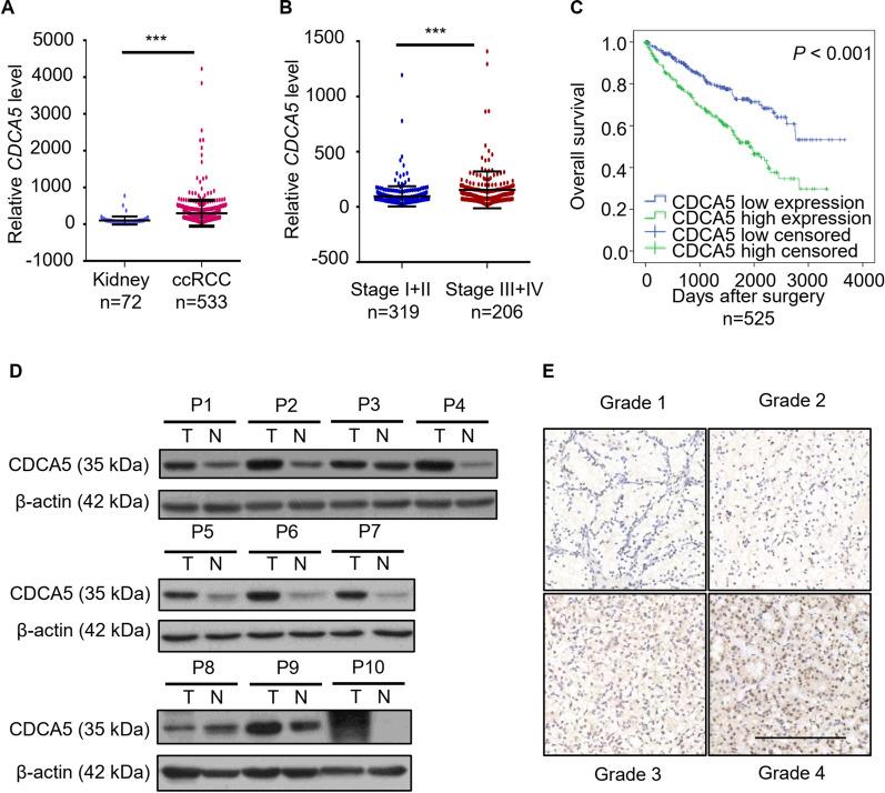
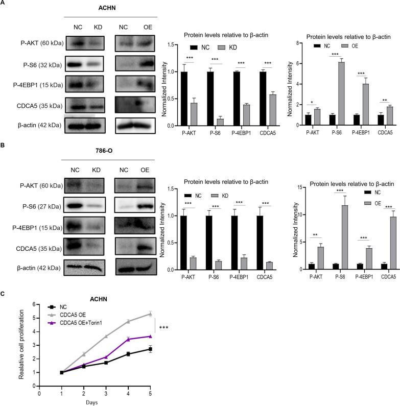
We found that CDCA5 expression is frequently upregulated in ccRCC tumors and is associated with poor prognosis of ccRCC patients. Functionally, CDCA5 promotes proliferation, migration, and sunitinib resistance, while inhibiting apoptosis in ccRCC cells. In vivo mouse xenograft model confirms that silencing of CDCA5 drastically inhibits the growth of ccRCC. Mechanistically, we discovered that CDCA5 interacts with Eukaryotic Translation Elongation Factor 1 Alpha 1 (EEF1A1) to regulate mTOR signaling pathway, thereby promoting ccRCC progression.

CONCLUSIONS

Taken together, our results demonstrate the significant role of CDCA5 in ccRCC progression. The findings may provide insights for the development of new treatment strategies targeting CDCA5 for ccRCC patients.

摘要

背景

细胞分裂周期相关蛋白5(CDCA5)在多种人类癌症中发挥个体发育作用。然而,其在肾透明细胞癌(ccRCC)中的具体功能和调控机制仍不明确。

方法

采用免疫组织化学和蛋白质免疫印迹法研究CDCA5在ccRCC组织中的表达。通过基因敲低和上调CDCA5来研究其在ccRCC增殖、迁移、凋亡和舒尼替尼耐药中的功能作用。此外,进行了免疫共沉淀实验和液相色谱-串联质谱分析以探究潜在机制。

结果

我们发现CDCA5在ccRCC肿瘤中经常上调,且与ccRCC患者的不良预后相关。在功能上,CDCA5促进ccRCC细胞的增殖、迁移和舒尼替尼耐药,同时抑制其凋亡。体内小鼠异种移植模型证实,沉默CDCA5可显著抑制ccRCC的生长。机制上,我们发现CDCA5与真核生物翻译延伸因子1α1(EEF1A1)相互作用以调节mTOR信号通路,从而促进ccRCC进展。

结论

综上所述,我们的结果证明了CDCA5在ccRCC进展中的重要作用。这些发现可能为针对ccRCC患者开发靶向CDCA5的新治疗策略提供思路。

https://cdn.ncbi.nlm.nih.gov/pmc/blobs/46dc/11044369/5e783ca20e38/12935_2024_3330_Fig1_HTML.jpg

文献AI研究员

20分钟写一篇综述,助力文献阅读效率提升50倍。

立即体验

用中文搜PubMed

大模型驱动的PubMed中文搜索引擎

马上搜索

文档翻译

学术文献翻译模型,支持多种主流文档格式。

立即体验