Suppr超能文献

CDCA5 通过影响 ERK 信号通路促进前列腺癌的进展。

CDCA5 promotes the progression of prostate cancer by affecting the ERK signalling pathway.

机构信息

Tianjin Institute of Urology, The Second Hospital of Tianjin Medical University, Hexi, Tianjin 300211, P.R. China.

出版信息

Oncol Rep. 2021 Mar;45(3):921-932. doi: 10.3892/or.2021.7920. Epub 2021 Jan 4.

Abstract

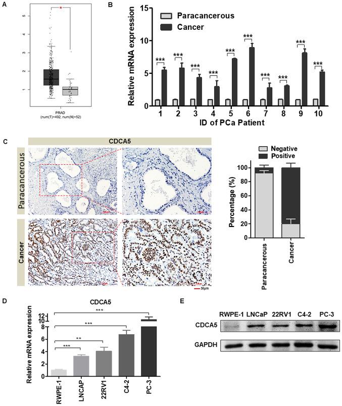
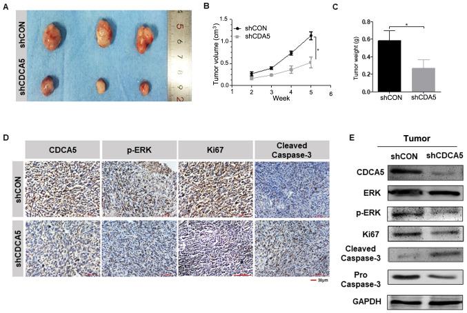
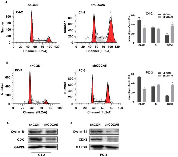
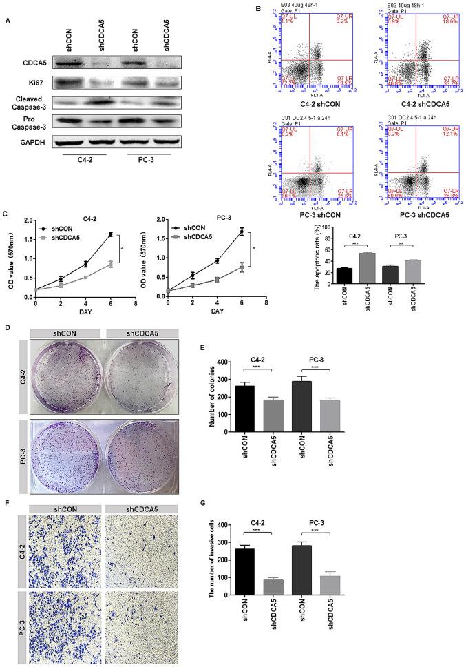
Cell division cycle-associated 5 (CDCA5) can regulate cell cycle-related proteins to promote the proliferation of cancer cells. The purpose of the present study was to investigate the expression level of CDCA5 in prostate cancer (PCa) and its effect on PCa progression. The signalling pathway by which CDCA5 functions through was also attempted to elucidate. Clinical specimens of PCa patients were collected from the Second Hospital of Tianjin Medical University. The expression level of CDCA5 in cancer tissues and paracancerous tissues from PCa patients was detected by RT-qPCR analysis and IHC. The relationship between the expression level of CDCA5 and the survival rate of PCa patients was analysed using TCGA database. Two stable cell lines (C4-2 and PC-3) with CDCA5 knockdown were established, and the effects of CDCA5 on PCa cell proliferation were detected by MTT and colony formation assays. Flow cytometry was performed to detect the effect of CDCA5 on the PCa cell division cycle, and western blot analysis was used to determine changes in ERK phosphorylation levels after CDCA5 knockdown. The effect of CDCA5 expression on prostate tumour growth was assessed using a mouse xenograft model. The results revealed that the mRNA and protein expression levels of CDCA5 were significantly higher in PCa tissues than in paracancerous tissues. High CDCA5 expression was associated with the prognosis of patients with PCa. CDCA5 expression knockdown significantly reduced the number of PCa cells in mitoses and inhibited their proliferation in vitro and in vivo. When CDCA5 was knocked down, the phosphorylation level of ERK was also reduced. Collectively, CDCA5 was upregulated and affected the prognosis of patients with PCa. Decreased CDCA5 expression inhibited PCa cell proliferation by inhibiting the ERK signalling pathway. Thus, CDCA5 may be a potential therapeutic target for PCa.

摘要

细胞分裂周期相关蛋白 5(CDCA5)可以调节细胞周期相关蛋白,促进癌细胞增殖。本研究旨在探讨 CDCA5 在前列腺癌(PCa)中的表达水平及其对 PCa 进展的影响,并试图阐明 CDCA5 发挥作用的信号通路。收集天津医科大学第二医院 PCa 患者的临床标本,采用 RT-qPCR 分析和 IHC 检测 CDCA5 在癌组织和癌旁组织中的表达水平。利用 TCGA 数据库分析 CDCA5 的表达水平与 PCa 患者生存率的关系。建立 CDCA5 敲低的稳定细胞系(C4-2 和 PC-3),通过 MTT 和集落形成实验检测 CDCA5 对 PCa 细胞增殖的影响。通过流式细胞术检测 CDCA5 对 PCa 细胞分裂周期的影响,通过 Western blot 分析检测 CDCA5 敲低后 ERK 磷酸化水平的变化。利用小鼠异种移植模型评估 CDCA5 表达对前列腺肿瘤生长的影响。结果表明,CDCA5 在 PCa 组织中的 mRNA 和蛋白表达水平明显高于癌旁组织。高 CDCA5 表达与 PCa 患者的预后相关。CDCA5 表达下调显著减少了有丝分裂期 PCa 细胞的数量,并抑制了其在体外和体内的增殖。当 CDCA5 被敲低时,ERK 的磷酸化水平也降低。综上所述,CDCA5 上调并影响 PCa 患者的预后。降低 CDCA5 表达通过抑制 ERK 信号通路抑制 PCa 细胞增殖。因此,CDCA5 可能是 PCa 的潜在治疗靶点。

https://cdn.ncbi.nlm.nih.gov/pmc/blobs/688f/7859918/7f8321825b28/OR-45-03-0921-g00.jpg

文献AI研究员

20分钟写一篇综述,助力文献阅读效率提升50倍。

立即体验

用中文搜PubMed

大模型驱动的PubMed中文搜索引擎

马上搜索

文档翻译

学术文献翻译模型,支持多种主流文档格式。

立即体验