Suppr超能文献

系统的癌症-睾丸基因表达分析鉴定 CDCA5 为食管鳞癌的潜在治疗靶点。

Systematic cancer-testis gene expression analysis identified CDCA5 as a potential therapeutic target in esophageal squamous cell carcinoma.

机构信息

Department of Thoracic Surgery, The First Affiliated Hospital of Nanjing Medical University, Nanjing, China.

Department of Thoracic Surgery, The First Affiliated Hospital of Nanjing Medical University, Nanjing, China; Department of Thoracic Surgery, Cancer Institute and Hospital, Peking Union Medical College, Chinese Academy of Medical Sciences, Beijing, China.

出版信息

EBioMedicine. 2019 Aug;46:54-65. doi: 10.1016/j.ebiom.2019.07.030. Epub 2019 Jul 16.

Abstract

BACKGROUND

Esophageal squamous cell carcinoma (ESCC) is one of the most lethal malignancies with poor prognosis. Cancer-testis genes (CTGs) have been vigorously pursued as targets for cancer immunotherapy, but the expressive patterns and functional roles of CTGs remain unclear in ESCC.

METHODS

A systematic screening strategy was adopted to screen CTGs in ESCC by integrating multiple public databases and RNA expression microarray data from 119 ESCC subjects. For the newly identified ESCC prognosis-associated CTGs, an independent cohort of 118 patients with ESCC was recruited to validate the relationship via immunohistochemistry. Furthermore, functional assays were performed to determine the underlying mechanisms.

FINDINGS

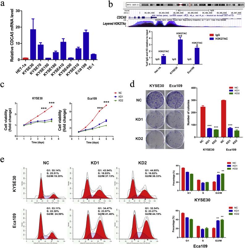
21 genes were recognized as CTGs, in particular, CDCA5 was aberrantly upregulated in ESCC tissues and significantly associated with poor prognosis (HR = 1.85, 95%CI: 1.14-3.01, P = .013). Immunohistochemical staining confirmed that positive CDCA5 expression was associated with advanced TNM staging and a shorter overall survival rate (45.59% vs 28.00% for CDCA5-/+ subjects, P = 1.86 × 10). H3K27 acetylation in CDCA5 promoter might lead to the activation of CDCA5 during ESCC tumorigenesis. Functionally, in vitro assay of gain- and loss-of-function of CDCA5 suggested that CDCA5 could promote ESCC cells proliferation, invasion, migration, apoptosis resistance and reduce chemosensitivity to cisplatin. Moreover, in vivo assay showed that silenced CDCA5 could inhibit tumor growth. Mechanistically, CDCA5 knockdown led to an arrest in G2/M phase and changes in the expression of factors that played fundamental roles in the cell cycle pathway.

INTERPRETATION

CDCA5 contributed to ESCC progression and might serve as an attractive target for ESCC immunotherapy. FUND: This work was supported by the Natural Science Foundation of Jiangsu Province (No. BK20181083 and BK20181496), Jiangsu Top Expert Program in Six Professions (No. WSW-003 and WSW-007), Major Program of Science and Technology Foundation of Jiangsu Province (No. BE2016790 and BE2018746), Jiangsu Medical Young Talent Project (No. QNRC2016566), the Program of Jiangsu Medical Innovation Team (No. CXTDA2017006), Postgraduate Research & Practice Innovation Program of Jiangsu Province (KYCX18_1487) and Jiangsu Province 333 Talents Project (No. BRA2017545).

摘要

背景

食管鳞状细胞癌(ESCC)是预后最差的致命恶性肿瘤之一。癌症睾丸抗原(CTG)一直是癌症免疫治疗的热门靶点,但在 ESCC 中,CTG 的表达模式和功能作用仍不清楚。

方法

通过整合多个公共数据库和来自 119 名 ESCC 患者的 RNA 表达微阵列数据,采用系统筛选策略筛选 ESCC 中的 CTG。对于新鉴定的与 ESCC 预后相关的 CTG,通过免疫组织化学染色在 118 名 ESCC 患者的独立队列中验证其相关性。此外,还进行了功能测定以确定潜在机制。

结果

鉴定出 21 个基因作为 CTG,特别是 CDCA5 在 ESCC 组织中异常上调,与预后不良显著相关(HR=1.85,95%CI:1.14-3.01,P=0.013)。免疫组织化学染色证实,CDCA5 阳性表达与晚期 TNM 分期和总生存率降低相关(CDCA5-/+患者的总生存率分别为 45.59%和 28.00%,P=1.86×10)。H3K27 乙酰化可能导致 CDCA5 在 ESCC 肿瘤发生过程中激活。功能上,CDCA5 的 Gain-和 Loss-of-function 体外测定表明,CDCA5 可促进 ESCC 细胞增殖、侵袭、迁移、抗凋亡并降低对顺铂的化疗敏感性。此外,体内试验表明,沉默 CDCA5 可抑制肿瘤生长。在机制上,CDCA5 敲低导致 G2/M 期停滞和细胞周期途径中起关键作用的因子表达发生变化。

结论

CDCA5 促进 ESCC 进展,可能成为 ESCC 免疫治疗的一个有吸引力的靶点。

资助

本工作得到江苏省自然科学基金(No.BK20181083 和 BK20181496)、江苏省六大人才高峰项目(No.WSW-003 和 WSW-007)、江苏省重点研发计划(重大科技成果转化)项目(No.BE2016790 和 BE2018746)、江苏省医学青年人才项目(No.QNRC2016566)、江苏省医学创新团队项目(No.CXTDA2017006)、江苏省研究生科研与实践创新计划项目(No.KYCX18_1487)和江苏省 333 人才项目(No.BRA2017545)的资助。

https://cdn.ncbi.nlm.nih.gov/pmc/blobs/9e70/6710982/c22385c77ef2/gr1.jpg

文献AI研究员

20分钟写一篇综述,助力文献阅读效率提升50倍。

立即体验

用中文搜PubMed

大模型驱动的PubMed中文搜索引擎

马上搜索

文档翻译

学术文献翻译模型,支持多种主流文档格式。

立即体验