Suppr超能文献

CDCA5 通过促进 E2F1 和 FOXM1 的结合加速乳腺癌的进展。

CDCA5 accelerates progression of breast cancer by promoting the binding of E2F1 and FOXM1.

机构信息

Department of Breast and Thyroid Surgery, Union Hospital, Tongji Medical College, Huazhong University of Science and Technology, 1277 Jiefang Road, Wuhan, Hubei, 430022, China.

出版信息

J Transl Med. 2024 Jul 8;22(1):639. doi: 10.1186/s12967-024-05443-w.

Abstract

BACKGROUND

Breast cancer is one of the most common malignant tumors in women. Cell division cycle associated 5 (CDCA5), a master regulator of sister chromatid cohesion, was reported to be upregulated in several types of cancer. Here, the function and regulation mechanism of CDCA5 in breast cancer were explored.

METHODS

CDCA5 expression was identified through immunohistochemistry staining in breast cancer specimens. The correlation between CDCA5 expression with clinicopathological features and prognosis of breast cancer patients was analyzed using a tissue microarray. CDCA5 function in breast cancer was explored in CDCA5-overexpressed/knockdown cells and mice models. Co-IP, ChIP and dual-luciferase reporter assay assays were performed to clarify underlying molecular mechanisms.

RESULTS

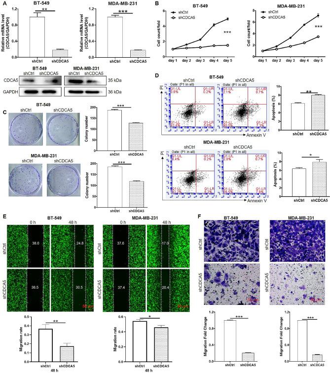
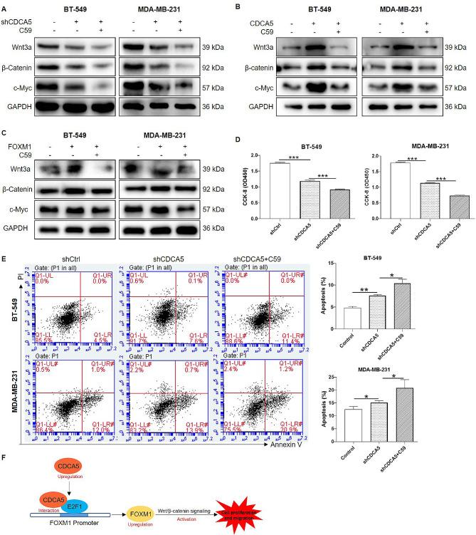
We found that CDCA5 was expressed at a higher level in breast cancer tissues and cell lines, and overexpression of CDCA5 was significantly associated with poor prognosis of patients with breast cancer. Moreover, CDCA5 knockdown significantly suppressed the proliferation and migration, while promoted apoptosis in vitro. Mechanistically, we revealed that CDCA5 played an important role in promoting the binding of E2F transcription factor 1 (E2F1) to the forkhead box M1 (FOXM1) promoter. Furthermore, the data of in vitro and in vivo revealed that depletion of FOXM1 alleviated the effect of CDCA5 overexpression on breast cancer. Additionally, we revealed that the Wnt/β-catenin signaling pathway was required for CDCA5 induced progression of breast cancer.

CONCLUSIONS

We suggested that CDCA5 promoted progression of breast cancer via CDCA5/FOXM1/Wnt axis, CDCA5 might serve as a novel therapeutic target for breast cancer treatment.

摘要

背景

乳腺癌是女性最常见的恶性肿瘤之一。细胞分裂周期相关蛋白 5(CDCA5)作为姐妹染色单体黏合的主要调控因子,在多种类型的癌症中被报道上调。本研究旨在探讨 CDCA5 在乳腺癌中的功能和调控机制。

方法

通过免疫组织化学染色鉴定乳腺癌标本中 CDCA5 的表达。利用组织微阵列分析 CDCA5 表达与乳腺癌患者临床病理特征和预后的相关性。在过表达/敲低 CDCA5 的细胞和小鼠模型中探索 CDCA5 在乳腺癌中的功能。通过 Co-IP、ChIP 和双荧光素酶报告基因检测等实验方法,阐明潜在的分子机制。

结果

我们发现 CDCA5 在乳腺癌组织和细胞系中表达水平较高,CDCA5 的过表达与乳腺癌患者的不良预后显著相关。此外,CDCA5 敲低显著抑制了体外细胞的增殖和迁移,同时促进了细胞凋亡。机制上,我们揭示 CDCA5 促进了 E2F 转录因子 1(E2F1)与叉头框 M1(FOXM1)启动子的结合。此外,体内外数据表明,FOXM1 的耗竭减轻了 CDCA5 过表达对乳腺癌的影响。此外,我们揭示了 Wnt/β-catenin 信号通路是 CDCA5 诱导乳腺癌进展所必需的。

结论

我们提出 CDCA5 通过 CDCA5/FOXM1/Wnt 轴促进乳腺癌的进展,CDCA5 可能成为治疗乳腺癌的新靶点。

https://cdn.ncbi.nlm.nih.gov/pmc/blobs/28aa/11232132/ec8df2836d29/12967_2024_5443_Fig4_HTML.jpg

文献AI研究员

20分钟写一篇综述,助力文献阅读效率提升50倍。

立即体验

用中文搜PubMed

大模型驱动的PubMed中文搜索引擎

马上搜索

文档翻译

学术文献翻译模型,支持多种主流文档格式。

立即体验