Suppr超能文献

CDCA5 促进乳腺癌的进展,并可作为一种潜在的预后生物标志物。

CDCA5 promotes the progression of breast cancer and serves as a potential prognostic biomarker.

机构信息

College of Life and Health Sciences, Institute of Biology and Medicine, Wuhan University of Science and Technology, Wuhan, Hubei 430000, P.R. China.

Department of Medical Laboratory, Central Hospital of Wuhan, Tongji Medical College, Huazhong University of Science and Technology, Wuhan, Hubei 430014, P.R. China.

出版信息

Oncol Rep. 2022 Oct;48(4). doi: 10.3892/or.2022.8387. Epub 2022 Aug 25.

Abstract

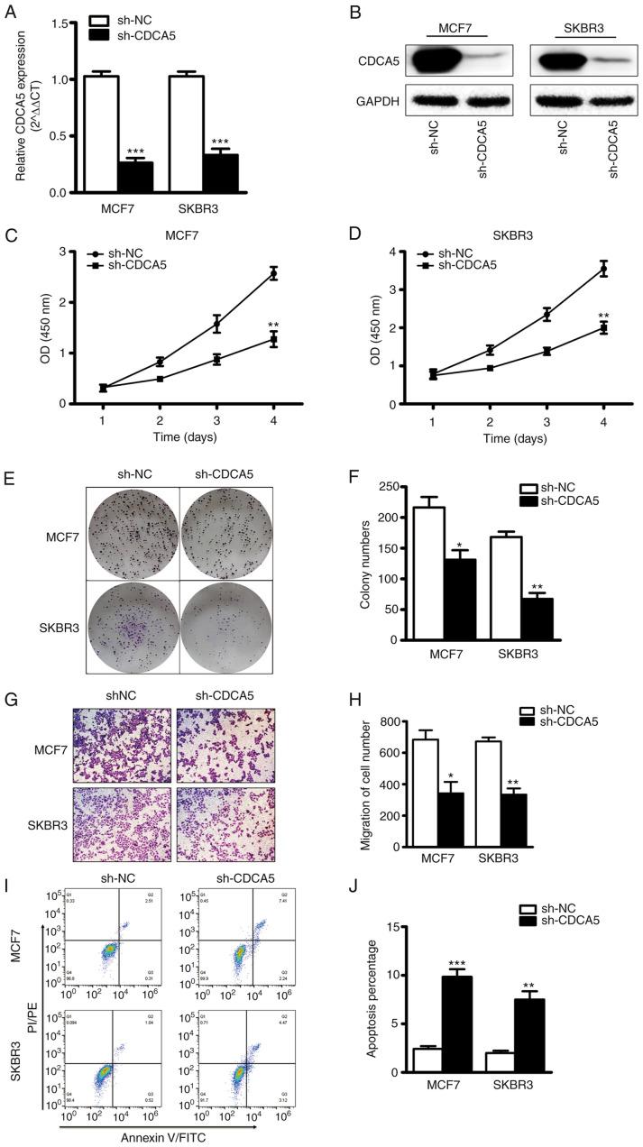
Cell division cycle‑associated 5 (CDCA5) plays a critical role in the progression of various human cancers by regulating cell cycle‑related proteins; however, the function of CDCA5 in breast cancer (BC) is poorly understood. The aim of the present study was to investigate the expression level of CDCA5 in BC and its effect on BC progression. CDCA5 was found to be highly expressed in patients with BC, as well as in BC cell lines. It was also found that a high CDCA5 expression in BC was significantly associated with a shorter survival rate. In addition, the expression level of CDCA5 was significantly increased in stem cells derived from suspension‑cultured BC cells, as compared to adherent‑cultured cells. CDCA5 knockdown in MCF7 and SKBR3 cells significantly reduced cell proliferation, migration and clone formation. At the same time, the stemness capacity of BC cells, determined by analyzing cancer stem cell marker expression and mammosphere formation, was also markedly diminished following the knockdown of CDCA5. In addition, in vivo experiments demonstrated that CDCA5 knockdown in MCF7 cells markedly reduced tumor growth. On the whole, the present study demonstrates that CDCA5 may be used as a prognostic biomarker and therapeutic target for BC.

摘要

细胞分裂周期相关蛋白 5(CDCA5)通过调节细胞周期相关蛋白在各种人类癌症的进展中发挥着关键作用;然而,CDCA5 在乳腺癌(BC)中的功能仍知之甚少。本研究旨在探讨 CDCA5 在 BC 中的表达水平及其对 BC 进展的影响。研究发现,CDCA5 在 BC 患者以及 BC 细胞系中呈高表达。此外,BC 中 CDCA5 的高表达与生存率降低显著相关。此外,与贴壁培养细胞相比,悬浮培养的 BC 细胞来源的干细胞中 CDCA5 的表达水平显著增加。在 MCF7 和 SKBR3 细胞中敲低 CDCA5 可显著降低细胞增殖、迁移和克隆形成。同时,通过分析癌症干细胞标志物表达和类球体形成来确定 BC 细胞的干性能力,在敲低 CDCA5 后也明显降低。此外,体内实验表明,在 MCF7 细胞中敲低 CDCA5 可显著抑制肿瘤生长。综上所述,本研究表明 CDCA5 可用作 BC 的预后生物标志物和治疗靶点。

https://cdn.ncbi.nlm.nih.gov/pmc/blobs/f2e7/9478967/04ebf6946c08/or-48-04-08387-g00.jpg

文献AI研究员

20分钟写一篇综述,助力文献阅读效率提升50倍。

立即体验

用中文搜PubMed

大模型驱动的PubMed中文搜索引擎

马上搜索

文档翻译

学术文献翻译模型,支持多种主流文档格式。

立即体验