Suppr超能文献

敲低 CDCA5 通过调控 PDS5A 抑制乳腺癌细胞的恶性进展。

Knockdown of CDCA5 suppresses malignant progression of breast cancer cells by regulating PDS5A.

机构信息

Yun Kang School of Medicine and Health, NanFang College, Guangzhou, Guangdong 510970, P.R. China.

Department of Thyroid and Breast Surgery, The Second People's Hospital of Nantong, Nantong, Jiangsu 226000, P. R. China.

出版信息

Mol Med Rep. 2022 Jun;25(6). doi: 10.3892/mmr.2022.12725. Epub 2022 May 4.

Abstract

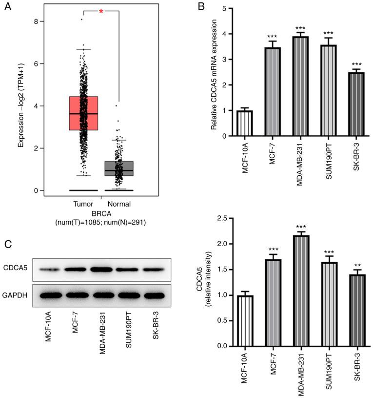
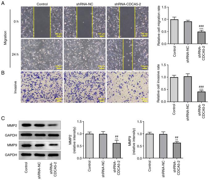
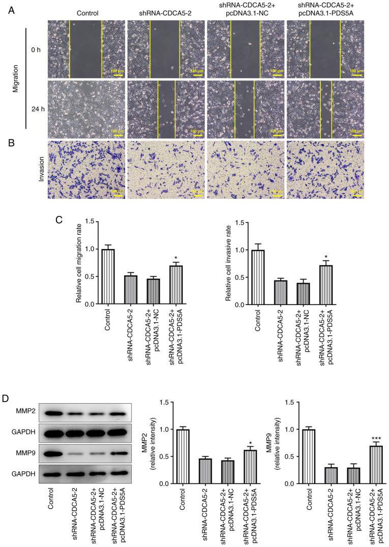
Breast cancer is one of the most common malignant tumors in women. Cell division cycle‑associated 5 (CDCA5) is closely associated with the behavior of various cancer types. The aim of the present study was to explore the effect of CDCA5 on breast cancer. Western blot analysis and reverse transcription‑quantitative PCR were used to detect the expression level of CDCA5 in human normal mammary cells and human breast cancer cell lines. To determine its function in MDA‑MB‑231 cells, CDCA5 was silenced in MDA‑MB‑231 cells by transient short hairpin RNA transfection. Cell Counting Kit‑8 and clonogenicity assays were used to evaluate cell proliferation. Wound healing and Transwell assays were used to detect cell invasion and migration. Western blot analysis was used to detect the protein expressions of Ki67 and PCNA associated with proliferation, MMP2 and MMP9 associated with migration. CDCA5 was found to be markedly increased in breast cancer cell lines. CDCA5 knockdown was able to suppress cell proliferation, invasion and migration. CDCA5 inhibition downregulated PDS5 cohesin‑associated factor A (PDS5A) expression in breast cancer cells. PDS5A overexpression was found to reverse the effect of CDCA5 inhibition on breast cancer cell proliferation and migration. CDCA5 knockdown was shown to suppress the malignant progression of breast cancer cells by regulating PDS5A. The present findings may provide new potential targets for breast cancer therapy.

摘要

乳腺癌是女性最常见的恶性肿瘤之一。细胞分裂周期相关蛋白 5(CDCA5)与多种癌症类型的行为密切相关。本研究旨在探讨 CDCA5 对乳腺癌的影响。Western blot 分析和逆转录-定量 PCR 用于检测人正常乳腺细胞和人乳腺癌细胞系中 CDCA5 的表达水平。为了确定其在 MDA-MB-231 细胞中的功能,通过瞬时短发夹 RNA 转染沉默 MDA-MB-231 细胞中的 CDCA5。细胞计数试剂盒-8 和集落形成实验用于评估细胞增殖。伤口愈合和 Transwell 实验用于检测细胞侵袭和迁移。Western blot 分析用于检测与增殖相关的 Ki67 和 PCNA、与迁移相关的 MMP2 和 MMP9 的蛋白表达。发现 CDCA5 在乳腺癌细胞系中明显增加。CDCA5 敲低能够抑制细胞增殖、侵袭和迁移。CDCA5 抑制下调了乳腺癌细胞中 PDS5 黏合因子 A(PDS5A)的表达。发现 PDS5A 过表达能够逆转 CDCA5 抑制对乳腺癌细胞增殖和迁移的影响。CDCA5 敲低通过调节 PDS5A 抑制乳腺癌细胞的恶性进展。这些发现可能为乳腺癌治疗提供新的潜在靶点。

https://cdn.ncbi.nlm.nih.gov/pmc/blobs/a517/9133959/07c346712a50/mmr-25-06-12725-g00.jpg

文献AI研究员

20分钟写一篇综述,助力文献阅读效率提升50倍。

立即体验

用中文搜PubMed

大模型驱动的PubMed中文搜索引擎

马上搜索

文档翻译

学术文献翻译模型,支持多种主流文档格式。

立即体验