Suppr超能文献

基于肠道生态变化评估万古霉素和甲硝唑联合用药对感染小鼠的疗效。

Efficacy Assessment of the Co-Administration of Vancomycin and Metronidazole in -Infected Mice Based on Changes in Intestinal Ecology.

机构信息

College of Biotechnology and Pharmaceutical Engineering, Nanjing Tech University, Nanjing 211816, P.R. China.

School of Food Science and Pharmaceutical Engineering, Nanjing Normal University, Nanjing 210023, P.R. China.

出版信息

J Microbiol Biotechnol. 2024 Apr 28;34(4):828-837. doi: 10.4014/jmb.2312.12034. Epub 2024 Feb 29.

Abstract

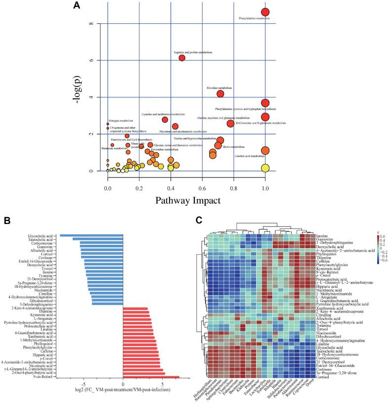
Vancomycin (VAN) and metronidazole (MTR) remain the current drugs of choice for the treatment of non-severe infection (CDI); however, while their co-administration has appeared in clinical treatment, the efficacy varies greatly and the mechanism is unknown. In this study, a CDI mouse model was constructed to evaluate the therapeutic effects of VAN and MTR alone or in combination. For a perspective on the intestinal ecology, 16S rRNA amplicon sequencing and non-targeted metabolomics techniques were used to investigate changes in the fecal microbiota and metabolome of mice under the co-administration treatment. As a result, the survival rate of mice under co-administration was not dramatically different compared to that of single antibiotics, and the former caused intestinal tissue hyperplasia and edema. Co-administration also significantly enhanced the activity of amino acid metabolic pathways represented by phenylalanine, arginine, proline, and histidine, decreased the level of deoxycholic acid (DCA), and downregulated the abundance of beneficial microbes, such as and . VAN plays a dominant role in microbiota regulation in co-administration. In addition, co-administration reduced or increased the relative abundance of antibiotic-sensitive bacteria, including beneficial and harmful microbes, without a difference. Taken together, there are some risks associated with the co-administration of VAN and MTR, and this combination mode should be used with caution in CDI treatment.

摘要

万古霉素(VAN)和甲硝唑(MTR)仍然是治疗非严重感染(CDI)的首选药物;然而,尽管它们的联合应用已在临床治疗中出现,但疗效差异很大,其机制尚不清楚。在本研究中,构建了 CDI 小鼠模型,以评估 VAN 和 MTR 单独或联合使用的治疗效果。为了从肠道生态学的角度进行研究,采用 16S rRNA 扩增子测序和非靶向代谢组学技术,研究了联合治疗对小鼠粪便微生物群和代谢组的变化。结果表明,与单一抗生素相比,联合用药组小鼠的存活率没有显著差异,且前者导致肠道组织增生和水肿。联合用药还显著增强了以苯丙氨酸、精氨酸、脯氨酸和组氨酸为代表的氨基酸代谢途径的活性,降低了脱氧胆酸(DCA)的水平,并下调了有益微生物的丰度,如 和 。VAN 在联合用药中的微生物调节中起主导作用。此外,联合用药减少或增加了抗生素敏感细菌的相对丰度,包括有益和有害微生物,没有差异。综上所述,VAN 和 MTR 联合用药存在一定风险,在 CDI 治疗中应谨慎使用这种联合用药模式。

https://cdn.ncbi.nlm.nih.gov/pmc/blobs/8de5/11091681/0a8a3ce11532/jmb-34-4-828-f1.jpg

文献AI研究员

20分钟写一篇综述,助力文献阅读效率提升50倍。

立即体验

用中文搜PubMed

大模型驱动的PubMed中文搜索引擎

马上搜索

文档翻译

学术文献翻译模型,支持多种主流文档格式。

立即体验