Suppr超能文献

L型电压门控钙通道(LTCC)抑制对毛果芸香碱诱导癫痫发作后海马神经元死亡的影响。

Effects of L-Type Voltage-Gated Calcium Channel (LTCC) Inhibition on Hippocampal Neuronal Death after Pilocarpine-Induced Seizure.

作者信息

Lee Chang-Jun, Lee Song-Hee, Kang Beom-Seok, Park Min-Kyu, Yang Hyun-Wook, Woo Seo-Young, Park Se-Wan, Kim Dong-Yeon, Jeong Hyun-Ho, Yang Won-Il, Kho A-Ra, Choi Bo-Young, Song Hong-Ki, Choi Hui-Chul, Kim Yeo-Jin, Suh Sang-Won

机构信息

Department of Physiology, Hallym University College of Medicine, Chuncheon 24252, Republic of Korea.

Department of Physical Education, Hallym University, Chuncheon 24252, Republic of Korea.

出版信息

Antioxidants (Basel). 2024 Mar 24;13(4):389. doi: 10.3390/antiox13040389.

Abstract

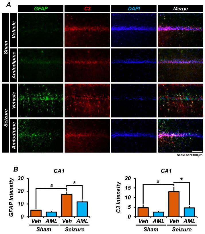
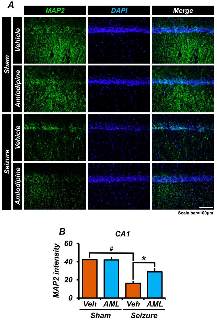
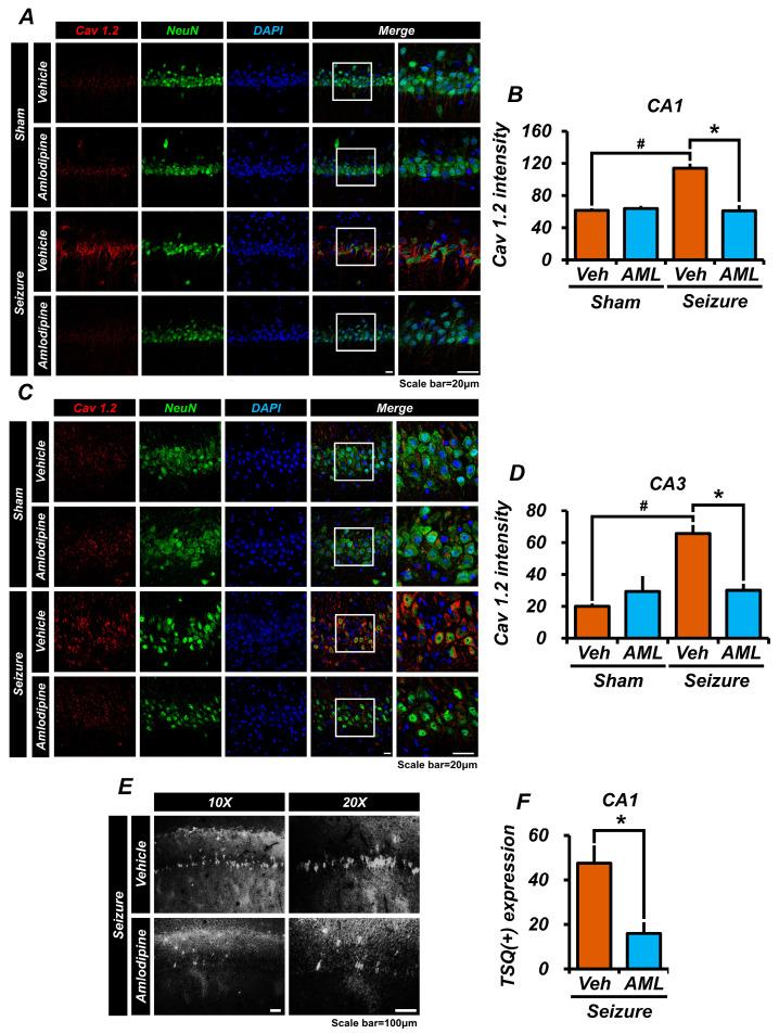
Epilepsy, marked by abnormal and excessive brain neuronal activity, is linked to the activation of L-type voltage-gated calcium channels (LTCCs) in neuronal membranes. LTCCs facilitate the entry of calcium (Ca) and other metal ions, such as zinc (Zn) and magnesium (Mg), into the cytosol. This Ca influx at the presynaptic terminal triggers the release of Zn and glutamate to the postsynaptic terminal. Zn is then transported to the postsynaptic neuron via LTCCs. The resulting Zn accumulation in neurons significantly increases the expression of nicotinamide adenine dinucleotide phosphate (NADPH) oxidase subunits, contributing to reactive oxygen species (ROS) generation and neuronal death. Amlodipine (AML), typically used for hypertension and coronary artery disease, works by inhibiting LTCCs. We explored whether AML could mitigate Zn translocation and accumulation in neurons, potentially offering protection against seizure-induced hippocampal neuronal death. We tested this by establishing a rat epilepsy model with pilocarpine and administering AML (10 mg/kg, orally, daily for 7 days) post-epilepsy onset. We assessed cognitive function through behavioral tests and conducted histological analyses for Zn accumulation, oxidative stress, and neuronal death. Our findings show that AML's LTCC inhibition decreased excessive Zn accumulation, reactive oxygen species (ROS) production, and hippocampal neuronal death following seizures. These results suggest amlodipine's potential as a therapeutic agent in seizure management and mitigating seizures' detrimental effects.

摘要

癫痫以大脑神经元异常和过度活动为特征,与神经元膜中L型电压门控钙通道(LTCCs)的激活有关。LTCCs促进钙(Ca)以及其他金属离子,如锌(Zn)和镁(Mg)进入细胞质。突触前末端的这种钙内流触发锌和谷氨酸释放到突触后末端。然后锌通过LTCCs转运到突触后神经元。神经元中由此产生的锌积累显著增加烟酰胺腺嘌呤二核苷酸磷酸(NADPH)氧化酶亚基的表达,导致活性氧(ROS)生成和神经元死亡。氨氯地平(AML)通常用于治疗高血压和冠状动脉疾病,其作用机制是抑制LTCCs。我们探讨了AML是否可以减轻神经元中锌的转运和积累,从而可能预防癫痫发作诱导的海马神经元死亡。我们通过用毛果芸香碱建立大鼠癫痫模型,并在癫痫发作后给予AML(10mg/kg,口服,每日7天)来测试这一点。我们通过行为测试评估认知功能,并对锌积累、氧化应激和神经元死亡进行组织学分析。我们的研究结果表明,AML对LTCCs的抑制作用减少了癫痫发作后过量的锌积累、活性氧(ROS)产生和海马神经元死亡。这些结果表明氨氯地平在癫痫管理和减轻癫痫有害影响方面具有作为治疗药物的潜力。

https://cdn.ncbi.nlm.nih.gov/pmc/blobs/f522/11047745/7826bcc3a33e/antioxidants-13-00389-g001.jpg

文献AI研究员

20分钟写一篇综述,助力文献阅读效率提升50倍。

立即体验

用中文搜PubMed

大模型驱动的PubMed中文搜索引擎

马上搜索

文档翻译

学术文献翻译模型,支持多种主流文档格式。

立即体验