Suppr超能文献

TKS4缺陷诱导的形态学变化可通过抑制EZH2在结肠癌细胞中逆转。

Morphological Changes Induced by TKS4 Deficiency Can Be Reversed by EZH2 Inhibition in Colorectal Carcinoma Cells.

作者信息

Jacksi Mevan, Schad Eva, Tantos Agnes

机构信息

HUN-REN Research Centre for Natural Sciences, 1117 Budapest, Hungary.

Doctoral School of Biology, Institute of Biology, ELTE Eötvös Loránd University, 1053 Budapest, Hungary.

出版信息

Biomolecules. 2024 Apr 5;14(4):445. doi: 10.3390/biom14040445.

Abstract

BACKGROUND

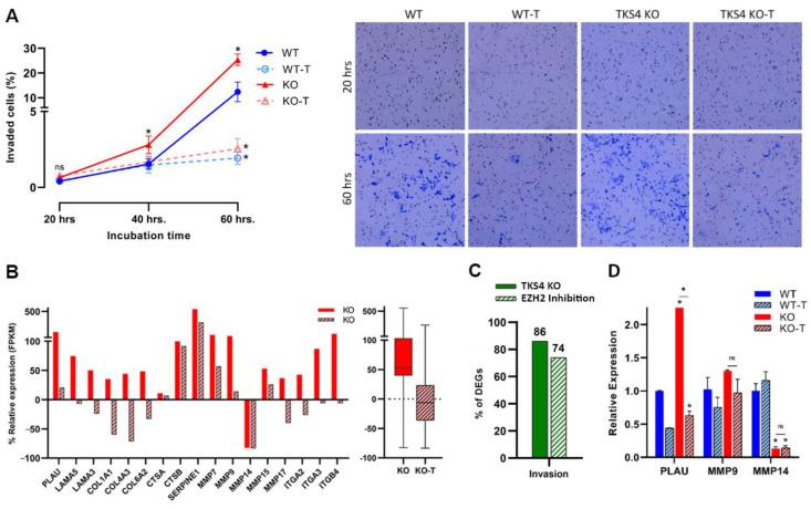
The scaffold protein tyrosine kinase substrate 4 (TKS4) undergoes tyrosine phosphorylation by the epidermal growth factor receptor (EGFR) pathway via Src kinase. The TKS4 deficiency in humans is responsible for the manifestation of a genetic disorder known as Frank-Ter Haar syndrome (FTHS). Based on our earlier investigation, the absence of TKS4 triggers migration, invasion, and epithelial-mesenchymal transition (EMT)-like phenomena while concurrently suppressing cell proliferation in HCT116 colorectal carcinoma cells. This indicates that TKS4 may play a unique role in the progression of cancer. In this study, we demonstrated that the enhancer of zeste homolog 2 (EZH2) and the histone methyltransferase of polycomb repressive complex 2 (PRC2) are involved in the migration, invasion, and EMT-like changes in TKS4-deficient cells (KO). EZH2 is responsible for the maintenance of the trimethylated lysine 27 on histone H3 (H3K27me3).

METHODS

We performed transcriptome sequencing, chromatin immunoprecipitation, protein and RNA quantitative studies, cell mobility, invasion, and proliferation studies combined with/without the EZH2 activity inhibitor 3-deazanoplanocine (DZNep).

RESULTS

We detected an elevation of global H3K27me3 levels in the TKS4 KO cells, which could be reduced with treatment with DZNep, an EZH2 inhibitor. Inhibition of EZH2 activity reversed the phenotypic effects of the knockout of TKS4, reducing the migration speed and wound healing capacity of the cells as well as decreasing the invasion capacity, while the decrease in cell proliferation became stronger. In addition, inhibition of EZH2 activity also reversed most epithelial and mesenchymal markers. We investigated the wider impact of TKS4 deletion on the gene expression profile of colorectal cancer cells using transcriptome sequencing of wild-type and TKS4 knockout cells, particularly before and after treatment with DZNep. Additionally, we observed changes in the expression of several protein-coding genes and long non-coding RNAs that showed a recovery in expression levels following EZH2 inhibition.

CONCLUSIONS

Our results indicate that the removal of TKS4 causes a notable disruption in the gene expression pattern, leading to the disruption of several signal transduction pathways. Inhibiting the activity of EZH2 can restore most of these transcriptomics and phenotypic effects in colorectal carcinoma cells.

摘要

背景

支架蛋白酪氨酸激酶底物4(TKS4)通过Src激酶经表皮生长因子受体(EGFR)途径发生酪氨酸磷酸化。人类TKS4缺陷会导致一种名为弗兰克 - 特哈尔综合征(FTHS)的遗传疾病的表现。基于我们早期的研究,TKS4的缺失会引发迁移、侵袭以及上皮 - 间充质转化(EMT)样现象,同时抑制HCT116结肠癌细胞的增殖。这表明TKS4可能在癌症进展中发挥独特作用。在本研究中,我们证明了zeste同源物2增强子(EZH2)和多梳抑制复合物2(PRC2)的组蛋白甲基转移酶参与了TKS4缺陷细胞(KO)的迁移、侵袭和EMT样变化。EZH2负责维持组蛋白H3上赖氨酸27的三甲基化(H3K27me3)。

方法

我们进行了转录组测序、染色质免疫沉淀、蛋白质和RNA定量研究、细胞迁移、侵袭和增殖研究,并使用/不使用EZH2活性抑制剂3 - 脱氮杂氮平(DZNep)。

结果

我们检测到TKS4基因敲除细胞中整体H3K27me3水平升高,用EZH2抑制剂DZNep处理可使其降低。抑制EZH2活性逆转了TKS4基因敲除的表型效应,降低了细胞的迁移速度和伤口愈合能力以及侵袭能力,同时细胞增殖减少变得更强。此外,抑制EZH2活性还逆转了大多数上皮和间充质标志物。我们使用野生型和TKS4基因敲除细胞的转录组测序,特别是在DZNep处理前后研究了TKS4缺失对结肠癌细胞基因表达谱的更广泛影响。此外我们观察到几个蛋白质编码基因和长链非编码RNA的表达变化,这些变化在EZH2抑制后显示表达水平恢复。

结论

我们的结果表明,去除TKS4会导致基因表达模式的显著破坏,从而导致多个信号转导途径的破坏。抑制EZH2的活性可以恢复结肠癌细胞中的大多数这些转录组学和表型效应。

https://cdn.ncbi.nlm.nih.gov/pmc/blobs/68c7/11047920/74e1900cf175/biomolecules-14-00445-g001.jpg

文献AI研究员

20分钟写一篇综述,助力文献阅读效率提升50倍。

立即体验

用中文搜PubMed

大模型驱动的PubMed中文搜索引擎

马上搜索

文档翻译

学术文献翻译模型,支持多种主流文档格式。

立即体验