Suppr超能文献

聚乳酸膜表面沉积类金刚石碳以预防肌腱修复过程中粘连形成

Diamond-Like Carbon Depositing on the Surface of Polylactide Membrane for Prevention of Adhesion Formation During Tendon Repair.

作者信息

Xiao Yao, Tao Zaijin, Ju Yufeng, Huang Xiaolu, Zhang Xinshu, Liu Xiaonan, Volotovski Pavel A, Huang Chao, Chen Hongqi, Zhang Yaozhong, Liu Shen

机构信息

Department of Orthopaedics, Shanghai Jiao Tong University School of Medicine Affiliated Sixth People's Hospital, 600 Yishan Rd, Shanghai, 200233, People's Republic of China.

Shanghai Tongji Hospital, 389 Xincun Rd, Shanghai, 200065, People's Republic of China.

出版信息

Nanomicro Lett. 2024 Apr 30;16(1):186. doi: 10.1007/s40820-024-01392-7.

Abstract

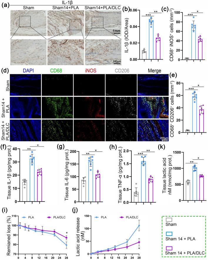
Post-traumatic peritendinous adhesion presents a significant challenge in clinical medicine. This study proposes the use of diamond-like carbon (DLC) deposited on polylactic acid (PLA) membranes as a biophysical mechanism for anti-adhesion barrier to encase ruptured tendons in tendon-injured rats. The results indicate that PLA/DLC composite membrane exhibits more efficient anti-adhesion effect than PLA membrane, with histological score decreasing from 3.12 ± 0.27 to 2.20 ± 0.22 and anti-adhesion effectiveness increasing from 21.61% to 44.72%. Mechanistically, the abundant C=O bond functional groups on the surface of DLC can reduce reactive oxygen species level effectively; thus, the phosphorylation of NF-κB and M1 polarization of macrophages are inhibited. Consequently, excessive inflammatory response augmented by M1 macrophage-originated cytokines including interleukin-6 (IL-6), interleukin-1β (IL-1β), and tumor necrosis factor-α (TNF-α) is largely reduced. For biocompatibility evaluation, PLA/DLC membrane is slowly absorbed within tissue and displays prolonged barrier effects compared to traditional PLA membranes. Further studies show the DLC depositing decelerates the release of degradation product lactic acid and its induction of macrophage M2 polarization by interfering esterase and PLA ester bonds, which further delays the fibrosis process. It was found that the PLA/DLC membrane possess an efficient biophysical mechanism for treatment of peritendinous adhesion.

摘要

创伤后肌腱周围粘连是临床医学中的一个重大挑战。本研究提出将沉积在聚乳酸(PLA)膜上的类金刚石碳(DLC)用作一种生物物理机制,作为抗粘连屏障来包裹肌腱损伤大鼠的断裂肌腱。结果表明,PLA/DLC复合膜比PLA膜表现出更有效的抗粘连效果,组织学评分从3.12±0.27降至2.20±0.22,抗粘连有效性从21.61%提高到44.72%。从机制上讲,DLC表面丰富的C=O键官能团可有效降低活性氧水平;因此,NF-κB的磷酸化和巨噬细胞的M1极化受到抑制。结果,由包括白细胞介素-6(IL-6)、白细胞介素-1β(IL-1β)和肿瘤坏死因子-α(TNF-α)在内的M1巨噬细胞源性细胞因子增强的过度炎症反应大大减少。对于生物相容性评估,PLA/DLC膜在组织内缓慢吸收,与传统PLA膜相比显示出更长的屏障作用。进一步研究表明,DLC沉积通过干扰酯酶和PLA酯键减缓了降解产物乳酸的释放及其对巨噬细胞M2极化的诱导,这进一步延迟了纤维化过程。研究发现,PLA/DLC膜具有治疗肌腱周围粘连的有效生物物理机制。

https://cdn.ncbi.nlm.nih.gov/pmc/blobs/377a/11061095/a9be739efde9/40820_2024_1392_Fig1_HTML.jpg

文献AI研究员

20分钟写一篇综述,助力文献阅读效率提升50倍。

立即体验

用中文搜PubMed

大模型驱动的PubMed中文搜索引擎

马上搜索

文档翻译

学术文献翻译模型,支持多种主流文档格式。

立即体验