Suppr超能文献

谷氨酰胺衍生的天冬氨酸是 eIF5A 亚精胺化介导的 HIF-1α 翻译所必需的,以诱导肿瘤相关巨噬细胞的极化。

Glutamine-derived aspartate is required for eIF5A hypusination-mediated translation of HIF-1α to induce the polarization of tumor-associated macrophages.

机构信息

Department of Biomedical Science, Kyungpook National University, Daegu, 41566, South Korea.

Department of Forensic Medicine, School of Medicine, Kyungpook National University, Kyungpook National University Hospital, Daegu, 41944, South Korea.

出版信息

Exp Mol Med. 2024 May;56(5):1123-1136. doi: 10.1038/s12276-024-01214-1. Epub 2024 May 1.

Abstract

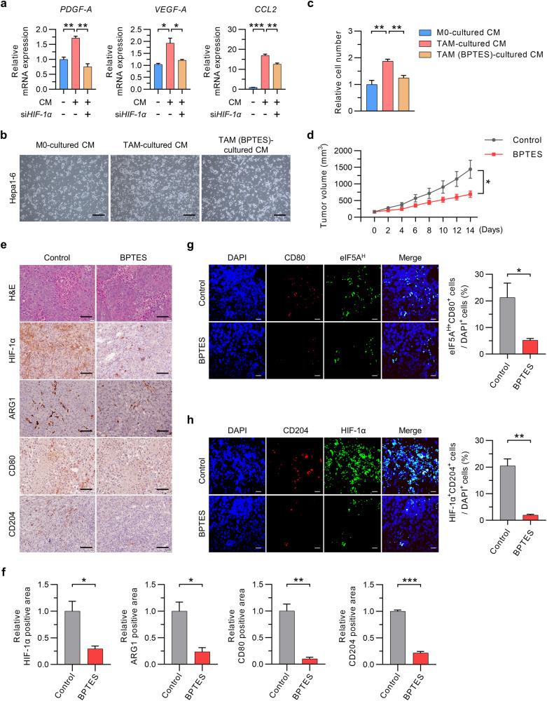
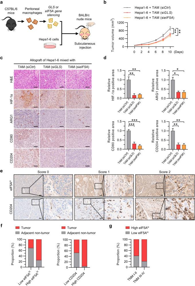
Tumor-associated macrophages (TAMs) are vital contributors to the growth, metastasis, and therapeutic resistance of various cancers, including hepatocellular carcinoma (HCC). However, the exact phenotype of TAMs and the mechanisms underlying their modulation for therapeutic purposes have not been determined. Here, we present compelling evidence that glutamine-derived aspartate in TAMs stimulates spermidine production through the polyamine synthesis pathway, thereby increasing the translation efficiency of HIF-1α via eIF5A hypusination. Consequently, augmented translation of HIF-1α drives TAMs to undergo an increase glycolysis and acquire a metabolic phenotype distinct from that of M2 macrophages. Finally, eIF5A levels in tumor stromal lesions were greater than those in nontumor stromal lesions. Additionally, a higher degree of tumor stromal eIF5A hypusination was significantly associated with a more advanced tumor stage. Taken together, these data highlight the potential of inhibiting hypusinated eIF5A by targeting glutamine metabolism in TAMs, thereby opening a promising avenue for the development of novel therapeutic approaches for HCC.

摘要

肿瘤相关巨噬细胞(TAMs)是多种癌症(包括肝细胞癌,HCC)生长、转移和治疗耐药的重要贡献者。然而,TAMs 的确切表型及其用于治疗目的的调节机制尚未确定。在这里,我们提供了令人信服的证据,表明 TAMs 中的谷氨酰胺衍生的天冬氨酸通过多胺合成途径刺激精脒的产生,从而通过 eIF5A Hypusination 增加 HIF-1α 的翻译效率。因此,HIF-1α 的翻译增加促使 TAMs 进行增加的糖酵解,并获得与 M2 巨噬细胞不同的代谢表型。最后,肿瘤基质病变中的 eIF5A 水平高于非肿瘤基质病变中的水平。此外,肿瘤基质中 eIF5A Hypusination 的程度越高,与更晚期的肿瘤阶段显著相关。总之,这些数据强调了通过靶向 TAMs 中的谷氨酰胺代谢抑制 Hypusinated eIF5A 的潜力,从而为开发 HCC 的新型治疗方法开辟了有希望的途径。

https://cdn.ncbi.nlm.nih.gov/pmc/blobs/ad34/11148203/2a8717d90f04/12276_2024_1214_Fig1_HTML.jpg

文献AI研究员

20分钟写一篇综述,助力文献阅读效率提升50倍。

立即体验

用中文搜PubMed

大模型驱动的PubMed中文搜索引擎

马上搜索

文档翻译

学术文献翻译模型,支持多种主流文档格式。

立即体验