Suppr超能文献

泛素特异性蛋白酶7抑制剂揭示了p53驱动的抗癌活性的差异化机制。

Ubiquitin-specific protease 7 inhibitors reveal a differentiated mechanism of p53-driven anti-cancer activity.

作者信息

Futran Alan S, Lu Tao, Amberg-Johnson Katherine, Xu Jiayi, Yang Xiaoxiao, He Saidi, Boyce Sarah, Bell Jeffrey A, Pelletier Robert, Suzuki Takao, Huang Xianhai, Qian Heng, Fang Liping, Xing Li, Xu Zhaowu, Kurtz Stephen E, Tyner Jeffrey W, Tang Wayne, Guo Tao, Akinsanya Karen, Madge David, Jensen Kristian K

机构信息

Schrödinger, 1540 Broadway 24th Floor, New York, NY, USA.

WuXi AppTec, 288 Fute Zhong Road, Waigaoqiao Free Trade Zone, Shanghai 200131, China.

出版信息

iScience. 2024 Apr 9;27(5):109693. doi: 10.1016/j.isci.2024.109693. eCollection 2024 May 17.

Abstract

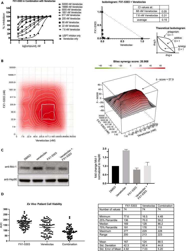
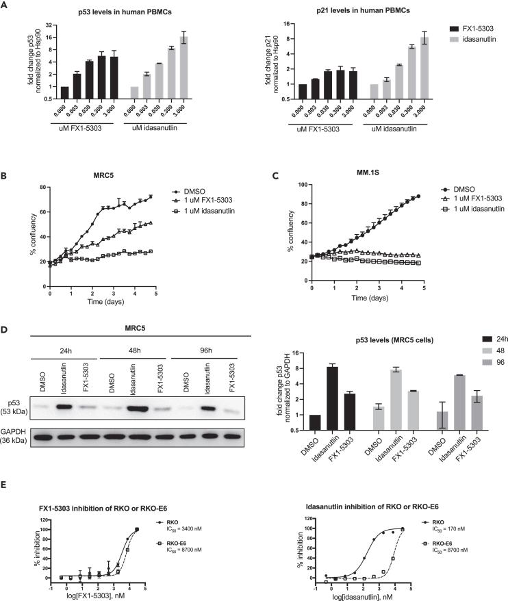
The USP7 deubiquitinase regulates proteins involved in the cell cycle, DNA repair, and epigenetics and has been implicated in cancer progression. USP7 inhibition has been pursued for the development of anti-cancer therapies. Here, we describe the discovery of potent and specific USP7 inhibitors exemplified by FX1-5303. FX1-5303 was used as a chemical probe to study the USP7-mediated regulation of p53 signaling in cells. It demonstrates mechanistic differences compared to MDM2 antagonists, a related class of anti-tumor agents that act along the same pathway. FX1-5303 synergizes with the clinically approved BCL2 inhibitor venetoclax in acute myeloid leukemia (AML) cell lines and patient samples and leads to strong tumor growth inhibition in mouse xenograft models of multiple myeloma and AML. This work introduces new USP7 inhibitors, differentiates their mechanism of action from MDM2 inhibition, and identifies specific opportunities for their use in the treatment of AML.

摘要

泛素特异性蛋白酶7(USP7)去泛素化酶可调节参与细胞周期、DNA修复和表观遗传学的蛋白质,并且与癌症进展有关。人们一直在探索通过抑制USP7来开发抗癌疗法。在此,我们描述了以FX1-5303为代表的强效且特异性USP7抑制剂的发现。FX1-5303被用作化学探针,以研究细胞中USP7介导的p53信号传导调控。与MDM2拮抗剂相比,它表现出机制上的差异,MDM2拮抗剂是一类沿着相同途径起作用的相关抗肿瘤药物。FX1-5303在急性髓系白血病(AML)细胞系和患者样本中与临床批准的BCL2抑制剂维奈托克协同作用,并在多发性骨髓瘤和AML的小鼠异种移植模型中导致强烈的肿瘤生长抑制。这项工作介绍了新的USP7抑制剂,将其作用机制与MDM2抑制区分开来,并确定了它们在治疗AML中的具体应用机会。

https://cdn.ncbi.nlm.nih.gov/pmc/blobs/b6cf/11059122/f97a260266bd/fx1.jpg

文献AI研究员

20分钟写一篇综述,助力文献阅读效率提升50倍。

立即体验

用中文搜PubMed

大模型驱动的PubMed中文搜索引擎

马上搜索

文档翻译

学术文献翻译模型,支持多种主流文档格式。

立即体验