Suppr超能文献

调控身体炎症反应的体脑回路。

A body-brain circuit that regulates body inflammatory responses.

机构信息

Zuckerman Mind Brain Behavior Institute, Howard Hughes Medical Institute, Columbia University, New York, NY, USA.

Department of Neuroscience, Vagelos College of Physicians and Surgeons, Columbia University, New York, NY, USA.

出版信息

Nature. 2024 Jun;630(8017):695-703. doi: 10.1038/s41586-024-07469-y. Epub 2024 May 1.

Abstract

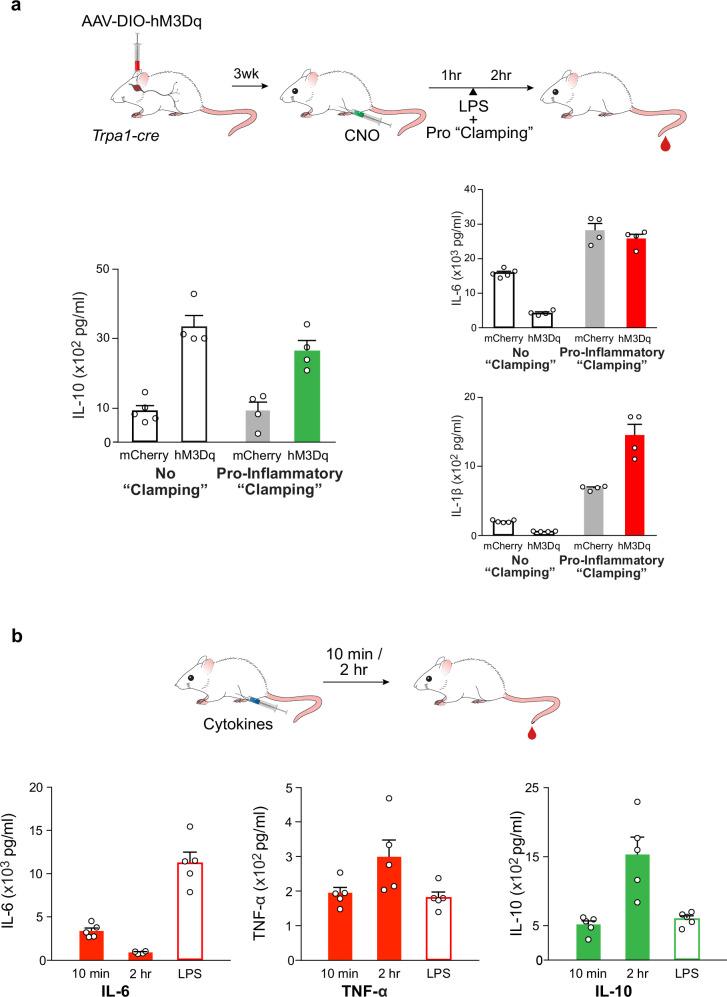
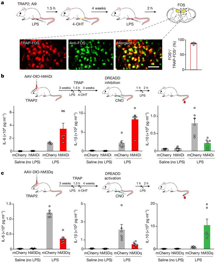
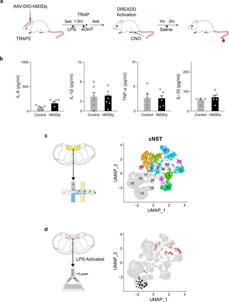
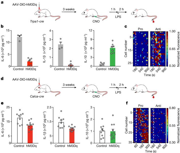
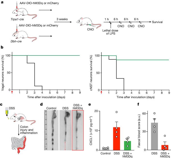
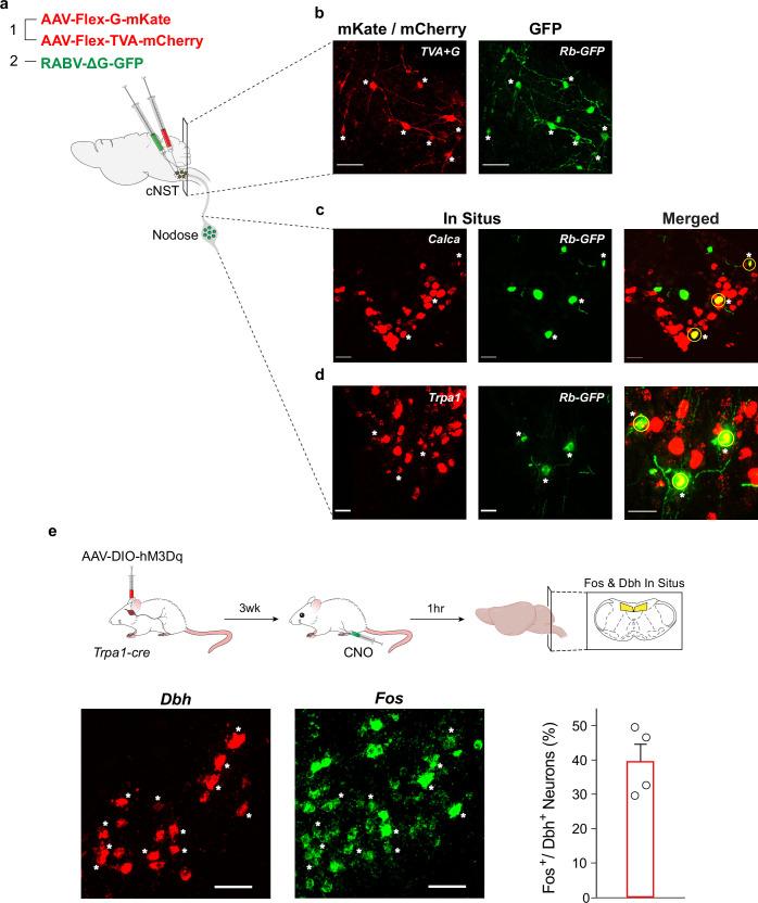
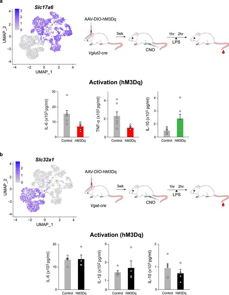
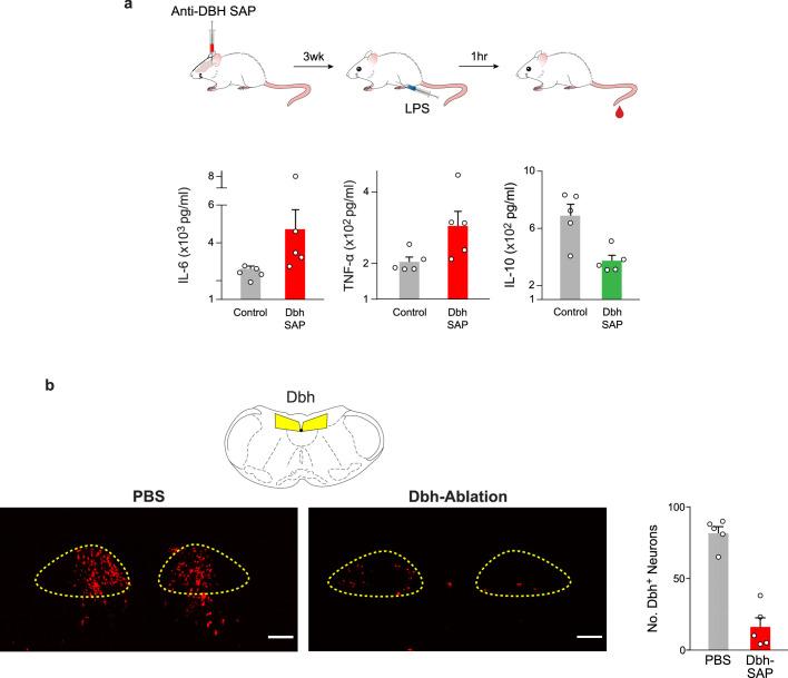
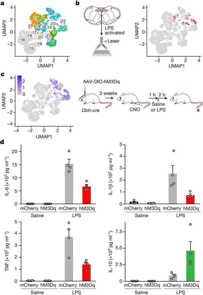
The body-brain axis is emerging as a principal conductor of organismal physiology. It senses and controls organ function, metabolism and nutritional state. Here we show that a peripheral immune insult strongly activates the body-brain axis to regulate immune responses. We demonstrate that pro-inflammatory and anti-inflammatory cytokines communicate with distinct populations of vagal neurons to inform the brain of an emerging inflammatory response. In turn, the brain tightly modulates the course of the peripheral immune response. Genetic silencing of this body-brain circuit produced unregulated and out-of-control inflammatory responses. By contrast, activating, rather than silencing, this circuit affords neural control of immune responses. We used single-cell RNA sequencing, combined with functional imaging, to identify the circuit components of this neuroimmune axis, and showed that its selective manipulation can effectively suppress the pro-inflammatory response while enhancing an anti-inflammatory state. The brain-evoked transformation of the course of an immune response offers new possibilities in the modulation of a wide range of immune disorders, from autoimmune diseases to cytokine storm and shock.

摘要

体脑轴正在成为机体生理学的主要导体。它感知和控制器官功能、新陈代谢和营养状态。在这里,我们表明,外周免疫损伤强烈激活体脑轴以调节免疫反应。我们证明,促炎和抗炎细胞因子与不同群体的迷走神经元通讯,将即将发生的炎症反应告知大脑。反过来,大脑会紧密调节外周免疫反应的过程。该体脑回路的基因沉默会导致不受调节和失控的炎症反应。相比之下,激活而不是沉默该回路可提供对免疫反应的神经控制。我们使用单细胞 RNA 测序,结合功能成像,鉴定了这个神经免疫轴的回路成分,并表明其选择性操作可以有效地抑制促炎反应,同时增强抗炎状态。大脑引发的免疫反应过程的转变为调节广泛的免疫紊乱提供了新的可能性,从自身免疫性疾病到细胞因子风暴和休克。

https://cdn.ncbi.nlm.nih.gov/pmc/blobs/68dd/11186780/6b3013871454/41586_2024_7469_Fig1_HTML.jpg

文献AI研究员

20分钟写一篇综述,助力文献阅读效率提升50倍。

立即体验

用中文搜PubMed

大模型驱动的PubMed中文搜索引擎

马上搜索

文档翻译

学术文献翻译模型,支持多种主流文档格式。

立即体验