Suppr超能文献

沙特阿拉伯成人系统性红斑狼疮管理国家临床实践指南

Saudi National Clinical Practice Guidelines for Management of Adult Systemic Lupus Erythematosus.

作者信息

Al-Jedai Ahmed H, Almudaiheem Hajer Y, Al-Homood Ibrahim A, Almaghlouth Ibrahim, Bahlas Sami M, Alolaiwi Abdulaziz Mohammed, Fatani Mohammad, Eshmawi Maysa Tariq, AlOmari Bedor A, Alenzi Khalidah Ahmed, Albarakati Rayan G, Al Ghanim Nayef

机构信息

Deputyship of Therapeutic Affairs, Ministry of Health, Riyadh, Saudi Arabia.

Colleges of Medicine and Pharmacy, Al Faisal University, Riyadh, Saudi Arabia.

出版信息

Curr Rheumatol Rev. 2025;21(1):70-96. doi: 10.2174/0115733971275638240429063041.

Abstract

OBJECTIVE

To provide evidence-based clinical practice recommendations for managing Systemic Lupus Erythematosus (SLE) in Saudi Arabia.

METHODS

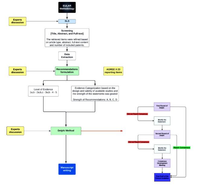
This EULAR-adapted national guideline in which a multidisciplinary task force utilized the modified Delphi method to develop 31 clinical key questions. A systematic literature review was conducted to update the evidence since the EULAR publication. After reaching a consensus agreement, two rounds of voting and group discussion were conducted to generate consolidated recommendations/ statements.

RESULTS

A significant number of patients in Saudi Arabia experience delays in accessing rheumatologists, highlighting the significance of timely referral to SLE specialists or rheumatologists to ensure accurate diagnosis and prompt treatment. The primary goal of Glucocorticoid (GC) therapy in SLE patients is to establish disease control with a minimum dose and duration. Steroid-sparing agent utilization facilitates steroid-sparing goals. Hydroxychloroquine is recommended for all SLE patients, though physicians must carefully monitor toxicity and prioritize regular medication adherence assessment. SLE management during pregnancy starts from preconception time by assessing disease activity, major organ involvement, hypercoagulability status, and concomitant diseases that may negatively impact maternal and fetal outcomes. Multidisciplinary care with close monitoring may optimize both maternal and fetal outcomes. For patients with antiphospholipid antibodies, low-dose aspirin prophylaxis is recommended. Also, Long-term anticoagulant medications are fundamental to prevent secondary antiphospholipid syndrome due to high thrombosis recurrence.

CONCLUSION

This Saudi National Clinical Practice guidelines for SLE management provide evidence- based recommendations and guidance for healthcare providers in Saudi Arabia who are managing patients with SLE. These guidelines will help to standardize healthcare service, improve provider education, and perhaps lead to better treatment outcomes for SLE patients.

摘要

目的

为沙特阿拉伯系统性红斑狼疮(SLE)的管理提供循证临床实践建议。

方法

本欧洲抗风湿病联盟(EULAR)改编的国家指南中,一个多学科工作组采用改良德尔菲法制定了31个临床关键问题。自EULAR发布以来进行了系统的文献综述以更新证据。在达成共识后,进行了两轮投票和小组讨论以生成综合建议/声明。

结果

沙特阿拉伯大量患者在看风湿病专家时存在延误,这凸显了及时转诊至SLE专科医生或风湿病专家以确保准确诊断和及时治疗的重要性。SLE患者糖皮质激素(GC)治疗的主要目标是以最小剂量和疗程控制疾病。使用激素节约剂有助于实现激素节约目标。推荐所有SLE患者使用羟氯喹,不过医生必须仔细监测毒性并优先定期评估药物依从性。SLE患者孕期管理从孕前开始,评估疾病活动度、主要器官受累情况、高凝状态以及可能对母婴结局产生负面影响的合并疾病。密切监测的多学科护理可优化母婴结局。对于抗磷脂抗体阳性患者,推荐低剂量阿司匹林预防。此外,长期抗凝药物对于预防因高血栓复发导致的继发性抗磷脂综合征至关重要。

结论

本沙特国家SLE管理临床实践指南为沙特阿拉伯治疗SLE患者的医疗服务提供者提供了循证建议和指导。这些指南将有助于规范医疗服务,提高医疗服务提供者的教育水平,并可能为SLE患者带来更好的治疗效果。

https://cdn.ncbi.nlm.nih.gov/pmc/blobs/45b8/12079323/c756bafb0ade/CRR-21-1-70_F1.jpg

文献AI研究员

20分钟写一篇综述,助力文献阅读效率提升50倍。

立即体验

用中文搜PubMed

大模型驱动的PubMed中文搜索引擎

马上搜索

文档翻译

学术文献翻译模型,支持多种主流文档格式。

立即体验