Suppr超能文献

主要组 B 肠道病毒群体在基因组 RNA 的非编码 5' 区域缺失可调节心肌细胞中 I 型干扰素途径的激活,并诱导心肌炎。

Major Group-B Enterovirus populations deleted in the noncoding 5' region of genomic RNA modulate activation of the type I interferon pathway in cardiomyocytes and induce myocarditis.

机构信息

University of Reims Champagne Ardennes, Inserm, UMR-S1320 CardioVir, Reims, France.

Academic Hospital of Reims, Robert Debré, Pathology Department, Reims, France.

出版信息

PLoS Pathog. 2024 May 2;20(5):e1012125. doi: 10.1371/journal.ppat.1012125. eCollection 2024 May.

Abstract

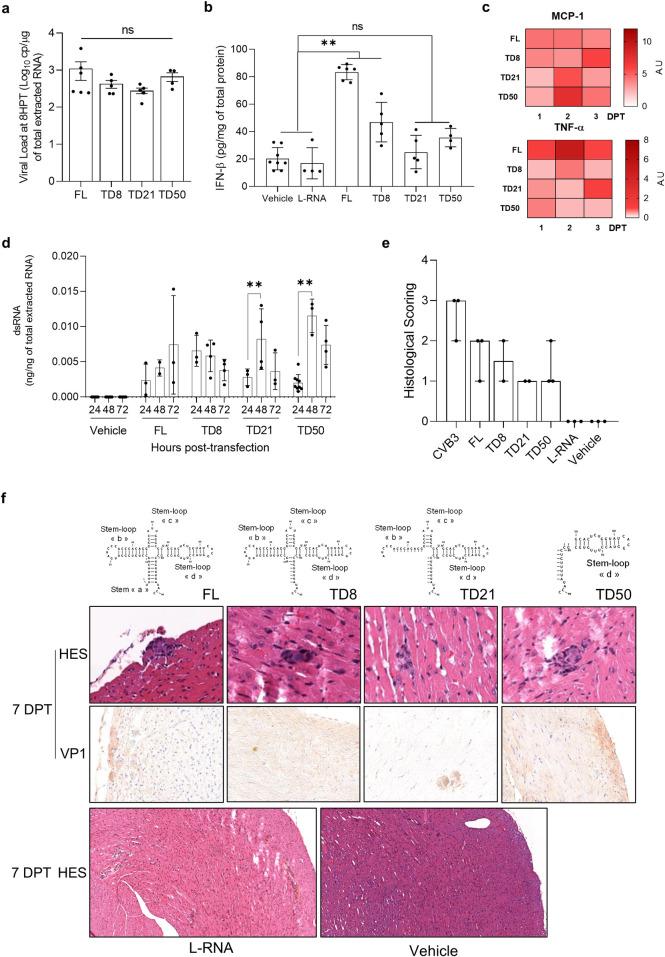
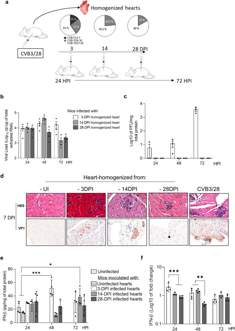
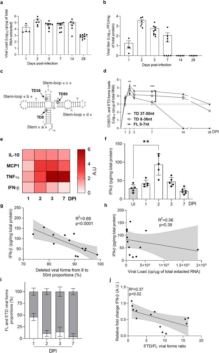
Major 5'-terminally deleted (5'TD) RNA forms of group-B coxsackievirus (CVB-5'TD) has been associated with myocarditis in both mice and humans. Although it is known that interferon-β (IFN-β) signaling is critical for an efficient innate immune response against CVB-induced myocarditis, the link between CVB-5'TD RNA forms and type I IFN signaling in cardiomyocytes remains to be explored. In a mouse model of CVB3/28-induced myocarditis, major early-emerging forms of CVB-5'TD RNA have been characterized as replicative viral populations that impair IFN-β production in the heart. Synthetic CVB3/28 RNA forms mimicking each of these major 5'TD virus populations were transfected in mice and have been shown to modulate innate immune responses in the heart and to induce myocarditis in mice. Remarkably, transfection of synthetic viral RNA with deletions in the secondary structures of the 5'-terminal CVB3 RNA domain I, modifying stem-loops "b", "c" or "d", were found to impair IFN-β production in human cardiomyocytes. In addition, the activation of innate immune response by Poly(I:C), was found to restore IFN-β production and to reduce the burden of CVB-5'TD RNA-forms in cardiac tissues, thereby reducing the mortality rate of infected mice. Overall, our results indicate that major early-emerging CVB3 populations deleted in the domain I of genomic RNA, in the 5' noncoding region, modulate the activation of the type I IFN pathway in cardiomyocytes and induce myocarditis in mice. These findings shed new light on the role of replicative CVB-5'TD RNA forms as key pathophysiological factors in CVB-induced human myocarditis.

摘要

B 组柯萨奇病毒(CVB-5'TD)的 5'端主要缺失(5'TD)RNA 形式与小鼠和人类的心肌炎有关。虽然干扰素-β(IFN-β)信号对于对抗 CVB 诱导的心肌炎的有效先天免疫反应至关重要,但 CVB-5'TD RNA 形式与心肌细胞中的 I 型 IFN 信号之间的联系仍有待探索。在 CVB3/28 诱导的心肌炎小鼠模型中,CVB-5'TD RNA 的主要早期出现形式被表征为复制性病毒群体,可损害心脏中的 IFN-β产生。模拟这些主要 5'TD 病毒群体的每种形式的合成 CVB3/28 RNA 形式已在小鼠中转染,并已显示可调节心脏中的先天免疫反应并在小鼠中诱导心肌炎。值得注意的是,在 CVB3 RNA 结构域 I 的 5'末端的二级结构中缺失的合成病毒 RNA 的转染,修饰茎环“b”、“c”或“d”,被发现可损害人心肌细胞中的 IFN-β产生。此外,Poly(I:C)的先天免疫反应的激活被发现可恢复 IFN-β的产生并减少心脏组织中 CVB-5'TD RNA 形式的负担,从而降低感染小鼠的死亡率。总体而言,我们的结果表明,基因组 RNA 中 I 型结构域缺失的主要早期出现的 CVB3 群体,在 5'非编码区,可调节心肌细胞中 I 型 IFN 途径的激活并在小鼠中诱导心肌炎。这些发现为复制性 CVB-5'TD RNA 形式作为 CVB 诱导的人类心肌炎的关键病理生理因素的作用提供了新的认识。

https://cdn.ncbi.nlm.nih.gov/pmc/blobs/8da9/11093299/66acf72c3006/ppat.1012125.g001.jpg

文献AI研究员

20分钟写一篇综述,助力文献阅读效率提升50倍。

立即体验

用中文搜PubMed

大模型驱动的PubMed中文搜索引擎

马上搜索

文档翻译

学术文献翻译模型,支持多种主流文档格式。

立即体验