Suppr超能文献

纳米纤维诱导的多级多孔磷酸镁骨水泥通过抑制Notch信号通路加速骨再生。

Nanofiber-induced hierarchically-porous magnesium phosphate bone cements accelerate bone regeneration by inhibiting Notch signaling.

作者信息

Chen Jingteng, Yu Ling, Gao Tian, Dong Xiangyang, Li Shiyu, Liu Yinchu, Yang Jian, Xia Kezhou, Yu Yaru, Li Yingshuo, Wang Sen, Fan ZhengFu, Deng Hongbing, Guo Weichun

机构信息

Department of Spine Surgery, Renmin Hospital of Wuhan University, Wuhan, 430060, China.

Key Laboratory of Carcinogenesis and Translational Research (Ministry of Education/Beijing), Department of Bone and Soft Tissue Tumor, Peking University Cancer Hospital and Institute, Beijing, 100142, China.

出版信息

Bioact Mater. 2024 Apr 25;37:459-476. doi: 10.1016/j.bioactmat.2024.03.021. eCollection 2024 Jul.

Abstract

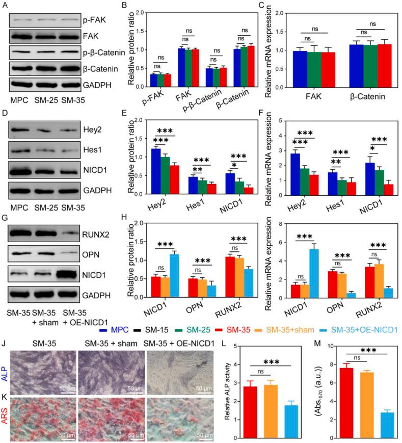
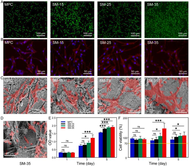
Magnesium phosphate bone cements (MPC) have been recognized as a viable alternative for bone defect repair due to their high mechanical strength and biodegradability. However, their poor porosity and permeability limit osteogenic cell ingrowth and vascularization, which is critical for bone regeneration. In the current study, we constructed a novel hierarchically-porous magnesium phosphate bone cement by incorporating extracellular matrix (ECM)-mimicking electrospun silk fibroin (SF) nanofibers. The SF-embedded MPC (SM) exhibited a heterogeneous and hierarchical structure, which effectively facilitated the rapid infiltration of oxygen and nutrients as well as cell ingrowth. Besides, the SF fibers improved the mechanical properties of MPC and neutralized the highly alkaline environment caused by excess magnesium oxide. Bone marrow stem cells (BMSCs) adhered excellently on SM, as illustrated by formation of more pseudopodia. CCK8 assay showed that SM promoted early proliferation of BMSCs. Our study also verified that SM increased the expression of OPN, RUNX2 and BMP2, suggesting enhanced osteogenic differentiation of BMSCs. We screened for osteogenesis-related pathways, including FAK signaing, Wnt signaling and Notch signaling, and found that SM aided in the process of bone regeneration by suppressing the Notch signaling pathway, proved by the downregulation of NICD1, Hes1 and Hey2. In addition, using a bone defect model of rat calvaria, the study revealed that SM exhibited enhanced osteogenesis, bone ingrowth and vascularization compared with MPC alone. No adverse effect was found after implantation of SM . Overall, our novel SM exhibited promising prospects for the treatment of critical-sized bone defects.

摘要

磷酸镁骨水泥(MPC)因其高机械强度和生物可降解性,已被公认为是骨缺损修复的一种可行替代方案。然而,其较差的孔隙率和渗透性限制了成骨细胞向内生长和血管化,而这对于骨再生至关重要。在本研究中,我们通过掺入模仿细胞外基质(ECM)的静电纺丝丝素蛋白(SF)纳米纤维,构建了一种新型的具有分级多孔结构的磷酸镁骨水泥。嵌入SF的MPC(SM)呈现出异质且分级的结构,有效地促进了氧气和营养物质的快速渗透以及细胞向内生长。此外,SF纤维改善了MPC的机械性能,并中和了由过量氧化镁引起的高碱性环境。骨髓干细胞(BMSCs)在SM上的黏附良好,表现为形成了更多的伪足。CCK8检测表明,SM促进了BMSCs的早期增殖。我们的研究还证实,SM增加了骨桥蛋白(OPN)、Runx2和骨形态发生蛋白2(BMP2)的表达,表明BMSCs的成骨分化增强。我们筛选了与成骨相关的信号通路,包括黏着斑激酶(FAK)信号通路、Wnt信号通路和Notch信号通路,发现SM通过抑制Notch信号通路促进骨再生过程,这一点通过NICD1、Hes1和Hey2的下调得到证实。此外,使用大鼠颅骨骨缺损模型,该研究表明,与单独的MPC相比,SM表现出更强的成骨、骨向内生长和血管化能力。植入SM后未发现不良反应。总体而言,我们新型的SM在治疗临界尺寸骨缺损方面展现出了广阔的前景。

https://cdn.ncbi.nlm.nih.gov/pmc/blobs/a687/11063995/e7eaf8f4fadf/sc1.jpg

文献AI研究员

20分钟写一篇综述,助力文献阅读效率提升50倍。

立即体验

用中文搜PubMed

大模型驱动的PubMed中文搜索引擎

马上搜索

文档翻译

学术文献翻译模型,支持多种主流文档格式。

立即体验