Suppr超能文献

鉴定大麻二酚治疗甲基苯丙胺诱导的复吸和行为敏化的 circRNA-miRNA-mRNA 网络。

Identification of the circRNA-miRNA-mRNA network for treating methamphetamine-induced relapse and behavioral sensitization with cannabidiol.

机构信息

Guangzhou Key Laboratory of Forensic Multi-Omics for Precision Identification, School of Forensic Medicine, Southern Medical University, Guangzhou, Guangdong, China.

NHC Key Laboratory of Drug Addiction Medicine, School of Forensic Medicine, Kunming Medical University, Kunming, Yunnan, China.

出版信息

CNS Neurosci Ther. 2024 May;30(5):e14737. doi: 10.1111/cns.14737.

Abstract

AIMS

This study aims to investigate the pharmacological effects and the underlying mechanism of cannabidiol (CBD) on methamphetamine (METH)-induced relapse and behavioral sensitization in male mice.

METHODS

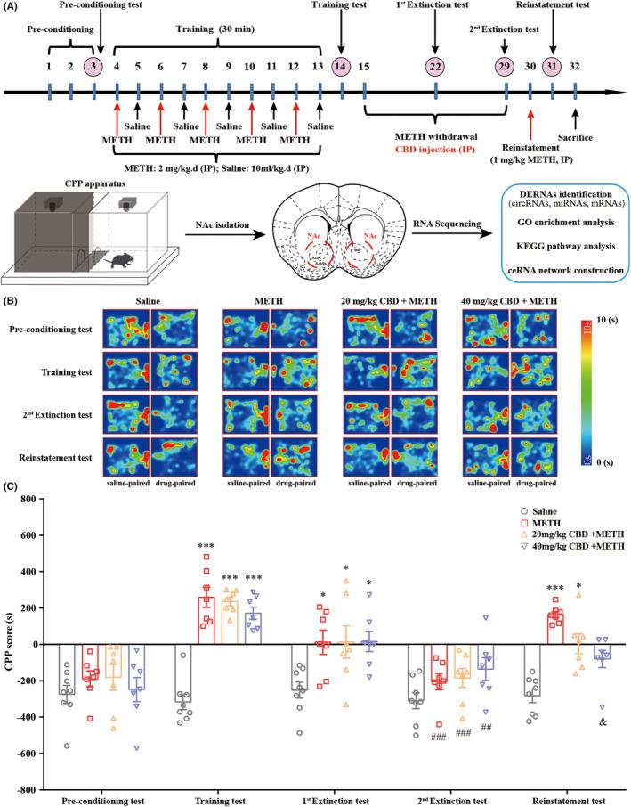
The conditioned place preference (CPP) test with a biased paradigm and open-field test were used to assess the effects of CBD on METH-induced relapse and behavioral sensitization in male mice. RNA sequencing and bioinformatics analysis was employed to identify differential expressed (DE) circRNAs, miRNAs, and mRNAs in the nucleus accumbens (NAc) of mice, and the interaction among them was predicted using competing endogenous RNAs (ceRNAs) network analysis.

RESULTS

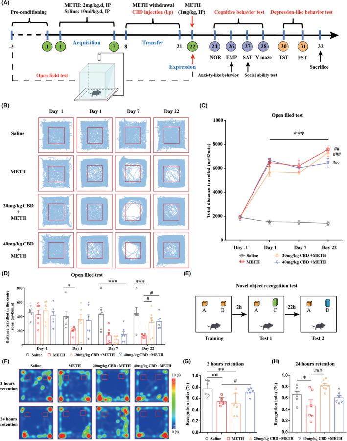
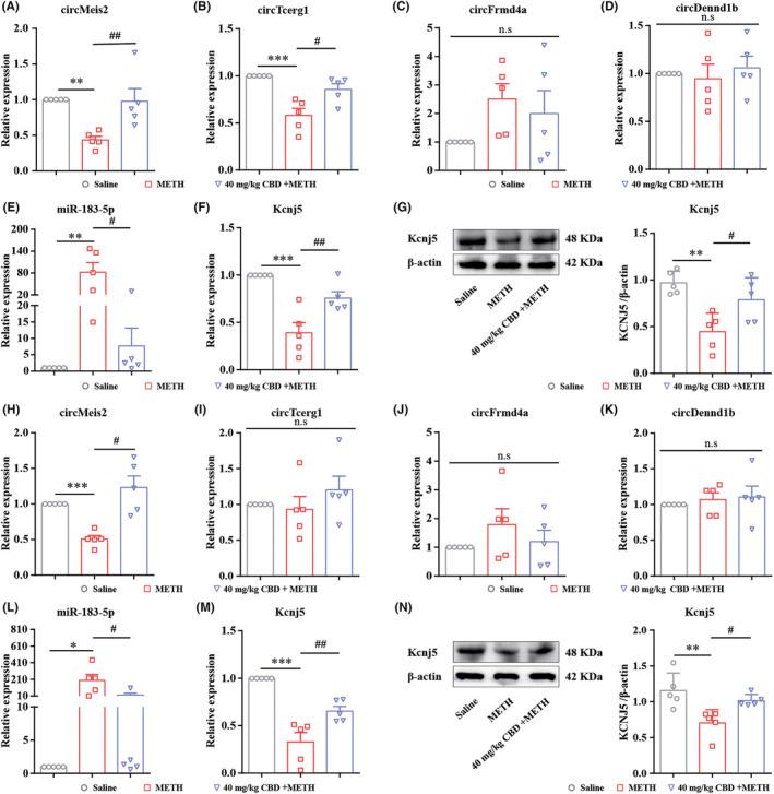
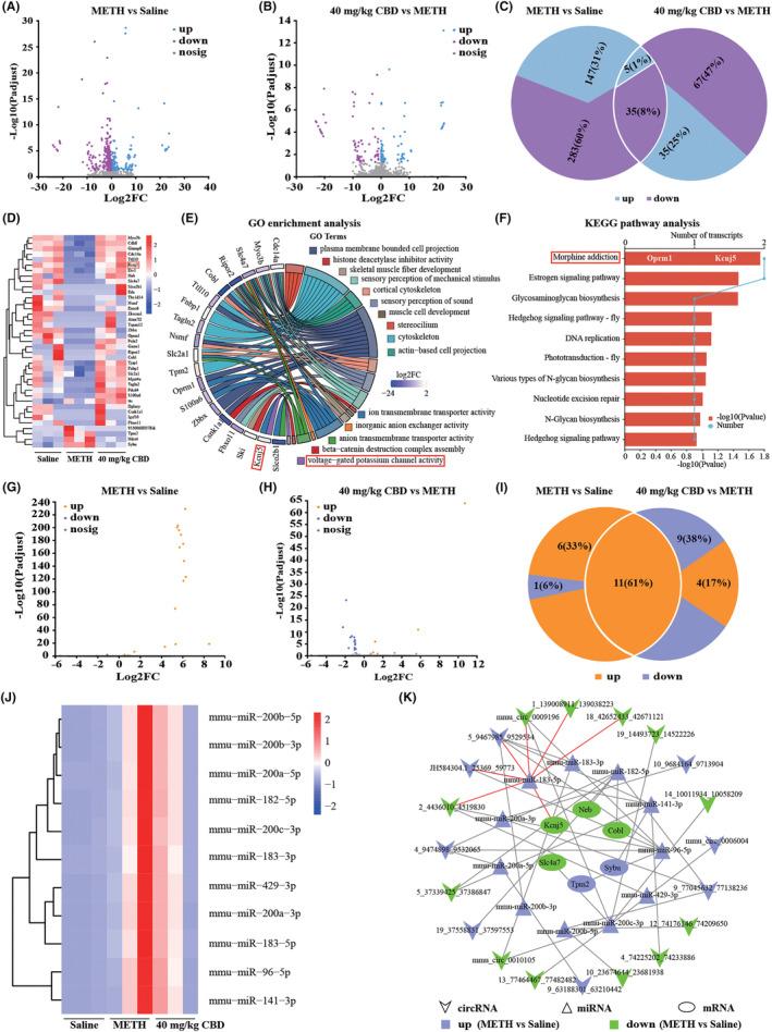
Chronic administration of CBD (40 mg/kg) during the METH withdrawal phase alleviated METH (2 mg/kg)-induced CPP reinstatement and behavioral sensitization in mice, as well as mood and cognitive impairments following behavioral sensitization. Furthermore, 42 DEcircRNAs, 11 DEmiRNAs, and 40 DEmRNAs were identified in the NAc of mice. The circMeis2-miR-183-5p-Kcnj5 network in the NAc of mice is involved in the effects of CBD on METH-induced CPP reinstatement and behavioral sensitization.

CONCLUSIONS

This study constructed the ceRNAs network for the first time, revealing the potential mechanism of CBD in treating METH-induced CPP reinstatement and behavioral sensitization, thus advancing the application of CBD in METH use disorders.

摘要

目的

本研究旨在探讨大麻二酚(CBD)对雄性小鼠甲基苯丙胺(METH)诱导的复吸和行为敏化的药理学作用及其机制。

方法

采用偏置范式条件性位置偏爱(CPP)测试和旷场测试,评估 CBD 对雄性小鼠 METH 诱导的复吸和行为敏化的影响。采用 RNA 测序和生物信息学分析鉴定小鼠伏隔核(NAc)中差异表达的 circRNAs、miRNAs 和 mRNAs,并通过竞争性内源 RNA(ceRNA)网络分析预测它们之间的相互作用。

结果

在 METH 戒断期给予 CBD(40mg/kg)慢性给药可减轻 METH(2mg/kg)诱导的 CPP 复吸和小鼠行为敏化,以及行为敏化后情绪和认知障碍。此外,在小鼠 NAc 中鉴定出 42 个差异表达的 circRNAs、11 个差异表达的 miRNAs 和 40 个差异表达的 mRNAs。小鼠 NAc 中的 circMeis2-miR-183-5p-Kcnj5 网络参与了 CBD 对 METH 诱导的 CPP 复吸和行为敏化的作用。

结论

本研究首次构建了 ceRNA 网络,揭示了 CBD 治疗 METH 诱导的 CPP 复吸和行为敏化的潜在机制,从而推进了 CBD 在治疗 METH 使用障碍中的应用。

https://cdn.ncbi.nlm.nih.gov/pmc/blobs/5b3f/11069028/ee5fcba53f2d/CNS-30-e14737-g004.jpg

文献AI研究员

20分钟写一篇综述,助力文献阅读效率提升50倍。

立即体验

用中文搜PubMed

大模型驱动的PubMed中文搜索引擎

马上搜索

文档翻译

学术文献翻译模型,支持多种主流文档格式。

立即体验