Suppr超能文献

环状 RNA hsa_circ_0000231 作为一种新型肿瘤标志物在胃癌中的临床诊断效能。

Human circular RNA hsa_circ_0000231 clinical diagnostic effectiveness as a new tumor marker in gastric cancer.

机构信息

Department of Laboratory Medicine, Affiliated Hospital of Nantong University, Nantong, China.

Department of Clinical Medicine, Medical School of Nantong University, Nantong, China.

出版信息

Cancer Rep (Hoboken). 2024 May;7(5):e2081. doi: 10.1002/cnr2.2081.

Abstract

BACKGROUND

Owing to the subtlety of initial symptoms associated with gastric cancer (GC), the majority of patients are diagnosed at later stages. Given the absence of reliable diagnostic markers, it is imperative to identify novel markers that exhibit high sensitivity and specificity. Circular RNA, a non-coding RNA, plays an important role in tumorigenesis and development and is well expressed in body fluids.

AIMS

In this study, we aimed to identify hsa_circ_0000231 as a new biomarker for the diagnosis of GC and to assess its clinical diagnostic value in serum.

METHODS AND RESULTS

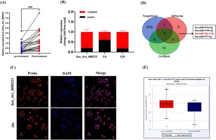
The stability and correctness of hsa_circ_0000231 was determined by agarose gel electrophoresis, Rnase R assay and Sanger sequencing. Real-time quantitative polymerase chain reaction (qRT-PCR) was designed to discover the expression level of hsa_circ_0000231 and whether it has dynamic serum monitoring capability. The correlation between hsa_circ_0000231 and clinicopathological parameters was analyzed by collecting clinical and pathological data from GC patients. In addition, diagnostic efficacy was assessed by constructing receiver operating characteristic curves (ROC). Hsa_circ_0000231 exhibits a stable and consistently expressed structure. In GC serum, cells, and tissues, it demonstrates reduced expression levels. Elevated expression levels observed postoperatively suggest its potential for dynamic monitoring. Additionally its expression level correlates with TNM staging and neuro/vascular differentiation. The area under ROC curve (AUC) for hsa_circ_0000231 is 0.781, indicating its superior diagnostic value compared to CEA, CA19-9, and CA72-4. The combination of these four indicators enhances diagnostic accuracy, with an AUC of 0.833.

CONCLUSIONS

The stable expression of hsa_circ_0000231 in the serum of gastric cancer patients holds promise as a novel biomarker for both the diagnosis and dynamic monitoring of GC.

摘要

背景

由于胃癌(GC)相关初始症状的微妙性,大多数患者在晚期被诊断出来。鉴于缺乏可靠的诊断标志物,因此必须找到具有高灵敏度和特异性的新型标志物。环状 RNA 是一种非编码 RNA,在肿瘤发生和发展中发挥重要作用,在体液中表达良好。

目的

本研究旨在鉴定 hsa_circ_0000231 作为 GC 诊断的新生物标志物,并评估其在血清中的临床诊断价值。

方法和结果

通过琼脂糖凝胶电泳、Rnase R 测定和 Sanger 测序确定 hsa_circ_0000231 的稳定性和正确性。设计实时定量聚合酶链反应(qRT-PCR)以发现 hsa_circ_0000231 的表达水平及其是否具有动态血清监测能力。通过收集 GC 患者的临床和病理数据,分析 hsa_circ_0000231 与临床病理参数的相关性。此外,通过构建受试者工作特征曲线(ROC)评估诊断效果。hsa_circ_0000231 表现出稳定且一致的表达结构。在 GC 血清、细胞和组织中,其表达水平降低。术后观察到的表达水平升高表明其具有动态监测的潜力。此外,其表达水平与 TNM 分期和神经/血管分化相关。hsa_circ_0000231 的 ROC 曲线下面积(AUC)为 0.781,表明其诊断价值优于 CEA、CA19-9 和 CA72-4。这四个指标的组合提高了诊断准确性,AUC 为 0.833。

结论

hsa_circ_0000231 在胃癌患者血清中的稳定表达有望成为 GC 诊断和动态监测的新型生物标志物。

https://cdn.ncbi.nlm.nih.gov/pmc/blobs/364d/11069127/b796fe624caa/CNR2-7-e2081-g003.jpg

文献AI研究员

20分钟写一篇综述,助力文献阅读效率提升50倍。

立即体验

用中文搜PubMed

大模型驱动的PubMed中文搜索引擎

马上搜索

文档翻译

学术文献翻译模型,支持多种主流文档格式。

立即体验