Suppr超能文献

人源环状RNA hsa_circ_0002238促进结直肠癌的恶性行为。

Hsa_circ_0002238 promotes the malignant behavior of colorectal cancer.

作者信息

Zhang Lin-Ting, Zhou Yuejia, Wang Tiantian, Chen Boran, Cai Zhigao, Wang Shubin, Tong Gangling

机构信息

Department of Oncology, PKU-Shenzhen Clinical Institute of Shantou University Medical College, Shenzhen Key Laboratory of Gastrointestinal Cancer Translational Research, Cancer Institute of Shenzhen-Peking University-Hong Kong University of Science and Technology (PKU-HKUST) Medical Center, Shenzhen, Guangdong, China.

Department of Gastrointestinal Surgery, Longchuan County People's Hospital, Heyuan, Guangdong, China.

出版信息

Front Pharmacol. 2025 Jun 13;16:1541820. doi: 10.3389/fphar.2025.1541820. eCollection 2025.

Abstract

BACKGROUND

Colorectal cancer (CRC) is one of the most common and deadly cancers worldwide. Circular RNAs (circRNAs) have emerged as crucial players in the onset and progression of CRC. This research aims to investigate the expression levels of a novel circRNA, hsa_circ_0002238, in CRC and to explore its association with alterations in CRC functional phenotypes.

METHODS

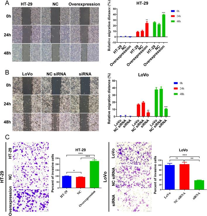
High-throughput RNA sequencing identified abnormal circRNA expressions, and qRT-PCR validated hsa_circ_0002238 expression. The relationship between hsa_circ_0002238 expression and the clinical data was analyzed by student's t-test. Fluorescence hybridization determined its cellular localization and expression in CRC cells. was conducted to ascertain the specific localization of hsa_circ_0002238 within cells and further confirm its expression in CRC cells. Following transfection with siRNA or plasmid, CRC cell proliferation was evaluated by CCK-8 assays and apoptosis was assessed by flow cytometry. We assessed changes in proliferation capacity among CRC cells exhibiting high levels of hsa_circ_0002238 using CCK-8 assays and flow cytometry analysis. Furthermore, flow cytometry was also used to evaluate apoptosis rates in these high-expressing CRC cells. In addition, wound healing and transwell assays were performed to assess changes in migratory and invasive capabilities associated with elevated hsa_circ_0002238 expression. The study additionally conducted experiments to validate the impact of hsa_circ_0002238 on the growth of CRC cells. Finally, Western blot was employed to analyze the expressions of epithelial-mesenchymal transition (EMT), serine/threonine kinase (AKT)/phosphatidylinositol 3 kinase (PI3K) signaling pathway, and apoptosis-related molecules.

RESULTS

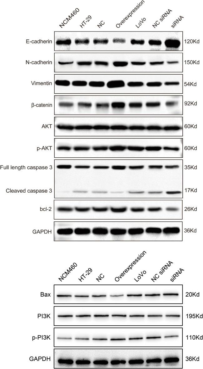
Our findings showed that hsa_circ_0002238 was significantly overexpressed in both CRC cell lines and tumor tissues. The expression level of hsa_circ_0002238 correlates with patient gender (p = 0.017) and shows significant diagnostic value (AUC = 0.765, 95%CI: 0.618-0.913, p = 0.004). At a relative expression level of 5.836, it achieves high sensitivity (50%) and specificity (100%). This upregulation promotes cellular proliferation, migration, invasion while inhibiting apoptosis within CRC cells. stuides, knockdown of hsa_circ_0002238 inhibited CRC tumor growth. Specifically, hsa_circ_0002238 facilitates EMT process characterized by markedly reduced E-cadherin levels alongside increased N-cadherin, vimentin and β-catenin expressions. Moreover, it induces elevated p-AKT and p-PI3K levels, increases cleaved caspase 3 and bcl-2, and decreases Bax expression in CRC cells, indicating that hsa_circ_0002238 enhances PI3K/AKT signaling and suppresses apoptosis. elevated p-AKT, levels along with cleaved caspase 3, bcl-2 expression within CRC, suggesting that hsa_circ_0002238 enhances AKT signaling and suppresses apoptosis.

CONCLUSION

Our research demonstrates that hsa_circ_0002238 expression significantly enhances CRC proliferation, migration, invasion, EMT process, PI3K/AKT signaling pathway while inhibiting apoptosis. Additionally, a preliminary association between hsa_circ_0002238 levels and patient gender was found, suggesting its potential as a diagnostic marker for CRC.

摘要

背景

结直肠癌(CRC)是全球最常见且致命的癌症之一。环状RNA(circRNAs)已成为CRC发生和发展的关键因素。本研究旨在调查一种新型circRNA,即hsa_circ_0002238在CRC中的表达水平,并探讨其与CRC功能表型改变的关系。

方法

高通量RNA测序确定了异常的circRNA表达,qRT-PCR验证了hsa_circ_0002238的表达。通过学生t检验分析hsa_circ_0002238表达与临床数据之间的关系。荧光杂交确定其在CRC细胞中的细胞定位和表达,以确定hsa_circ_0002238在细胞内的具体定位,并进一步确认其在CRC细胞中的表达。用siRNA或质粒转染后,通过CCK-8试验评估CRC细胞增殖,通过流式细胞术评估细胞凋亡。我们使用CCK-8试验和流式细胞术分析评估了hsa_circ_0002238高水平表达的CRC细胞增殖能力的变化。此外,流式细胞术还用于评估这些高表达CRC细胞的凋亡率。此外,进行伤口愈合和transwell试验以评估与hsa_circ_0002238表达升高相关的迁移和侵袭能力的变化。该研究还进行了实验以验证hsa_circ_0002238对CRC细胞生长的影响。最后,采用蛋白质免疫印迹法分析上皮-间质转化(EMT)、丝氨酸/苏氨酸激酶(AKT)/磷脂酰肌醇3激酶(PI3K)信号通路及凋亡相关分子的表达。

结果

我们的研究结果表明,hsa_circ_0002238在CRC细胞系和肿瘤组织中均显著过表达。hsa_circ_0002238的表达水平与患者性别相关(p = 0.017),并具有显著的诊断价值(AUC = 0.765,95%CI:0.618 - 0.913,p = 0.004)。在相对表达水平为5.836时,它具有高灵敏度(50%)和特异性(100%)。这种上调促进了CRC细胞的增殖、迁移、侵袭,同时抑制了细胞凋亡。研究表明,敲低hsa_circ_0002238可抑制CRC肿瘤生长。具体而言,hsa_circ_0002238促进EMT过程,其特征是E-钙黏蛋白水平显著降低,同时N-钙黏蛋白、波形蛋白和β-连环蛋白表达增加。此外,它诱导CRC细胞中p-AKT和p-PI3K水平升高,增加裂解的半胱天冬酶3和bcl-2,并降低Bax表达,表明hsa_circ_0002238增强PI3K/AKT信号传导并抑制凋亡。CRC中p-AKT水平升高以及裂解的半胱天冬酶3、bcl-2表达增加,表明hsa_circ_0002238增强AKT信号传导并抑制凋亡。

结论

我们的研究表明,hsa_circ_0002238的表达显著增强了CRC的增殖、迁移、侵袭、EMT过程、PI3K/AKT信号通路,同时抑制了细胞凋亡。此外,发现hsa_circ_0002238水平与患者性别之间存在初步关联,表明其作为CRC诊断标志物的潜力。

https://cdn.ncbi.nlm.nih.gov/pmc/blobs/5854/12202343/c103e04f1db8/fphar-16-1541820-g001.jpg

文献AI研究员

20分钟写一篇综述,助力文献阅读效率提升50倍。

立即体验

用中文搜PubMed

大模型驱动的PubMed中文搜索引擎

马上搜索

文档翻译

学术文献翻译模型,支持多种主流文档格式。

立即体验