Suppr超能文献

MPP2 及其 DNA 甲基化水平对结直肠癌患者预后的影响。

Effect of MPP2 and its DNA methylation levels on prognosis of colorectal cancer patients.

机构信息

Hepatobiliary Pancreatic Surgery Department of Henan Provincial People's Hospital, Zhengzhou University People's Hospital, Zhengzhou, 450003, Henan Province, China.

Department of Hepatobiliary Pancreatic Surgery, Henan Provincial People's Hospital, Zhengzhou City, 450003, Henan Province, China.

出版信息

World J Surg Oncol. 2024 Nov 4;22(1):290. doi: 10.1186/s12957-024-03567-3.

Abstract

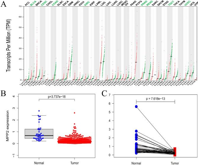
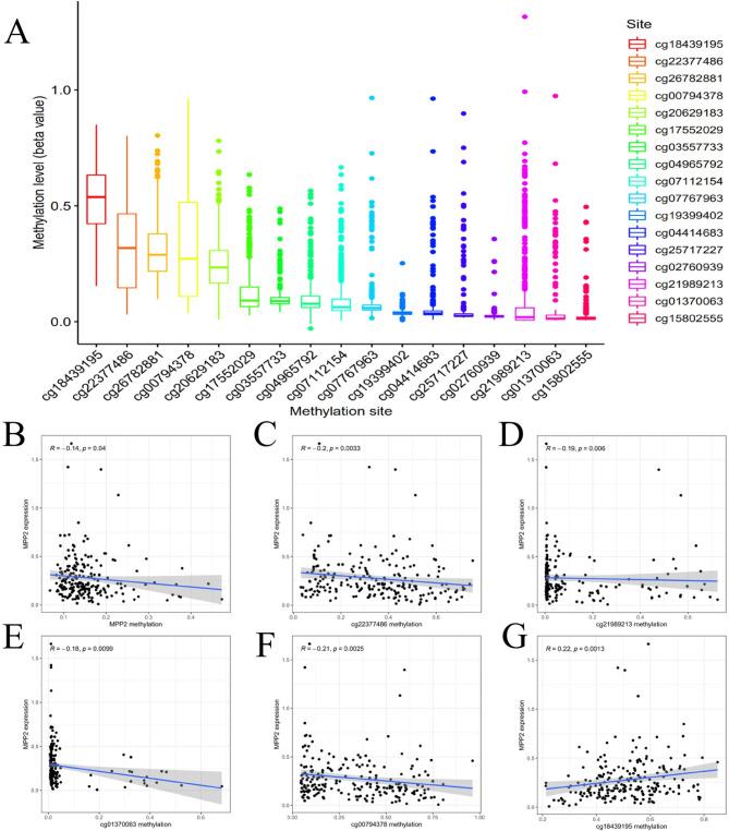
Colorectal cancer is one of the common malignant tumors with poor prognosis, which is partly due to the lack of an effective biomarker. The purpose of this study is to explore the impact of membrane palmitoylated protein (MPP2) on the prognosis of colorectal cancer patients. We obtained transcriptome data and DNA methylation data of 380 colorectal cancer patients from the Cancer Genome Atlas (TCGA). Then we used a series of bioinformatics analysis methods to reveal the relationship between MPP2 expression, DNA methylation sites, prognosis, immune checkpoint and clinical characteristics of patients. Finally, in vitro experiment and the meta-analysis of thousands of patients further confirmed the impact of MPP2 on the prognosis of colorectal cancer patients and cell migration and proliferation. The expression level of MPP2 is negatively regulated by its DNA methylation sites, which leads to its low expression in colorectal cancer. High expression of MPP2 is an independent prognostic risk factor, which may be a biomarker for colorectal cancer. Moreover, the expression of MPP2 shows a close relationship with immune checkpoint or immune cells infiltration, especially CD4T cells. In addition, meta-analysis involving 1584 patients from four different data further confirmed that MPP2 was a risk factor for colorectal cancer. Finally, knockdown of MPP2 could significantly inhibit the proliferation of SW480 cells via mTOR signaling pathway. This study was the first to suggest that MPP2 may become a promising biomarker, and has an important role in immune checkpoint or immune cell infiltration in colorectal cancer.

摘要

结直肠癌是预后较差的常见恶性肿瘤之一,部分原因是缺乏有效的生物标志物。本研究旨在探讨膜棕榈酰化蛋白(MPP2)对结直肠癌患者预后的影响。我们从癌症基因组图谱(TCGA)中获得了 380 名结直肠癌患者的转录组数据和 DNA 甲基化数据。然后,我们使用一系列生物信息学分析方法来揭示 MPP2 表达、DNA 甲基化位点、预后、免疫检查点和患者临床特征之间的关系。最后,体外实验和数千名患者的荟萃分析进一步证实了 MPP2 对结直肠癌患者预后以及细胞迁移和增殖的影响。MPP2 的表达水平受其 DNA 甲基化位点的负调控,导致其在结直肠癌中低表达。MPP2 的高表达是独立的预后风险因素,可能是结直肠癌的生物标志物。此外,MPP2 的表达与免疫检查点或免疫细胞浸润密切相关,尤其是 CD4T 细胞。此外,涉及来自四个不同数据的 1584 名患者的荟萃分析进一步证实,MPP2 是结直肠癌的危险因素。最后,通过 mTOR 信号通路,敲低 MPP2 可显著抑制 SW480 细胞的增殖。本研究首次表明,MPP2 可能成为一种有前途的生物标志物,并在结直肠癌的免疫检查点或免疫细胞浸润中具有重要作用。

https://cdn.ncbi.nlm.nih.gov/pmc/blobs/57de/11533354/5c26ae081950/12957_2024_3567_Fig1_HTML.jpg

文献AI研究员

20分钟写一篇综述,助力文献阅读效率提升50倍。

立即体验

用中文搜PubMed

大模型驱动的PubMed中文搜索引擎

马上搜索

文档翻译

学术文献翻译模型,支持多种主流文档格式。

立即体验