Suppr超能文献

辐照微颗粒通过肿瘤微环境重编程和铁死亡抑制前列腺癌。

Irradiated microparticles suppress prostate cancer by tumor microenvironment reprogramming and ferroptosis.

机构信息

Department of Thoracic Surgery, ZhongNan Hospital of Wuhan University, Wuhan, Hubei, China.

Center for Evidence-Based and Translational Medicine, Zhongnan Hospital of Wuhan University, Wuhan, China.

出版信息

J Nanobiotechnology. 2024 May 5;22(1):225. doi: 10.1186/s12951-024-02496-3.

Abstract

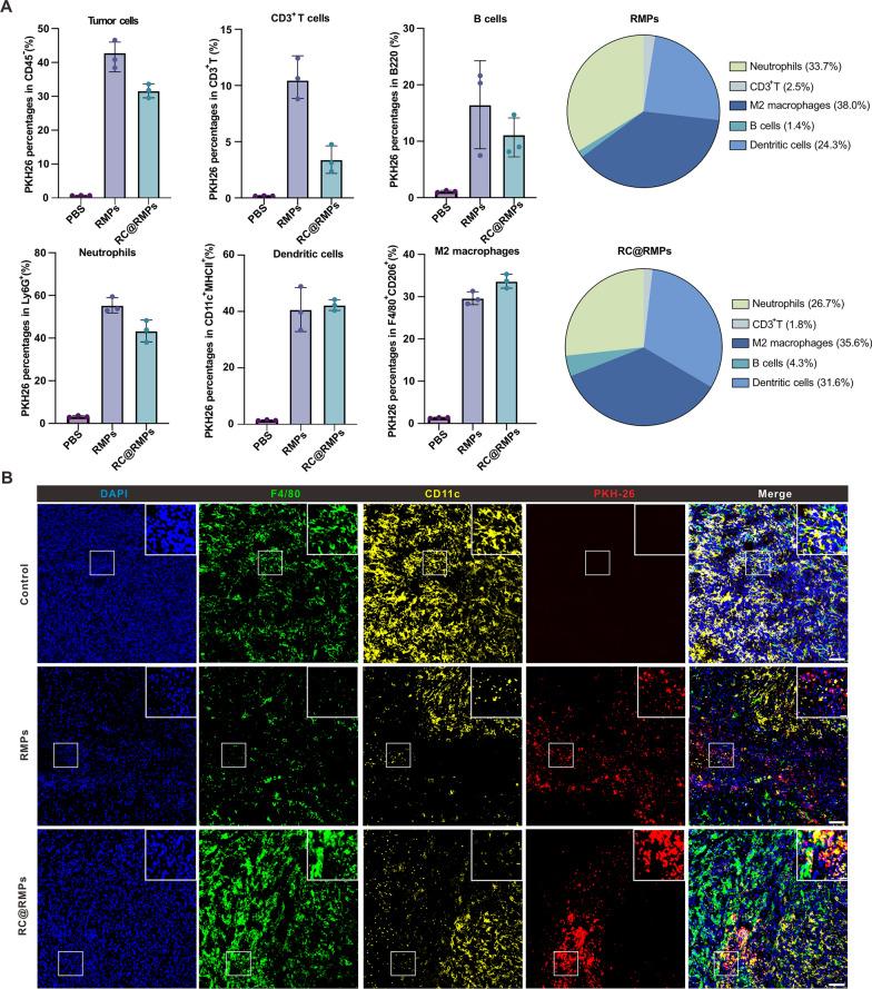
Immunogenic cell death (ICD) plays a crucial role in triggering the antitumor immune response in the tumor microenvironment (TME). Recently, considerable attention has been dedicated to ferroptosis, a type of ICD that is induced by intracellular iron and has been demonstrated to change the immune desert status of the TME. However, among cancers that are characterized by an immune desert, such as prostate cancer, strategies for inducing high levels of ferroptosis remain limited. Radiated tumor cell-derived microparticles (RMPs) are radiotherapy mimetics that have been shown to activate the cGAS-STING pathway, induce tumor cell ferroptosis, and inhibit M2 macrophage polarization. RMPs can also act as carriers of agents with biocompatibility. In the present study, we designed a therapeutic system wherein the ferroptosis inducer RSL-3 was loaded into RMPs, which were tested in in vitro and in vivo prostate carcinoma models established using RM-1 cells. The apoptosis inducer CT20 peptide (CT20p) was also added to the RMPs to aggravate ferroptosis. Our results showed that RSL-3- and CT20p-loaded RMPs (RC@RMPs) led to ferroptosis and apoptosis of RM-1 cells. Moreover, CT20p had a synergistic effect on ferroptosis by promoting reactive oxygen species (ROS) production, lipid hydroperoxide production, and mitochondrial instability. RC@RMPs elevated dendritic cell (DC) expression of MHCII, CD80, and CD86 and facilitated M1 macrophage polarization. In a subcutaneously transplanted RM-1 tumor model in mice, RC@RMPs inhibited tumor growth and prolonged survival time via DC activation, macrophage reprogramming, enhancement of CD8 T cell infiltration, and proinflammatory cytokine production in the tumor. Moreover, combination treatment with anti-PD-1 improved RM-1 tumor inhibition. This study provides a strategy for the synergistic enhancement of ferroptosis for prostate cancer immunotherapies.

摘要

免疫原性细胞死亡(ICD)在肿瘤微环境(TME)中触发抗肿瘤免疫反应中起着至关重要的作用。最近,人们对铁死亡(一种由细胞内铁诱导的 ICD 类型)给予了相当多的关注,铁死亡已被证明可以改变 TME 的免疫荒漠状态。然而,在免疫荒漠型癌症中,如前列腺癌,诱导高水平铁死亡的策略仍然有限。辐射肿瘤细胞衍生的微粒(RMPs)是放射治疗模拟物,已被证明可以激活 cGAS-STING 途径,诱导肿瘤细胞铁死亡,并抑制 M2 巨噬细胞极化。RMPs 还可以作为具有生物相容性的药物载体。在本研究中,我们设计了一种治疗系统,将铁死亡诱导剂 RSL-3 装入 RMPs 中,并在 RM-1 细胞建立的体外和体内前列腺癌模型中进行了测试。还向 RMPs 中添加了凋亡诱导剂 CT20 肽(CT20p)以加重铁死亡。我们的结果表明,RSL-3 和 CT20p 负载的 RMPs(RC@RMPs)导致 RM-1 细胞发生铁死亡和凋亡。此外,CT20p 通过促进活性氧(ROS)产生、脂质过氧化物产生和线粒体不稳定,对铁死亡具有协同作用。RC@RMPs 提高树突状细胞(DC)表达 MHCII、CD80 和 CD86,并促进 M1 巨噬细胞极化。在小鼠皮下移植的 RM-1 肿瘤模型中,RC@RMPs 通过激活 DC、重塑巨噬细胞、增强 CD8 T 细胞浸润和产生促炎细胞因子来抑制肿瘤生长并延长生存时间。此外,与抗 PD-1 联合治疗可改善 RM-1 肿瘤抑制作用。本研究为协同增强前列腺癌免疫治疗中铁死亡提供了一种策略。

https://cdn.ncbi.nlm.nih.gov/pmc/blobs/1333/11070086/eb1e9a830c62/12951_2024_2496_Fig1_HTML.jpg

文献AI研究员

20分钟写一篇综述,助力文献阅读效率提升50倍。

立即体验

用中文搜PubMed

大模型驱动的PubMed中文搜索引擎

马上搜索

文档翻译

学术文献翻译模型,支持多种主流文档格式。

立即体验