Suppr超能文献

NIR 激活的电纺纳米引爆剂敷料通过联合光热和基于一氧化氮的气体治疗增强感染性糖尿病伤口愈合。

NIR-activated electrospun nanodetonator dressing enhances infected diabetic wound healing with combined photothermal and nitric oxide-based gas therapy.

机构信息

Division of Orthopaedic Surgery, Department of Orthopaedics, Nanfang Hospital, Southern Medical University, Guangzhou, 510515, Guangdong, People's Republic of China.

Institute of Orthopaedics, Huizhou Central People's Hospital, Huizhou, 516008, Guangdong, People's Republic of China.

出版信息

J Nanobiotechnology. 2024 May 8;22(1):232. doi: 10.1186/s12951-024-02474-9.

Abstract

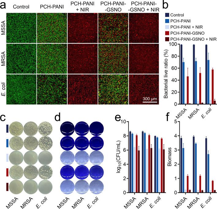
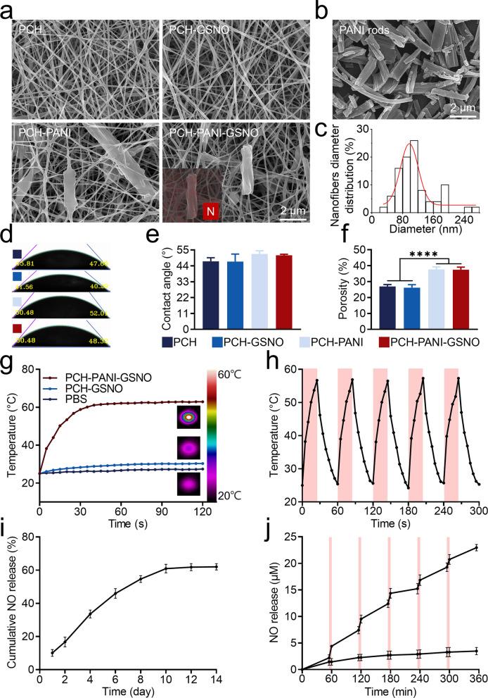
Diabetic wounds pose a challenge to healing due to increased bacterial susceptibility and poor vascularization. Effective healing requires simultaneous bacterial and biofilm elimination and angiogenesis stimulation. In this study, we incorporated polyaniline (PANI) and S-Nitrosoglutathione (GSNO) into a polyvinyl alcohol, chitosan, and hydroxypropyltrimethyl ammonium chloride chitosan (PVA/CS/HTCC) matrix, creating a versatile wound dressing membrane through electrospinning. The dressing combines the advantages of photothermal antibacterial therapy and nitric oxide gas therapy, exhibiting enduring and effective bactericidal activity and biofilm disruption against methicillin-sensitive Staphylococcus aureus, methicillin-resistant Staphylococcus aureus, and Escherichia coli. Furthermore, the membrane's PTT effect and NO release exhibit significant synergistic activation, enabling a nanodetonator-like burst release of NO through NIR irradiation to disintegrate biofilms. Importantly, the nanofiber sustained a uniform release of nitric oxide, thereby catalyzing angiogenesis and advancing cellular migration. Ultimately, the employment of this membrane dressing culminated in the efficacious amelioration of diabetic-infected wounds in Sprague-Dawley rats, achieving wound closure within a concise duration of 14 days. Upon applying NIR irradiation to the PVA-CS-HTCC-PANI-GSNO nanofiber membrane, it swiftly eradicates bacteria and biofilm within 5 min, enhancing its inherent antibacterial and anti-biofilm properties through the powerful synergistic action of PTT and NO therapy. It also promotes angiogenesis, exhibits excellent biocompatibility, and is easy to use, highlighting its potential in treating diabetic wounds.

摘要

糖尿病伤口的愈合具有挑战性,因为它们容易受到细菌的侵袭并且血管化不良。有效的愈合需要同时消除细菌和生物膜并刺激血管生成。在这项研究中,我们将聚苯胺 (PANI) 和 S-亚硝基谷胱甘肽 (GSNO) 掺入聚乙烯醇、壳聚糖和羟丙基三甲基氯化铵壳聚糖 (PVA/CS/HTCC) 基质中,通过静电纺丝制造出一种多功能伤口敷料膜。该敷料结合了光热抗菌治疗和一氧化氮气体治疗的优势,对甲氧西林敏感金黄色葡萄球菌、耐甲氧西林金黄色葡萄球菌和大肠杆菌表现出持久有效的杀菌活性和生物膜破坏作用。此外,该膜的 PTT 效应和 NO 释放表现出显著的协同激活作用,通过近红外辐射可以实现纳米级炸药般的 NO 爆发式释放,从而破坏生物膜。重要的是,纳米纤维持续均匀地释放一氧化氮,从而促进血管生成和细胞迁移。最终,这种膜敷料的应用导致 Sprague-Dawley 大鼠糖尿病感染伤口的有效改善,在 14 天内实现了伤口闭合。当对 PVA-CS-HTCC-PANI-GSNO 纳米纤维膜进行近红外辐射时,它可以在 5 分钟内迅速消除细菌和生物膜,通过 PTT 和 NO 治疗的强大协同作用增强其固有抗菌和抗生物膜特性。它还促进血管生成,具有出色的生物相容性,易于使用,突出了其在治疗糖尿病伤口方面的潜力。

https://cdn.ncbi.nlm.nih.gov/pmc/blobs/3236/11546403/6c9210399690/12951_2024_2474_Fig1_HTML.jpg

文献AI研究员

20分钟写一篇综述,助力文献阅读效率提升50倍。

立即体验

用中文搜PubMed

大模型驱动的PubMed中文搜索引擎

马上搜索

文档翻译

学术文献翻译模型,支持多种主流文档格式。

立即体验