Suppr超能文献

近红外响应电纺纳米纤维敷料通过编程组合温度协同光热疗法促进糖尿病感染性伤口愈合。

NIR-responsive electrospun nanofiber dressing promotes diabetic-infected wound healing with programmed combined temperature-coordinated photothermal therapy.

机构信息

Department of Orthopedic, Nanfang Hospital, Southern Medical University, Guangzhou, 510515, China.

Department of Orthopedics, The Second Affiliated Hospital of Nanchang University, Nanchang University, Nanchang, 330006, China.

出版信息

J Nanobiotechnology. 2024 Jul 1;22(1):384. doi: 10.1186/s12951-024-02621-2.

Abstract

BACKGROUND

Diabetic wounds present significant challenges, specifically in terms of bacterial infection and delayed healing. Therefore, it is crucial to address local bacterial issues and promote accelerated wound healing. In this investigation, we utilized electrospinning to fabricate microgel/nanofiber membranes encapsulating MXene-encapsulated microgels and chitosan/gelatin polymers.

RESULTS

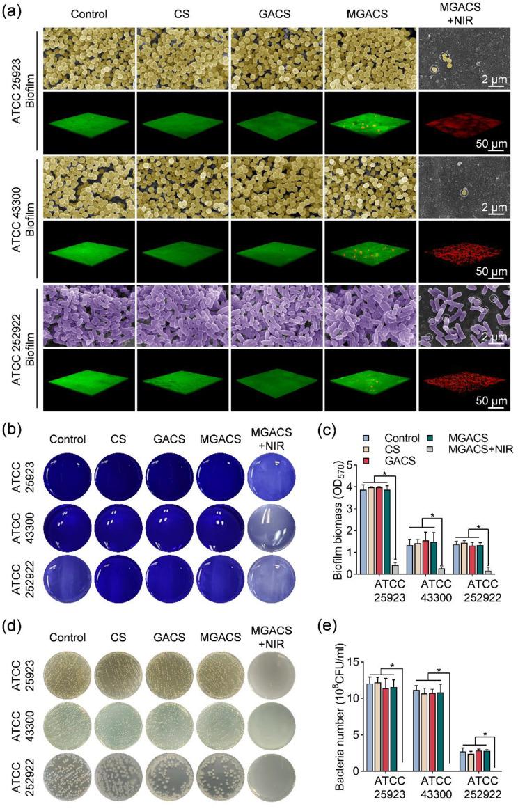
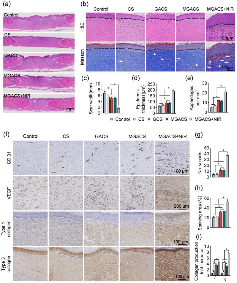
The film dressing facilitates programmed photothermal therapy (PPT) and mild photothermal therapy (MPTT) under near-infrared (NIR), showcasing swift and extensive antibacterial and biofilm-disrupting capabilities. The PPT effect achieves prompt sterilization within 5 min at 52 °C and disperses mature biofilm within 10 min. Concurrently, by adjusting the NIR power to induce local mild heating (42 °C), the dressing stimulates fibroblast proliferation and migration, significantly enhancing vascularization. Moreover, in vivo experimentation successfully validates the film dressing, underscoring its immense potential in addressing the intricacies of diabetic wounds.

CONCLUSIONS

The MXene microgel-loaded nanofiber dressing employs temperature-coordinated photothermal therapy, effectively amalgamating the advantageous features of high-temperature sterilization and low-temperature promotion of wound healing. It exhibits rapid, broad-spectrum antibacterial and biofilm-disrupting capabilities, exceptional biocompatibility, and noteworthy effects on promoting cell proliferation and vascularization. These results affirm the efficacy of our nanofiber dressing, highlighting its significant potential in addressing the challenge of diabetic wounds struggling to heal due to infection.

摘要

背景

糖尿病伤口存在显著的挑战,特别是在细菌感染和愈合延迟方面。因此,解决局部细菌问题和促进伤口愈合至关重要。在这项研究中,我们利用静电纺丝技术制备了包裹 MXene 包裹微凝胶和壳聚糖/明胶聚合物的微凝胶/纳米纤维膜。

结果

该膜敷料有利于近红外(NIR)下的程序光热疗法(PPT)和温和光热疗法(MPTT),具有快速而广泛的抗菌和生物膜破坏能力。PPT 效应在 52°C 下 5 分钟内迅速实现灭菌,并在 10 分钟内分散成熟的生物膜。同时,通过调节 NIR 功率来诱导局部温和加热(42°C),敷料刺激成纤维细胞增殖和迁移,显著促进血管生成。此外,体内实验成功验证了该膜敷料,突出了其在解决糖尿病伤口复杂性方面的巨大潜力。

结论

负载 MXene 微凝胶的纳米纤维敷料采用温度协调的光热疗法,有效地融合了高温灭菌和低温促进伤口愈合的优势。它具有快速、广谱的抗菌和生物膜破坏能力、优异的生物相容性以及对促进细胞增殖和血管生成的显著效果。这些结果证实了我们的纳米纤维敷料的疗效,突出了其在解决因感染而难以愈合的糖尿病伤口方面的巨大潜力。

https://cdn.ncbi.nlm.nih.gov/pmc/blobs/6b4b/11218286/960f2a119543/12951_2024_2621_Fig1_HTML.jpg

文献AI研究员

20分钟写一篇综述,助力文献阅读效率提升50倍。

立即体验

用中文搜PubMed

大模型驱动的PubMed中文搜索引擎

马上搜索

文档翻译

学术文献翻译模型,支持多种主流文档格式。

立即体验