Suppr超能文献

吸入巨噬细胞凋亡小体-工程化微颗粒构建促再生微环境以对抗小鼠低氧性肺损伤。

Inhaled Macrophage Apoptotic Bodies-Engineered Microparticle Enabling Construction of Pro-Regenerative Microenvironment to Fight Hypoxic Lung Injury in Mice.

机构信息

State Key Laboratory of Quality Research in Chinese Medicine, Institute of Chinese Medical Sciences, University of Macau, Macau999078, China.

Department of Pharmaceutical Sciences, Faculty of Health Sciences, University of Macau, Macau999078, China.

出版信息

ACS Nano. 2024 May 21;18(20):13361-13376. doi: 10.1021/acsnano.4c03421. Epub 2024 May 10.

Abstract

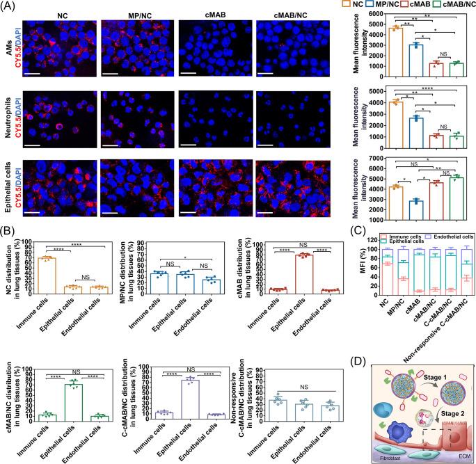
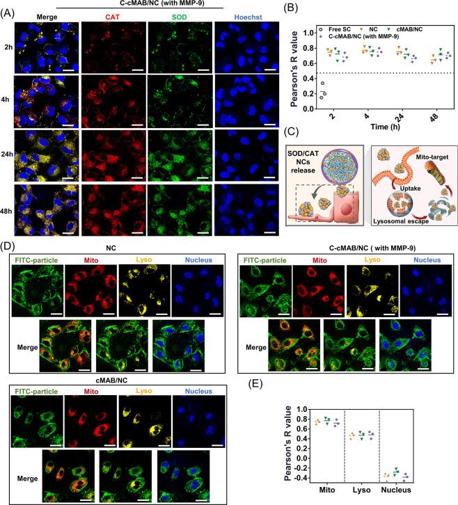
Oxygen therapy cannot rescue local lung hypoxia in patients with severe respiratory failure. Here, an inhalable platform is reported for overcoming the aberrant hypoxia-induced immune changes and alveolar damage using camouflaged poly(lactic--glycolic) acid (PLGA) microparticles with macrophage apoptotic body membrane (cMAB). cMABs are preloaded with mitochondria-targeting superoxide dismutase/catalase nanocomplexes (NCs) and modified with pathology-responsive macrophage growth factor colony-stimulating factor (CSF) chains, which form a core-shell platform called C-cMAB/NC with efficient deposition in deeper alveoli and high affinity to alveolar epithelial cells (AECs) after CSF chains are cleaved by matrix metalloproteinase 9. Therefore, NCs can be effectively transported into mitochondria to inhibit inflammasome-mediated AECs damage in mouse models of hypoxic acute lung injury. Additionally, the at-site CSF release is sufficient to rescue circulating monocytes and macrophages and alter their phenotypes, maximizing synergetic effects of NCs on creating a pro-regenerative microenvironment that enables resolution of lung injury and inflammation. This inhalable platform may have applications to numerous inflammatory lung diseases.

摘要

氧气疗法无法挽救严重呼吸衰竭患者的局部肺部缺氧。在这里,报道了一种可吸入平台,该平台使用伪装的聚(乳酸-乙醇酸)(PLGA)微粒与巨噬细胞凋亡体膜(cMAB)克服异常缺氧诱导的免疫变化和肺泡损伤。cMAB 预先装载有靶向线粒体的超氧化物歧化酶/过氧化氢酶纳米复合物(NC),并修饰有病理反应性巨噬细胞生长因子集落刺激因子(CSF)链,形成一种称为 C-cMAB/NC 的核壳平台,在 CSF 链被基质金属蛋白酶 9 切割后,NCs 能够有效地沉积在更深的肺泡中,并与肺泡上皮细胞(AEC)具有高亲和力。因此,NCs 可以有效地转运到线粒体中,抑制低氧性急性肺损伤小鼠模型中炎症小体介导的 AEC 损伤。此外,原位 CSF 释放足以挽救循环单核细胞和巨噬细胞,并改变它们的表型,使 NCs 对创造有利于肺损伤和炎症消退的促再生微环境的协同作用最大化。这种可吸入平台可能适用于许多炎症性肺病。

https://cdn.ncbi.nlm.nih.gov/pmc/blobs/1312/11112977/825fd1546982/nn4c03421_0009.jpg

文献AI研究员

20分钟写一篇综述,助力文献阅读效率提升50倍。

立即体验

用中文搜PubMed

大模型驱动的PubMed中文搜索引擎

马上搜索

文档翻译

学术文献翻译模型,支持多种主流文档格式。

立即体验