Suppr超能文献

中国早期非鳞状非小细胞肺癌的分子与免疫特征:一项多组学队列研究

Molecular and immune characterization of Chinese early-stage non-squamous non-small cell lung cancer: a multi-omics cohort study.

作者信息

Peng Haoxin, Wu Xiangrong, Cui Xiaoli, Liu Shaopeng, Liang Yueting, Cai Xiuyu, Shi Mengping, Zhong Ran, Li Caichen, Liu Jun, Wu Dongfang, Gao Zhibo, Lu Xu, Luo Haitao, He Jianxing, Liang Wenhua

机构信息

Department of Gastrointestinal Oncology, Key Laboratory of Carcinogenesis and Translational Research (Ministry of Education), Peking University Cancer Hospital & Institute, Beijing, China.

Department of Thoracic Oncology and Surgery, China State Key Laboratory of Respiratory Disease & National Clinical Research Center for Respiratory Disease, the First Affiliated Hospital of Guangzhou Medical University, Guangzhou, China.

出版信息

Transl Lung Cancer Res. 2024 Apr 29;13(4):763-784. doi: 10.21037/tlcr-23-800. Epub 2024 Apr 25.

Abstract

BACKGROUND

Albeit considered with superior survival, around 30% of the early-stage non-squamous non-small cell lung cancer (Ns-NSCLC) patients relapse within 5 years, suggesting unique biology. However, the biological characteristics of early-stage Ns-NSCLC, especially in the Chinese population, are still unclear.

METHODS

Multi-omics interrogation of early-stage Ns-NSCLC (stage I-III), paired blood samples and normal lung tissues (n=76) by whole-exome sequencing (WES), RNA sequencing, and T-cell receptor (TCR) sequencing were conducted.

RESULTS

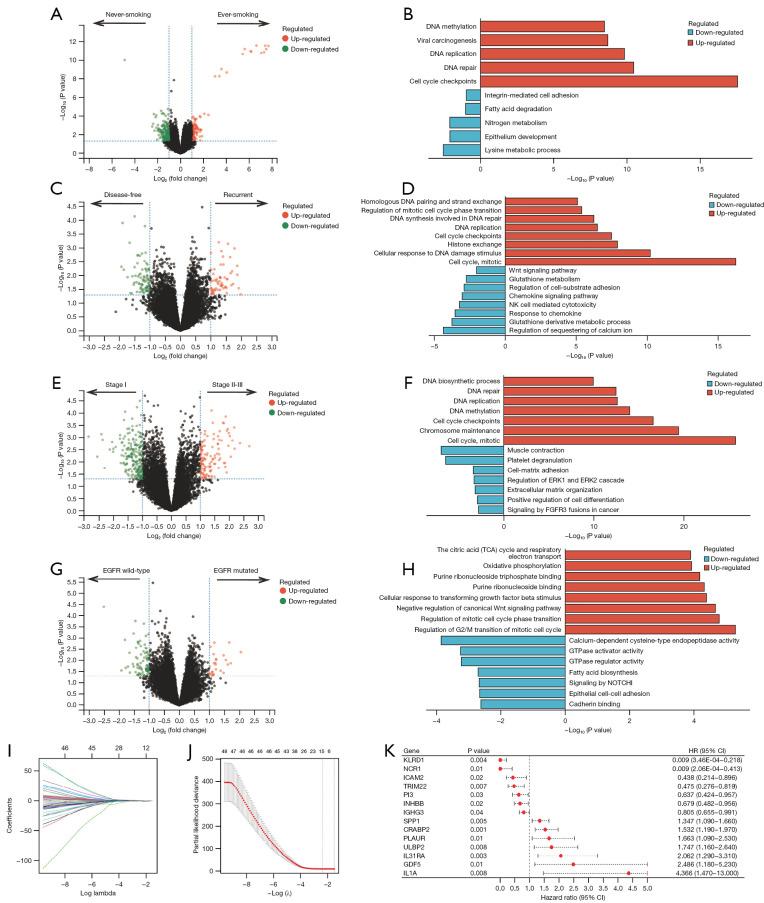
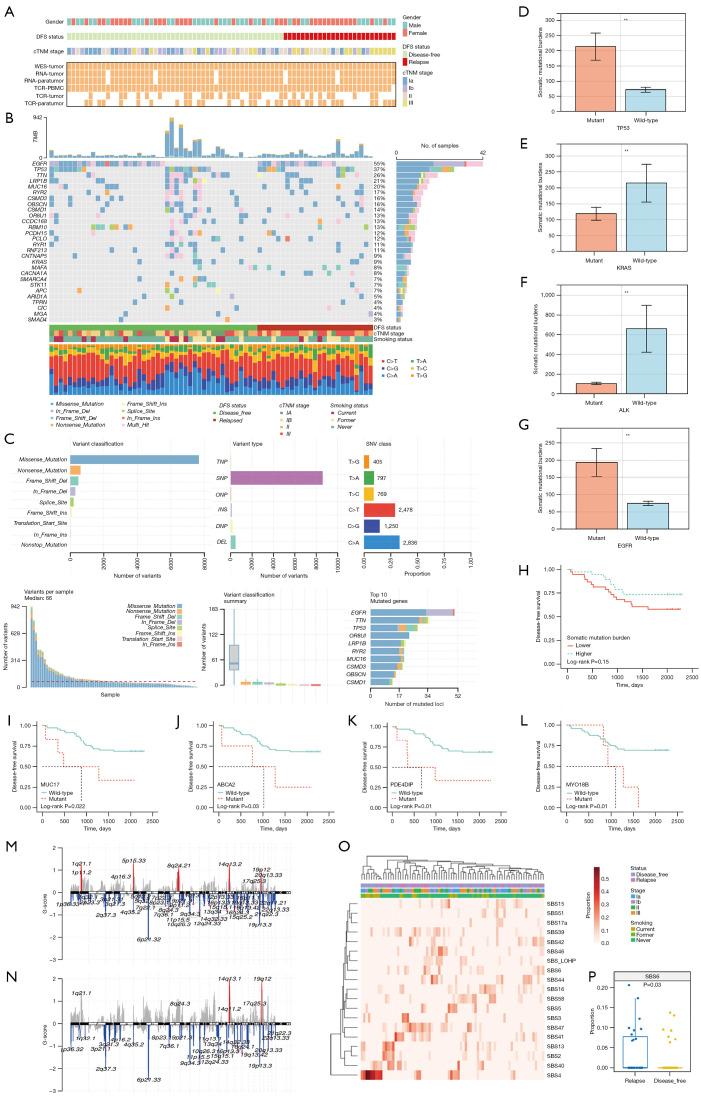
An average of 128 exonic mutations were identified, and the most frequently mutant gene was (55%), followed by (37%) and (26%). Mutations in , , , and predicted significantly unfavorable disease-free survival (DFS). Moreover, cytobands amplifications in 8q24.3, 14q13.1, 14q11.2, and deletion in 3p21.1 were highlighted in recurrent cases. Higher incidence of human leukocyte antigen loss of heterozygosity (HLA-LOH), higher tumor mutational burden (TMB) and tumor neoantigen burden (TNB) were identified in ever-smokers than never-smokers. HLA-LOH also correlated with higher TMB, TNB, intratumoral heterogeneity (ITH), and whole chromosomal instability (wCIN) scores. Interestingly, higher ITH was an independent predictor of better DFS in early-stage Ns-NSCLC. Up-regulation of immune-related genes, including , , , and , independently portended a dismal prognosis. Enhanced TCR diversity of peripheral blood mononuclear cells (PBMCs) predicted better prognosis, indicative of a noninvasive method for relapse surveillance. Eventually, seven machine-learning (ML) algorithms were employed to evaluate the predictive accuracy of clinical, genomic, transcriptomic, and TCR repertoire data on DFS, showing that clinical and RNA features combination in the random forest (RF) algorithm, with area under the curve (AUC) of 97.5% and 83.3% in the training and testing cohort, respectively, significantly outperformed other methods.

CONCLUSIONS

This study comprehensively profiled the genomic, transcriptomic, and TCR repertoire spectrums of Chinese early-stage Ns-NSCLC, shedding light on biological underpinnings and candidate biomarkers for prognosis development.

摘要

背景

尽管早期非鳞状非小细胞肺癌(Ns-NSCLC)患者被认为具有较高的生存率,但仍有大约30%的患者在5年内复发,提示其具有独特的生物学特性。然而,早期Ns-NSCLC的生物学特征,尤其是在中国人群中的特征,仍不清楚。

方法

通过全外显子组测序(WES)、RNA测序和T细胞受体(TCR)测序,对76例早期Ns-NSCLC(I-III期)患者的配对血液样本和正常肺组织进行多组学分析。

结果

平均鉴定出128个外显子突变,最常发生突变的基因是 (55%),其次是 (37%)和 (26%)。 、 、 、 中的突变预示着无病生存期(DFS)显著不良。此外,复发病例中突出显示了8q24.3、14q13.1、14q11.2的细胞带扩增以及3p21.1的缺失。与从不吸烟者相比,曾经吸烟者中人类白细胞抗原杂合性缺失(HLA-LOH)的发生率更高,肿瘤突变负担(TMB)和肿瘤新抗原负担(TNB)也更高。HLA-LOH还与更高的TMB、TNB、肿瘤内异质性(ITH)和全染色体不稳定性(wCIN)评分相关。有趣的是,更高的ITH是早期Ns-NSCLC患者DFS更好的独立预测因素。包括 、 、 、 在内的免疫相关基因的上调独立预示着预后不良。外周血单个核细胞(PBMC)的TCR多样性增强预示着更好的预后,这表明它是一种用于复发监测的非侵入性方法。最终,采用七种机器学习(ML)算法评估临床、基因组、转录组和TCR谱数据对DFS的预测准确性,结果显示随机森林(RF)算法中临床和RNA特征的组合在训练队列和测试队列中的曲线下面积(AUC)分别为97.5%和83.3%,显著优于其他方法。

结论

本研究全面分析了中国早期Ns-NSCLC的基因组、转录组和TCR谱,揭示了其生物学基础和用于预后评估的候选生物标志物。

https://cdn.ncbi.nlm.nih.gov/pmc/blobs/8225/11082711/3286616d263b/tlcr-13-04-763-f1.jpg

文献AI研究员

20分钟写一篇综述,助力文献阅读效率提升50倍。

立即体验

用中文搜PubMed

大模型驱动的PubMed中文搜索引擎

马上搜索

文档翻译

学术文献翻译模型,支持多种主流文档格式。

立即体验