Suppr超能文献

在搅拌罐生物反应器中对人诱导多能干细胞衍生的3D神经培养物进行小型化,用于重组腺相关病毒的平行临床前评估。

Miniaturization of hiPSC-derived 3D neural cultures in stirred-tank bioreactors for parallelized preclinical assessment of rAAV.

作者信息

Gomes Catarina M, Sebastião Maria João, Silva Gabriela, Moura Filipa, Simão Daniel, Gomes-Alves Patrícia, Alves Paula M, Brito Catarina

机构信息

iBET, Instituto de Biologia Experimental e Biológica, Oeiras, Portugal.

Instituto de Tecnologia Química e Biológica António Xavier, Universidade Nova de Lisboa, Oeiras, Portugal.

出版信息

Front Bioeng Biotechnol. 2024 Apr 26;12:1379597. doi: 10.3389/fbioe.2024.1379597. eCollection 2024.

Abstract

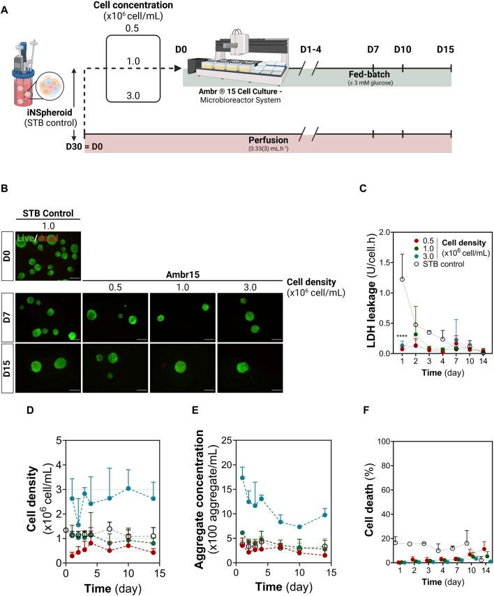
Engineered 3D models employing human induced pluripotent stem cell (hiPSC) derivatives have the potential to recapitulate the cell diversity and structure found in the human central nervous system (CNS). Therefore, these complex cellular systems offer promising human models to address the safety and potency of advanced therapy medicinal products (ATMPs), such as gene therapies. Specifically, recombinant adeno-associated viruses (rAAVs) are currently considered highly attractive for CNS gene therapy due to their broad tropism, low toxicity, and moderate immunogenicity. To accelerate the clinical translation of rAAVs, in-depth preclinical evaluation of efficacy and safety in a human setting is primordial. The integration of hiPSC-derived CNS models in rAAV development will require, amongst other factors, robust, small-scale, high-throughput culture platforms that can feed the preclinical trials. Herein, we pioneer the miniaturization and parallelization of a 200 mL stirred-tank bioreactor-based 3D brain cell culture derived from hiPSCs. We demonstrate the applicability of the automated miniaturized Ambr 15 Cell Culture system for the maintenance of hiPSC-derived neurospheroids (iNSpheroids), composed of neuronal and glial cells. Critical process parameters were optimized, namely, cell density and agitation mode. Under optimized conditions, stable iNSpheroid cultures were attained in the microbioreactors for at least 15 days, with high cell viability and astrocytic and neuronal phenotype maintenance. This culture setup allowed the parallelization of different rAAVs, in different multiplicity of infections (MOIs), to address rAAV-host interactions at a preclinical scale. The iNSpheroids were exposed to rAAV2- and rAAV9-eGFP in the microbioreactors. Transgene expression was detected 14 days post-transduction, revealing different astrocyte/neuron tropism of the two serotypes. We advocate that the iNSpheroid cultures in miniaturized bioreactors are reliable and reproducible screening tools for addressing rAAV transduction and tropism, compatible with preclinical demands.

摘要

采用人诱导多能干细胞(hiPSC)衍生物构建的工程化三维模型,有潜力重现人类中枢神经系统(CNS)中的细胞多样性和结构。因此,这些复杂的细胞系统为解决先进治疗药品(ATMPs)(如基因疗法)的安全性和效力问题提供了有前景的人类模型。具体而言,重组腺相关病毒(rAAV)由于其广泛的嗜性、低毒性和适度的免疫原性,目前被认为对中枢神经系统基因治疗极具吸引力。为加速rAAV的临床转化,在人体环境中对其疗效和安全性进行深入的临床前评估至关重要。将hiPSC衍生的中枢神经系统模型整合到rAAV开发中,除其他因素外,还需要强大的、小规模的、高通量的培养平台来支持临床前试验。在此,我们率先对基于200 mL搅拌罐生物反应器的、源自hiPSC的三维脑细胞培养进行了小型化和并行化处理。我们展示了自动化小型化的安捷伦Ambr 15细胞培养系统用于维持由神经元和神经胶质细胞组成的hiPSC衍生神经球(iNSpheroids)的适用性。关键工艺参数得到了优化,即细胞密度和搅拌模式。在优化条件下,微生物反应器中实现了iNSpheroid培养物至少15天的稳定培养,细胞活力高,星形胶质细胞和神经元表型得以维持。这种培养设置允许在不同的感染复数(MOIs)下对不同的rAAV进行并行化处理,以在临床前规模上研究rAAV与宿主的相互作用。将iNSpheroids置于微生物反应器中,使其暴露于rAAV2和rAAV9-eGFP。转导后14天检测到转基因表达,揭示了两种血清型不同的星形胶质细胞/神经元嗜性。我们主张,小型化生物反应器中的iNSpheroid培养物是用于研究rAAV转导和嗜性的可靠且可重复的筛选工具,符合临床前要求。

https://cdn.ncbi.nlm.nih.gov/pmc/blobs/39d0/11082387/f71222dd3acf/fbioe-12-1379597-g001.jpg

文献AI研究员

20分钟写一篇综述,助力文献阅读效率提升50倍。

立即体验

用中文搜PubMed

大模型驱动的PubMed中文搜索引擎

马上搜索

文档翻译

学术文献翻译模型,支持多种主流文档格式。

立即体验