Suppr超能文献

甲状腺功能障碍与胃癌的因果关系:两样本孟德尔随机化研究。

Causal relationship between thyroid dysfunction and gastric cancer: a two-sample Mendelian randomization study.

机构信息

Department of Gastrointestinal and Colorectal Surgery, China-Japan Union Hospital of Jilin University, Changchun, Jilin, China.

Department of Thyroid Surgery, China-Japan Union Hospital of Jilin University, Changchun, Jilin, China.

出版信息

Front Endocrinol (Lausanne). 2024 Apr 26;15:1335149. doi: 10.3389/fendo.2024.1335149. eCollection 2024.

Abstract

BACKGROUD

Gastric cancer is one of the most common cancers worldwide, and its development is associated with a variety of factors. Previous observational studies have reported that thyroid dysfunction is associated with the development of gastric cancer. However, the exact relationship between the two is currently unclear. We used a two-sample Mendelian randomization (MR) study to reveal the causal relationship between thyroid dysfunction and gastric cancer for future clinical work.

MATERIALS AND METHODS

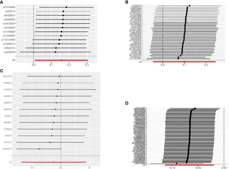
This study is based on a two-sample Mendelian randomization design, and all data are from public GWAS databases. We selected hyperthyroidism, hypothyroidism, free thyroxine (FT4), and thyroid-stimulating hormone (TSH) as exposures, with gastric cancer as the outcome. We used three statistical methods, namely Inverse-variance weighted (IVW), MR-Egger, and weighted median, to assess the causal relationship between thyroid dysfunction and gastric cancer. The Cochran's Q test was used to assess the heterogeneity among SNPs in the IVW analysis results, and MR-PRESSO was employed to identify and remove IVs with heterogeneity from the analysis results. MR-Egger is a weighted linear regression model, and the magnitude of its intercept can be used to assess the horizontal pleiotropy among IVs. Finally, the data were visualized through the leave-one-out sensitivity test to evaluate the influence of individual SNPs on the overall causal effect. Funnel plots were used to assess the symmetry of the selected SNPs, forest plots were used to evaluate the confidence and heterogeneity of the incidental estimates, and scatter plots were used to assess the exposure-outcome relationship. All results were expressed as odds ratios (OR) and 95% confidence intervals (95% CI). P<0.05 represents statistical significance.

RESULTS

According to IVW analysis, there was a causal relationship between hypothyroidism and gastric cancer, and hypothyroidism could reduce the risk of gastric cancer (OR=0.936 (95% CI:0.893-0.980), P=0.006).This means that having hypothyroidism is a protective factor against stomach cancer. This finding suggests that hypothyroidism may be associated with a reduced risk of gastric cancer.Meanwhile, there was no causal relationship between hyperthyroidism, FT4, and TSH and gastric cancer.

CONCLUSIONS

In this study, we found a causal relationship between hypothyroidism and gastric cancer with the help of a two-sample Mendelian randomisation study, and hypothyroidism may be associated with a reduced risk of gastric cancer, however, the exact mechanism is still unclear. This finding provides a new idea for the study of the etiology and pathogenesis of gastric cancer, and our results need to be further confirmed by more basic experiments in the future.

摘要

背景

胃癌是全球最常见的癌症之一,其发生发展与多种因素有关。既往观察性研究报道甲状腺功能障碍与胃癌的发生发展有关,但两者之间的确切关系尚不清楚。本研究采用两样本 Mendelian 随机化(MR)研究揭示甲状腺功能障碍与胃癌之间的因果关系,为今后的临床工作提供参考。

材料与方法

本研究基于两样本 Mendelian 随机化设计,所有数据均来自公共 GWAS 数据库。我们选择甲状腺功能亢进症、甲状腺功能减退症、游离甲状腺素(FT4)和促甲状腺激素(TSH)作为暴露因素,以胃癌为结局。采用逆方差加权(IVW)、MR-Egger 和加权中位数三种统计学方法评估甲状腺功能障碍与胃癌之间的因果关系。采用 Cochran's Q 检验评估 IVW 分析结果中 SNP 之间的异质性,采用 MR-PRESSO 识别并剔除分析结果中的异质性 IV。MR-Egger 是一种加权线性回归模型,其截距的大小可用于评估 IV 之间的水平异质性。最后,通过单样本剔除敏感性分析评估单个 SNP 对整体因果效应的影响,可视化数据。采用漏斗图评估所选 SNP 的对称性,采用森林图评估偶然估计的置信度和异质性,采用散点图评估暴露与结局之间的关系。所有结果均以比值比(OR)和 95%置信区间(95%CI)表示。P<0.05 表示差异有统计学意义。

结果

根据 IVW 分析,甲状腺功能减退症与胃癌之间存在因果关系,甲状腺功能减退症可降低胃癌的发病风险(OR=0.936(95%CI:0.893-0.980),P=0.006)。这意味着甲状腺功能减退症是胃癌的保护因素。该研究提示甲状腺功能减退症可能与胃癌的发病风险降低有关。同时,甲状腺功能亢进症、FT4 和 TSH 与胃癌之间无因果关系。

结论

本研究通过两样本 Mendelian 随机化研究发现甲状腺功能减退症与胃癌之间存在因果关系,甲状腺功能减退症可能与胃癌的发病风险降低有关,但具体机制尚不清楚。该研究结果为胃癌的病因和发病机制研究提供了新的思路,尚需进一步通过更多基础实验加以验证。

https://cdn.ncbi.nlm.nih.gov/pmc/blobs/911f/11082308/a46990600e1e/fendo-15-1335149-g001.jpg

文献AI研究员

20分钟写一篇综述,助力文献阅读效率提升50倍。

立即体验

用中文搜PubMed

大模型驱动的PubMed中文搜索引擎

马上搜索

文档翻译

学术文献翻译模型,支持多种主流文档格式。

立即体验