Suppr超能文献

雌三醇/G 蛋白偶联受体/丝氨酸蛋白酶抑制剂 B2 转导信号抑制三阴性乳腺癌细胞的迁移。

Estetrol/GPER/SERPINB2 transduction signaling inhibits the motility of triple-negative breast cancer cells.

机构信息

Department of Pharmacy, Health and Nutritional Sciences, University of Calabria, Rende, 87036, Italy.

Department of Physics, CNR-NANOTEC, SS Rende (CS), University of Calabria, Rende, CS, 87036, Italy.

出版信息

J Transl Med. 2024 May 13;22(1):450. doi: 10.1186/s12967-024-05269-6.

Abstract

BACKGROUND

Estetrol (E4) is a natural estrogen produced by the fetal liver during pregnancy. Due to its favorable safety profile, E4 was recently approved as estrogenic component of a new combined oral contraceptive. E4 is a selective ligand of estrogen receptor (ER)α and ERβ, but its binding to the G Protein-Coupled Estrogen Receptor (GPER) has not been described to date. Therefore, we aimed to explore E4 action in GPER-positive Triple-Negative Breast Cancer (TNBC) cells.

METHODS

The potential interaction between E4 and GPER was investigated by molecular modeling and binding assays. The whole transcriptomic modulation triggered by E4 in TNBC cells via GPER was explored through high-throughput RNA sequencing analyses. Gene and protein expression evaluations as well as migration and invasion assays allowed us to explore the involvement of the GPER-mediated induction of the plasminogen activator inhibitor type 2 (SERPINB2) in the biological responses triggered by E4 in TNBC cells. Furthermore, bioinformatics analysis was aimed at recognizing the biological significance of SERPINB2 in ER-negative breast cancer patients.

RESULTS

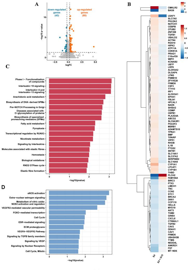
After the molecular characterization of the E4 binding capacity to GPER, RNA-seq analysis revealed that the plasminogen activator inhibitor type 2 (SERPINB2) is one of the most up-regulated genes by E4 in a GPER-dependent manner. Worthy, we demonstrated that the GPER-mediated increase of SERPINB2 is engaged in the anti-migratory and anti-invasive effects elicited by E4 in TNBC cells. In accordance with these findings, a correlation between SERPINB2 levels and a good clinical outcome was found in ER-negative breast cancer patients.

CONCLUSIONS

Overall, our results provide new insights into the mechanisms through which E4 can halt migratory and invasive features of TNBC cells.

摘要

背景

雌三醇(E4)是胎儿肝脏在妊娠期间产生的一种天然雌激素。由于其良好的安全性,E4 最近被批准为一种新型复方口服避孕药的雌激素成分。E4 是雌激素受体(ER)α和 ERβ的选择性配体,但迄今为止尚未描述其与 G 蛋白偶联雌激素受体(GPER)的结合。因此,我们旨在研究 E4 在 GPER 阳性三阴性乳腺癌(TNBC)细胞中的作用。

方法

通过分子建模和结合实验研究了 E4 与 GPER 之间的潜在相互作用。通过高通量 RNA 测序分析研究了 E4 通过 GPER 在 TNBC 细胞中引发的全转录组调节。基因和蛋白表达评估以及迁移和侵袭实验使我们能够研究 GPER 介导的纤溶酶原激活物抑制剂 2(SERPINB2)诱导在 E4 引发的 TNBC 细胞生物学反应中的参与。此外,生物信息学分析旨在识别 SERPINB2 在 ER 阴性乳腺癌患者中的生物学意义。

结果

在对 E4 与 GPER 结合能力进行分子表征后,RNA-seq 分析显示,纤溶酶原激活物抑制剂 2(SERPINB2)是 E4 以 GPER 依赖性方式上调的最上调基因之一。值得注意的是,我们证明了 GPER 介导的 SERPINB2 增加参与了 E4 在 TNBC 细胞中引发的抗迁移和抗侵袭作用。与这些发现一致,在 ER 阴性乳腺癌患者中发现 SERPINB2 水平与良好的临床结果相关。

结论

总之,我们的研究结果为 E4 能够阻止 TNBC 细胞迁移和侵袭特征的机制提供了新的见解。

https://cdn.ncbi.nlm.nih.gov/pmc/blobs/3acd/11089683/c6081eb3bfe5/12967_2024_5269_Fig1_HTML.jpg

文献AI研究员

20分钟写一篇综述,助力文献阅读效率提升50倍。

立即体验

用中文搜PubMed

大模型驱动的PubMed中文搜索引擎

马上搜索

文档翻译

学术文献翻译模型,支持多种主流文档格式。

立即体验