Suppr超能文献

硒代半胱氨酸作为结肠炎和结直肠癌铁死亡途径的关键调节剂。

SELENOI Functions as a Key Modulator of Ferroptosis Pathway in Colitis and Colorectal Cancer.

机构信息

Key Laboratory of Precision Nutrition and Food Quality, Department of Nutrition and Health, China Agricultural University, Beijing, 100193, China.

Beijing Advanced Innovation Center for Food Nutrition and Human Health, Department of Nutrition and Health, China Agricultural University, Beijing, 100193, China.

出版信息

Adv Sci (Weinh). 2024 Jul;11(28):e2404073. doi: 10.1002/advs.202404073. Epub 2024 May 17.

Abstract

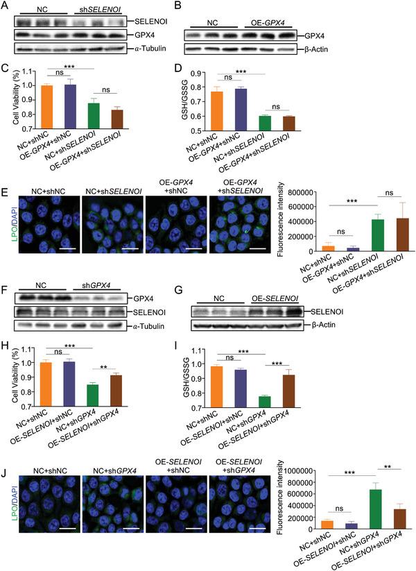
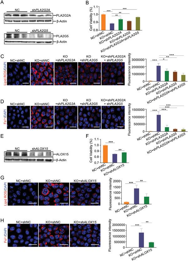
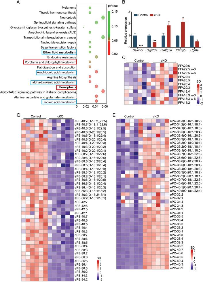
Ferroptosis plays important roles both in normal physiology and multiple human diseases. It is well known that selenoprotein named glutathione peroxidase 4 (GPX4) is a crucial regulator for ferroptosis. However, it remains unknown whether other selenoproteins responsible for the regulation of ferroptosis, particularly in gut diseases. In this study, it is observed that Selenoprotein I (Selenoi) prevents ferroptosis by maintaining ether lipids homeostasis. Specific deletion of Selenoi in intestinal epithelial cells induced the occurrence of ferroptosis, leading to impaired intestinal regeneration and compromised colonic tumor growth. Mechanistically, Selenoi deficiency causes a remarkable decrease in ether-linked phosphatidylethanolamine (ePE) and a marked increase in ether-linked phosphatidylcholine (ePC). The imbalance of ePE and ePC results in the upregulation of phospholipase A2, group IIA (Pla2g2a) and group V (Pla2g5), as well as arachidonate-15-lipoxygenase (Alox15), which give rise to excessive lipid peroxidation. Knockdown of PLA2G2A, PLA2G5, or ALOX15 can reverse the ferroptosis phenotypes, suggesting that they are downstream effectors of SELENOI. Strikingly, GPX4 overexpression cannot rescue the ferroptosis phenotypes of SELENOI-knockdown cells, while SELENOI overexpression can partially rescue GPX4-knockdown-induced ferroptosis. It suggests that SELENOI prevents ferroptosis independent of GPX4. Taken together, these findings strongly support the notion that SELENOI functions as a novel suppressor of ferroptosis during colitis and colon tumorigenesis.

摘要

铁死亡在正常生理和多种人类疾病中都起着重要作用。众所周知,名为谷胱甘肽过氧化物酶 4(GPX4)的硒蛋白是铁死亡的关键调节因子。然而,其他负责铁死亡调节的硒蛋白(尤其是在肠道疾病中)是否存在仍不清楚。在这项研究中,观察到硒蛋白 I(Selenoi)通过维持醚脂稳态来防止铁死亡。在肠上皮细胞中特异性敲除 Selenoi 会诱导铁死亡的发生,导致肠道再生受损和结肠肿瘤生长受损。在机制上,Selenoi 缺乏会导致醚连接的磷脂酰乙醇胺(ePE)显著减少,醚连接的磷脂酰胆碱(ePC)显著增加。ePE 和 ePC 的失衡导致磷脂酶 A2、IIA 组(Pla2g2a)和 V 组(Pla2g5)以及花生四烯酸 15-脂氧合酶(Alox15)的上调,从而导致脂质过氧化过度。PLA2G2A、PLA2G5 或 ALOX15 的敲低可以逆转铁死亡表型,表明它们是 SELENOI 的下游效应物。引人注目的是,GPX4 的过表达不能挽救 SELENOI 敲低细胞的铁死亡表型,而 SELENOI 的过表达可以部分挽救 GPX4 敲低诱导的铁死亡。这表明 SELENOI 防止铁死亡不依赖于 GPX4。综上所述,这些发现有力地支持了 SELENOI 在结肠炎和结肠癌发生过程中作为一种新型铁死亡抑制因子的观点。

https://cdn.ncbi.nlm.nih.gov/pmc/blobs/0e8c/11267378/3cfcd8962c32/ADVS-11-2404073-g004.jpg

文献AI研究员

20分钟写一篇综述,助力文献阅读效率提升50倍。

立即体验

用中文搜PubMed

大模型驱动的PubMed中文搜索引擎

马上搜索

文档翻译

学术文献翻译模型,支持多种主流文档格式。

立即体验