Suppr超能文献

溃疡性结肠炎中硒代谢和硒蛋白相关基因特征的综合分析

Comprehensive Analysis of Selenium Metabolism and Selenoproteins-Associated Gene Signatures in Ulcerative Colitis.

作者信息

Gao Chang, Wang Jiaojiao, Dai Siqi, Wang Danning, Wang Jianwei

机构信息

Department of Oncology, The Fourth Affiliated Hospital of School of Medicine, and International Institutes of Medicine, Zhejiang University School of Medicine, Yiwu, 322000, People's Republic of China.

Department of Colorectal Surgery and Oncology, Key Laboratory of Cancer Prevention and Intervention, Ministry of Education, Second Affiliated Hospital, Zhejiang University School of Medicine, Hangzhou, 310009, People's Republic of China.

出版信息

J Inflamm Res. 2025 Aug 18;18:11299-11316. doi: 10.2147/JIR.S533743. eCollection 2025.

Abstract

BACKGROUND

Ulcerative colitis (UC) is a chronic inflammatory bowel disease marked by persistent mucosal inflammation. Oxidative stress plays a vital role in UC pathogenesis. Selenium (Se), an essential trace element, functions via selenoproteins and metabolites. Selenocysteine (Sec), the 21st amino acid, is incorporated into selenoproteins with strong antioxidant and anti-inflammatory properties. However, the role of selenium metabolism and selenoproteins (SeMet) in UC remains poorly understood.

METHODS

Gene expression and clinical data from UC patients and healthy controls were obtained from the GEO database. SeMet-related gene sets were collected from Molecular Signatures Database (MSigDB). Weighted gene co-expression network analysis (WGCNA) and differential expression analysis identified key modules and genes associated with UC. Machine learning algorithms were used to screen signature genes and construct a UC risk prediction model. Single-cell RNA sequencing (scRNA-seq) was performed to examine gene expression at the cellular level. Expression of differentially regulated genes (DRGs) and signature genes was validated using quantitative polymerase chain reaction (qPCR), Western blotting, and immunohistochemistry (IHC).

RESULTS

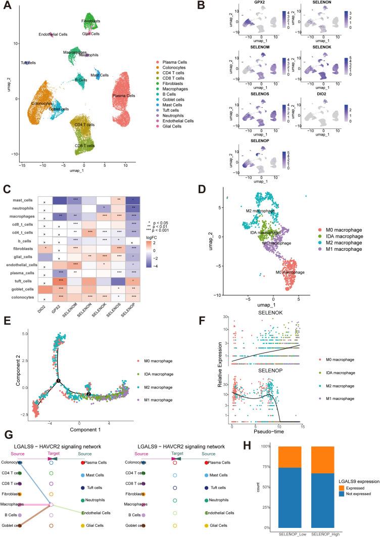
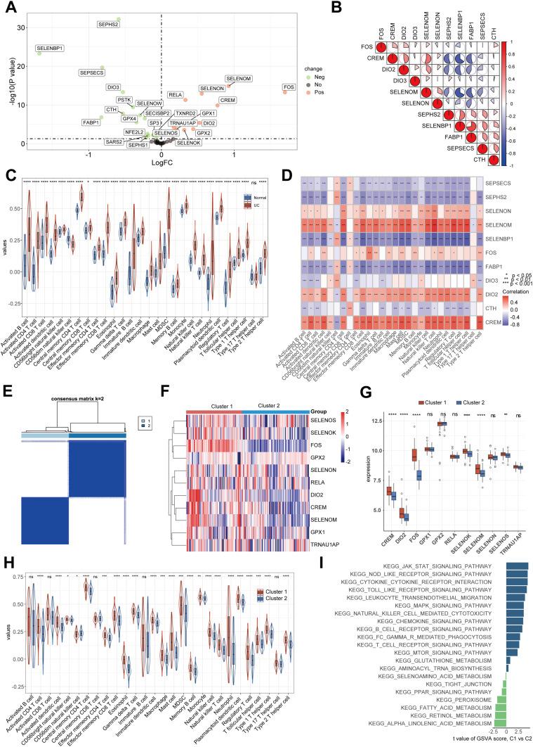
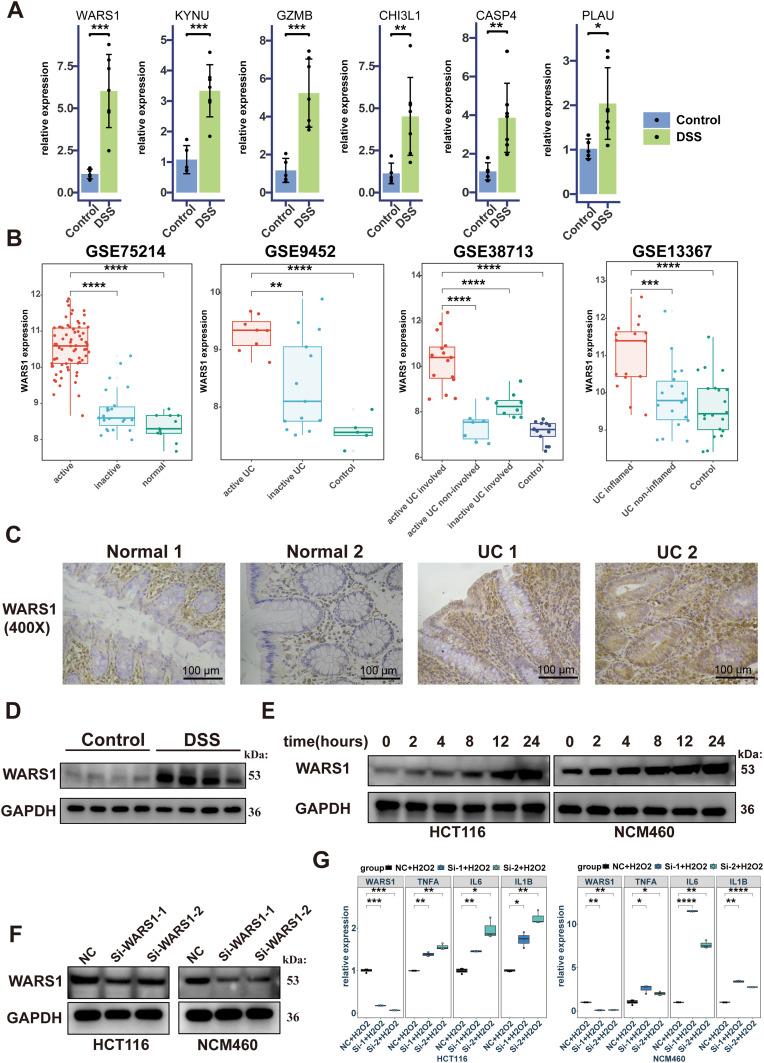
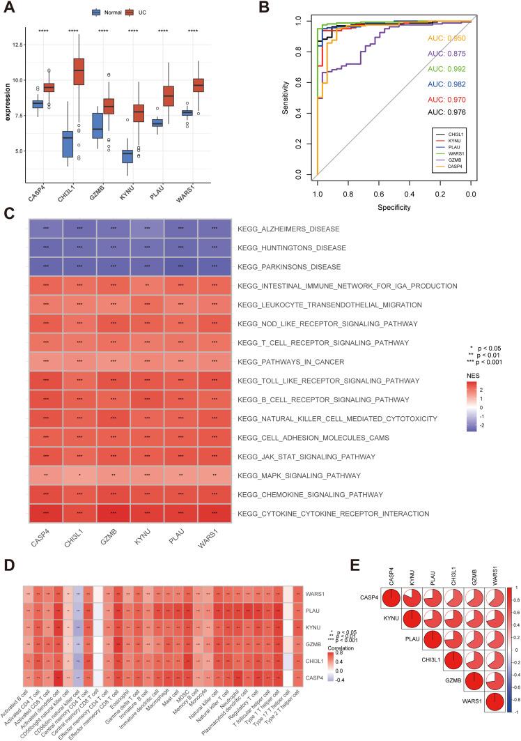
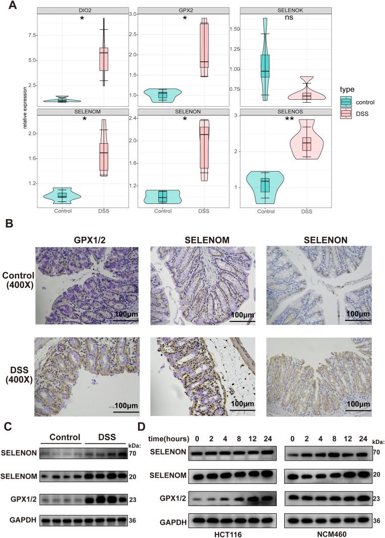
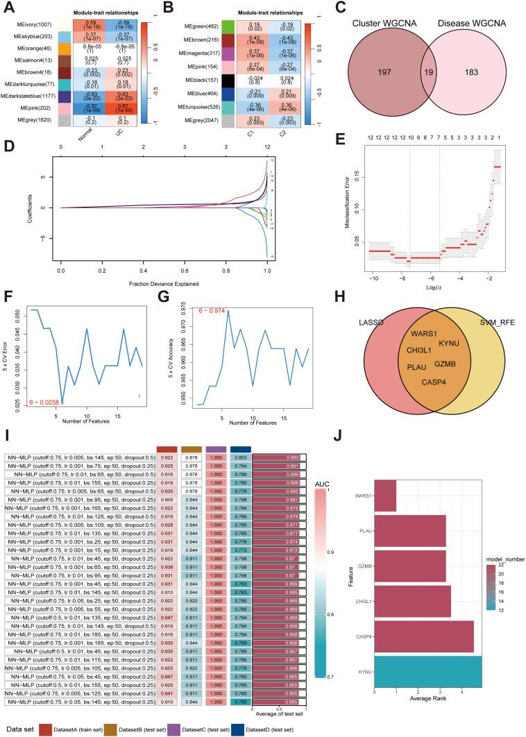
DRGs were significantly upregulated in UC and used to classify 161 UC samples into two subtypes. Six candidate signature genes were identified by integrating WGCNA and machine learning, showing high diagnostic potential and inter-correlation. scRNA-seq revealed upregulation of many selenoproteins in epithelial cells and downregulation of SELENOP in immune cells. The six signature genes were consistently upregulated across multiple cell types. WARS1 (tryptophanyl-tRNA synthetase 1), one of the signature genes, responded strongly to oxidative stress, and its knockdown elevated inflammatory cytokine levels.

CONCLUSION

SeMet-related genes are crucial in UC pathogenesis, particularly through antioxidant defense and immune modulation. The identified six-gene signature offers promising diagnostic and therapeutic potential for UC.

摘要

背景

溃疡性结肠炎(UC)是一种以持续性黏膜炎症为特征的慢性炎症性肠病。氧化应激在UC发病机制中起重要作用。硒(Se)是一种必需微量元素,通过硒蛋白和代谢产物发挥作用。硒代半胱氨酸(Sec)作为第21种氨基酸,被整合到具有强大抗氧化和抗炎特性的硒蛋白中。然而,硒代谢和硒蛋白(SeMet)在UC中的作用仍知之甚少。

方法

从基因表达综合数据库(GEO数据库)获取UC患者和健康对照的基因表达及临床数据。从分子特征数据库(MSigDB)收集与SeMet相关的基因集。采用加权基因共表达网络分析(WGCNA)和差异表达分析确定与UC相关的关键模块和基因。运用机器学习算法筛选特征基因并构建UC风险预测模型。进行单细胞RNA测序(scRNA-seq)以在细胞水平检测基因表达。使用定量聚合酶链反应(qPCR)、蛋白质免疫印迹法和免疫组织化学(IHC)验证差异调节基因(DRGs)和特征基因的表达。

结果

DRGs在UC中显著上调,并用于将161例UC样本分为两个亚型。通过整合WGCNA和机器学习确定了六个候选特征基因,显示出高诊断潜力和相互关联性。scRNA-seq揭示上皮细胞中许多硒蛋白上调,免疫细胞中硒蛋白P(SELENOP)下调。六个特征基因在多种细胞类型中均持续上调。特征基因之一的色氨酰-tRNA合成酶1(WARS1)对氧化应激反应强烈,其敲低会升高炎症细胞因子水平。

结论

SeMet相关基因在UC发病机制中至关重要,特别是通过抗氧化防御和免疫调节。所确定的六基因特征为UC提供了有前景的诊断和治疗潜力。

https://cdn.ncbi.nlm.nih.gov/pmc/blobs/acfb/12372833/7d2b8cde0d8f/JIR-18-11299-g0001.jpg

文献AI研究员

20分钟写一篇综述,助力文献阅读效率提升50倍。

立即体验

用中文搜PubMed

大模型驱动的PubMed中文搜索引擎

马上搜索

文档翻译

学术文献翻译模型,支持多种主流文档格式。

立即体验