Suppr超能文献

牛胰蛋白酶对牙菌斑生物膜黏附及 pH 的影响:一项体外研究。

The Effect of Bovine Trypsin on the Adhesion and pH of Dental Plaque Biofilms: An In Vitro Study.

机构信息

Department of Operative Dentistry, Preventive Dentistry and Endodontics, Kunming Medical University School and Hospital of Stomatology, Kunming 650106, China; Yunnan Key Laboratory of Stomatology, Kunming 650106, China.

Department of Operative Dentistry, Preventive Dentistry and Endodontics, Kunming Medical University School and Hospital of Stomatology, Kunming 650106, China; Yunnan Key Laboratory of Stomatology, Kunming 650106, China.

出版信息

Int Dent J. 2024 Dec;74(6):1266-1276. doi: 10.1016/j.identj.2024.04.025. Epub 2024 May 16.

Abstract

OBJECTIVE

The aim of this study was to investigate the effect of bovine trypsin on the adhesion and pH of dental plaque biofilms.

METHODS

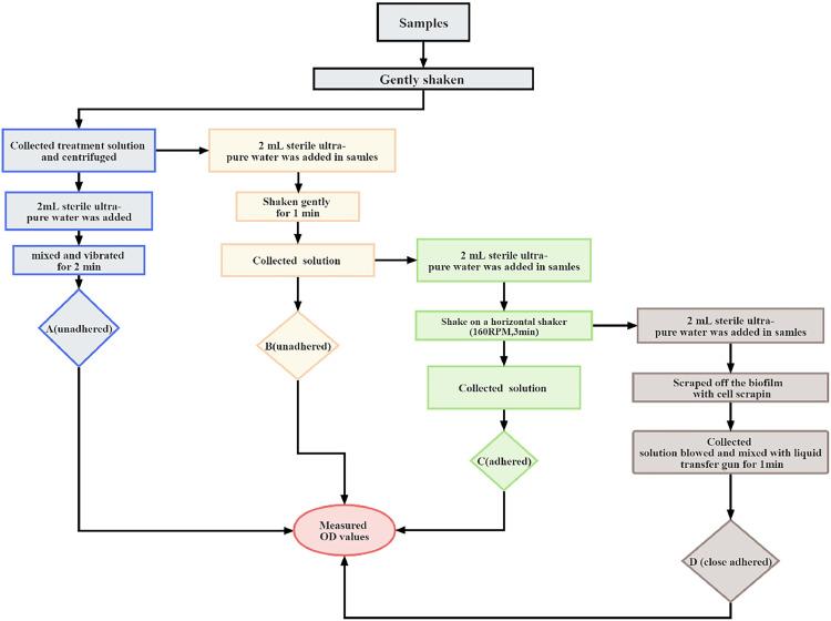
A multispecies dental plaque biofilm model and a single-species dental plaque biofilm model were established in vitro. Three groups were tested: (1) blank control group (aseptic ultrapure water); (2) negative control group (1M Tris-HCl buffer, pH = 7.4); and (3) experimental group (bovine trypsin). Adhesion ability was measured using an automatic microplate reader and visualised by confocal laser scanning microscopy (CLSM). The pH was measured using a pH meter. The expression of gtfB, gtfC, and gtfD was analysed using quantitative real-time polymerase chain reaction.

RESULTS

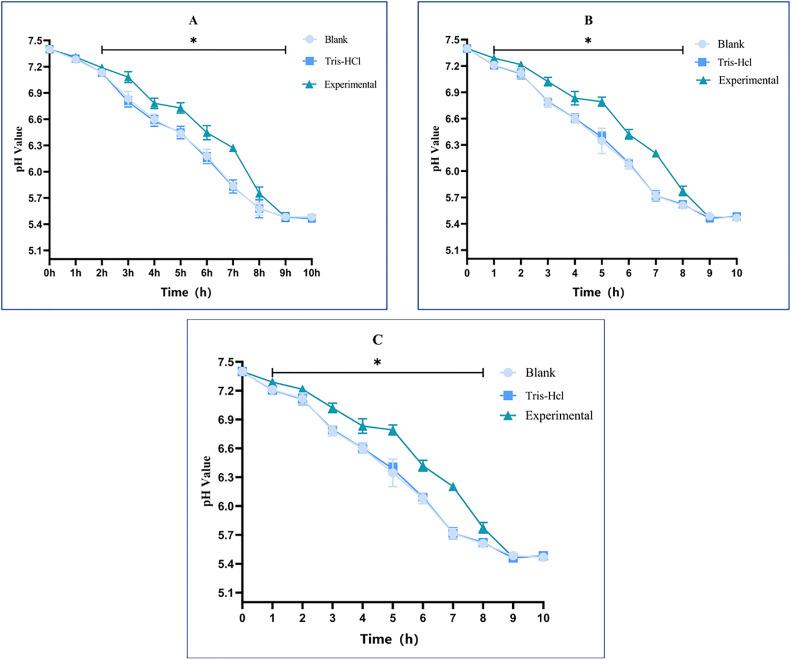
Adhesion ability in the experimental group was significantly lower than that in the blank group and the negative control group (P < .05); readhesion ability in the experimental group was inhibited for a certain period of time (24-hour multispecies biofilms were inhibited from 4 to 8 hours, and the 48- and 72-hour multispecies biofilms were inhibited from 2 to 6 hours; P < .05). The decrease in pH was inhibited for a certain period of time (24-hour multispecies biofilms were inhibited from 2 to 8 hours, and the 48- and 72-hour multispecies biofilms were inhibited from 1 to 8 hours; P < .05). Expression levels of gtfB, gtfC, gtfD, and ldh in the experimental group were significantly lower than those in the blank group (P < .05).

CONCLUSIONS

Bacterial adhesion, and readhesion, decreasd pH, and expression of adhesion- and acid-related genes by Streptococcus mutans in biofilms could be reduced by bovine trypsin for a certain period of time.

摘要

目的

本研究旨在探讨牛胰蛋白酶对牙菌斑生物膜黏附及 pH 的影响。

方法

体外建立多菌种牙菌斑生物膜模型和单菌种牙菌斑生物膜模型,共设 3 组:(1)空白对照组(无菌超纯水);(2)阴性对照组(1M Tris-HCl 缓冲液,pH=7.4);(3)实验组(牛胰蛋白酶)。采用自动酶标仪检测黏附能力,激光共聚焦扫描显微镜观察黏附情况,pH 计测量 pH 值,实时荧光定量 PCR 检测 gtfB、gtfC 和 gtfD 的表达。

结果

实验组黏附能力显著低于空白组和阴性对照组(P<0.05);实验组再黏附能力受到一定时间的抑制(24 小时多菌种生物膜于 4 至 8 小时受到抑制,48 小时和 72 小时多菌种生物膜于 2 至 6 小时受到抑制;P<0.05);实验组 pH 值下降受到一定时间的抑制(24 小时多菌种生物膜于 2 至 8 小时受到抑制,48 小时和 72 小时多菌种生物膜于 1 至 8 小时受到抑制;P<0.05);实验组 gtfB、gtfC、gtfD 和 ldh 的表达水平显著低于空白组(P<0.05)。

结论

牛胰蛋白酶在一定时间内可降低牙菌斑生物膜中变形链球菌的细菌黏附、再黏附,降低 pH 值,以及与黏附和酸相关基因的表达。

https://cdn.ncbi.nlm.nih.gov/pmc/blobs/c183/11551584/e854d43b7a42/gr1.jpg

文献AI研究员

20分钟写一篇综述,助力文献阅读效率提升50倍。

立即体验

用中文搜PubMed

大模型驱动的PubMed中文搜索引擎

马上搜索

文档翻译

学术文献翻译模型,支持多种主流文档格式。

立即体验