Suppr超能文献

保留酯键修饰可揭示 PARP1 对谷氨酸和天冬氨酸的单 ADP-核糖基化及其逆转。

Preserving ester-linked modifications reveals glutamate and aspartate mono-ADP-ribosylation by PARP1 and its reversal by PARG.

机构信息

Research Group of Proteomics and ADP-Ribosylation Signaling, Max Planck Institute for Biology of Ageing, Joseph-Stelzmann-Strasse 9b, Cologne, 50931, Germany.

Department of Chemistry, Princeton University, Princeton, NJ, USA.

出版信息

Nat Commun. 2024 May 18;15(1):4239. doi: 10.1038/s41467-024-48314-0.

Abstract

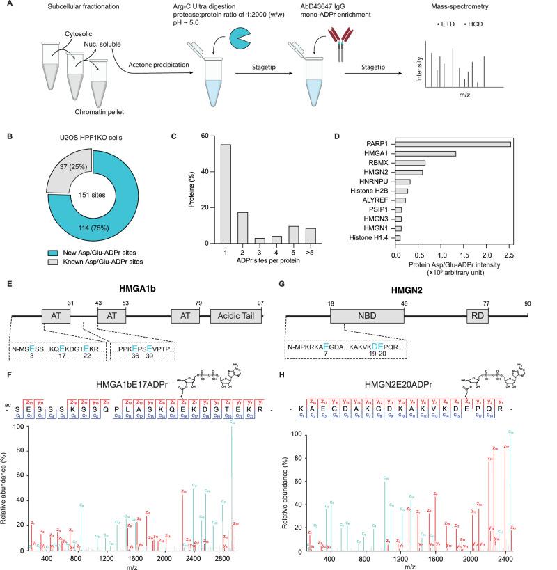
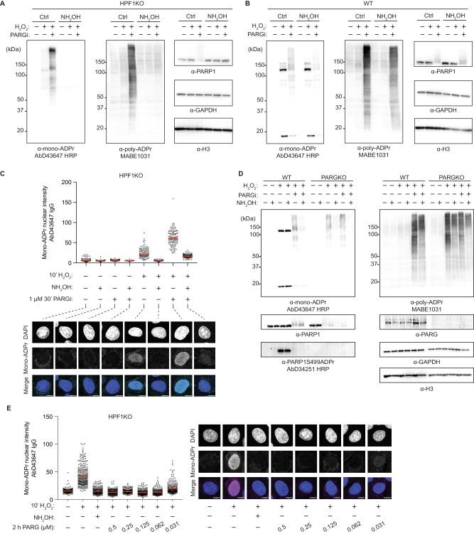
Ester-linked post-translational modifications, including serine and threonine ubiquitination, have gained recognition as important cellular signals. However, their detection remains a significant challenge due to the chemical lability of the ester bond. This is the case even for long-known modifications, such as ADP-ribosylation on aspartate and glutamate, whose role in PARP1 signaling has recently been questioned. Here, we present easily implementable methods for preserving ester-linked modifications. When combined with a specific and sensitive modular antibody and mass spectrometry, these approaches reveal DNA damage-induced aspartate/glutamate mono-ADP-ribosylation. This previously elusive signal represents an initial wave of PARP1 signaling, contrasting with the more enduring nature of serine mono-ADP-ribosylation. Unexpectedly, we show that the poly-ADP-ribose hydrolase PARG is capable of reversing ester-linked mono-ADP-ribosylation in cells. Our methodology enables broad investigations of various ADP-ribosylation writers and, as illustrated here for noncanonical ubiquitination, it paves the way for exploring other emerging ester-linked modifications.

摘要

酯键连接的翻译后修饰,包括丝氨酸和苏氨酸泛素化,已被认为是重要的细胞信号。然而,由于酯键的化学不稳定性,其检测仍然是一个重大挑战。即使是像天冬氨酸和谷氨酸上的 ADP-核糖基化这样的早已为人所知的修饰,其在 PARP1 信号中的作用最近也受到了质疑。在这里,我们提出了易于实施的方法来保留酯键连接的修饰。当与特定和敏感的模块化抗体和质谱法结合使用时,这些方法揭示了 DNA 损伤诱导的天冬氨酸/谷氨酸单 ADP-核糖基化。这个以前难以捉摸的信号代表了 PARP1 信号的初始波,与丝氨酸单 ADP-核糖基化的持久性质形成对比。出乎意料的是,我们表明聚 ADP-核糖水解酶 PARG 能够在细胞中逆转酯键连接的单 ADP-核糖基化。我们的方法能够广泛研究各种 ADP-核糖基化书写酶,并且,如这里所示的非典型泛素化,为探索其他新兴的酯键连接修饰铺平了道路。

https://cdn.ncbi.nlm.nih.gov/pmc/blobs/2897/11102441/da1f67dbe888/41467_2024_48314_Fig1_HTML.jpg

文献AI研究员

20分钟写一篇综述,助力文献阅读效率提升50倍。

立即体验

用中文搜PubMed

大模型驱动的PubMed中文搜索引擎

马上搜索

文档翻译

学术文献翻译模型,支持多种主流文档格式。

立即体验