Suppr超能文献

嗜黏蛋白阿克曼氏菌对高脂饮食诱导的糖尿病前期大鼠胰岛β细胞功能的影响。

Effect of Akkermansia muciniphila on pancreatic islet β-cell function in rats with prediabetes mellitus induced by a high-fat diet.

作者信息

Yan Shuai, Chen Lin, Li Na, Wei Xiaohui, Wang Jingjing, Dong Weiping, Wang Yufan, Shi Jianxia, Ding Xiaoying, Peng Yongde

机构信息

Department of Endocrinology and Metabolism, Shanghai General Hospital, Shanghai Jiao Tong University School of Medicine, Shanghai, 200080, China.

Shanghai Key Laboratory for Pancreatic Diseases, Institute of Translational Medicine, Shanghai General Hospital, Shanghai Jiao Tong University School of Medicine, Shanghai, 201620, China.

出版信息

Bioresour Bioprocess. 2024 May 19;11(1):51. doi: 10.1186/s40643-024-00766-4.

Abstract

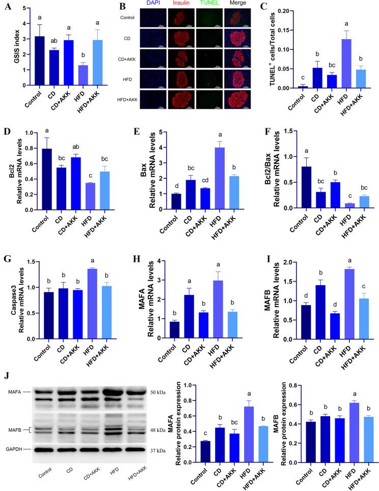
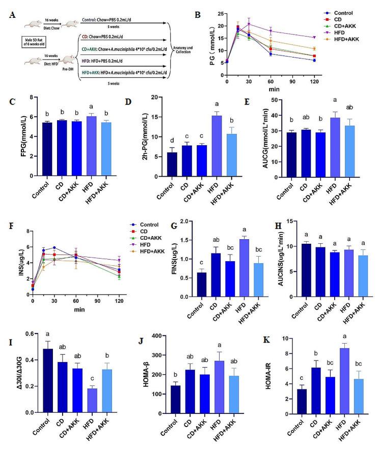
Prediabetes is an important stage in the development of diabetes. It is necessary to find a safe, effective and sustainable way to delay and reverse the progression of prediabetes. Akkermansia muciniphila (A. muciniphila) is one of the key bacteria associated with glucose metabolism. Recent studies mainly focus on the effect of A. muciniphila on obesity and insulin resistance, but there is no research on the effect of A. muciniphila on pancreatic β-cell function and its mechanism in prediabetes. In this study, we investigated the effects of A. muciniphila on β-cell function, apoptosis and differentiation, as well as its effects on the gut microbiome, intestinal barrier, metaflammation and the expression of Toll-like receptors (TLRs) in a high-fat diet (HFD)-induced prediabetic rat model. The effect of A. muciniphila was compared with dietary intervention. The results showed both A. muciniphila treatment and dietary intervention can reduce metaflammation by repairing the intestinal barrier in rats with prediabetes induced by an HFD and improve β-cell secretory function, apoptosis and differentiation through signaling pathways mediated by TLR2 and TLR4. Additionally, A. muciniphila can further elevate β-cell secretion, attenuate apoptosis and improve differentiation and the TLR signaling pathway on the basis of diet.

摘要

糖尿病前期是糖尿病发展过程中的一个重要阶段。有必要找到一种安全、有效且可持续的方法来延缓和逆转糖尿病前期的进展。嗜黏蛋白阿克曼氏菌(A. muciniphila)是与葡萄糖代谢相关的关键细菌之一。近期研究主要聚焦于嗜黏蛋白阿克曼氏菌对肥胖和胰岛素抵抗的影响,但尚无关于嗜黏蛋白阿克曼氏菌对糖尿病前期胰腺β细胞功能及其机制影响的研究。在本研究中,我们在高脂饮食(HFD)诱导的糖尿病前期大鼠模型中,研究了嗜黏蛋白阿克曼氏菌对β细胞功能、凋亡和分化的影响,以及其对肠道微生物群、肠道屏障、代谢性炎症和Toll样受体(TLRs)表达的影响。将嗜黏蛋白阿克曼氏菌的作用与饮食干预进行了比较。结果表明,嗜黏蛋白阿克曼氏菌治疗和饮食干预均可通过修复HFD诱导的糖尿病前期大鼠的肠道屏障来减轻代谢性炎症,并通过由TLR2和TLR4介导的信号通路改善β细胞分泌功能、凋亡和分化。此外,嗜黏蛋白阿克曼氏菌在饮食基础上可进一步提高β细胞分泌、减轻凋亡并改善分化及TLR信号通路。

https://cdn.ncbi.nlm.nih.gov/pmc/blobs/57de/11102893/f5d85d04d499/40643_2024_766_Fig1_HTML.jpg

文献AI研究员

20分钟写一篇综述,助力文献阅读效率提升50倍。

立即体验

用中文搜PubMed

大模型驱动的PubMed中文搜索引擎

马上搜索

文档翻译

学术文献翻译模型,支持多种主流文档格式。

立即体验