Suppr超能文献

山奈酚通过调节内质网应激通过 IRE1α-XBP1s 通路来减轻颗粒诱导的成骨损伤。

Kaempferol attenuates particle-induced osteogenic impairment by regulating ER stress via the IRE1α-XBP1s pathway.

机构信息

Department of Orthopedics, Nanjing Jinling Hospital, Affiliated Hospital of Medical School, Nanjing University, Nanjing, China.

State Key Laboratory of Pharmaceutical Biotechnology, School of Life Sciences, Nanjing University, Nanjing, China.

出版信息

J Biol Chem. 2024 Jun;300(6):107394. doi: 10.1016/j.jbc.2024.107394. Epub 2024 May 18.

Abstract

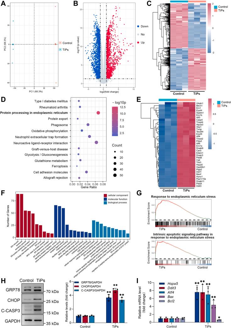
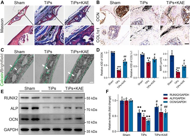
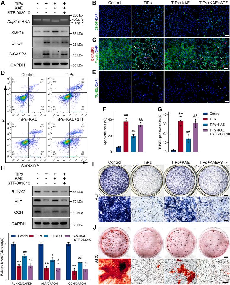
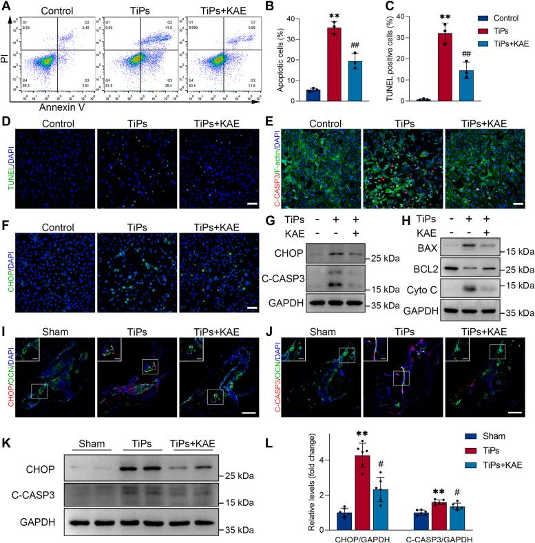
Periprosthetic osteolysis and subsequent aseptic loosening are the primary causes of failure following total joint arthroplasty. Wear particle-induced osteogenic impairment is recognized as an important contributing factor in the development of osteolysis, with endoplasmic reticulum (ER) stress emerging as a pivotal underlying mechanism. Hence, searching for potential therapeutic targets and agents capable of modulating ER stress in osteoblasts is crucial for preventing aseptic loosening. Kaempferol (KAE), a natural flavonol compound, has shown promising osteoprotective effects and anti-ER stress properties in diverse diseases. However, the influence of KAE on ER stress-mediated osteogenic impairment induced by wear particles remains unclear. In this study, we observed that KAE effectively relieved TiAlV particles-induced osteolysis by improving osteogenesis in a mouse calvarial model. Furthermore, we demonstrated that KAE could attenuate ER stress-mediated apoptosis in osteoblasts exposed to TiAlV particles, both in vitro and in vivo. Mechanistically, our results revealed that KAE mitigated ER stress-mediated apoptosis by upregulating the IRE1α-XBP1s pathway while concurrently partially inhibiting the IRE1α-regulated RIDD and JNK activation. Collectively, our findings suggest that KAE is a prospective therapeutic agent for treating wear particle-induced osteolysis and highlight the IRE1α-XBP1s pathway as a potential therapeutic target for preventing aseptic loosening.

摘要

假体周围骨溶解和随后的无菌性松动是全关节置换术后失败的主要原因。磨损颗粒诱导的成骨损伤被认为是骨溶解发展的一个重要因素,内质网(ER)应激作为一个关键的潜在机制出现。因此,寻找潜在的治疗靶点和能够调节成骨细胞 ER 应激的药物对于预防无菌性松动至关重要。山奈酚(KAE)是一种天然类黄酮化合物,在多种疾病中显示出有希望的骨保护作用和抗 ER 应激特性。然而,KAE 对磨损颗粒诱导的 ER 应激介导的成骨损伤的影响尚不清楚。在本研究中,我们观察到 KAE 通过改善小鼠颅骨模型中的成骨作用,有效缓解了 TiAlV 颗粒诱导的骨溶解。此外,我们证明 KAE 可以减轻 TiAlV 颗粒暴露的成骨细胞中 ER 应激介导的凋亡,无论是在体外还是体内。机制上,我们的结果表明,KAE 通过上调 IRE1α-XBP1s 通路减轻 ER 应激介导的凋亡,同时部分抑制 IRE1α 调节的 RIDD 和 JNK 激活。综上所述,我们的研究结果表明 KAE 是一种治疗磨损颗粒诱导的骨溶解的有前途的治疗剂,并强调了 IRE1α-XBP1s 通路作为预防无菌性松动的潜在治疗靶点。

https://cdn.ncbi.nlm.nih.gov/pmc/blobs/74dc/11223082/28294d2e53de/gr1.jpg

文献AI研究员

20分钟写一篇综述,助力文献阅读效率提升50倍。

立即体验

用中文搜PubMed

大模型驱动的PubMed中文搜索引擎

马上搜索

文档翻译

学术文献翻译模型,支持多种主流文档格式。

立即体验