Suppr超能文献

致命性 COVID-19 肺部疾病涉及铁死亡。

Fatal COVID-19 pulmonary disease involves ferroptosis.

机构信息

Department of Chemistry, Columbia University, New York, NY, 10027, USA.

Mass Spectrometry Core Facility, Department of Chemistry, Columbia University, New York, NY, 10027, USA.

出版信息

Nat Commun. 2024 May 20;15(1):3816. doi: 10.1038/s41467-024-48055-0.

Abstract

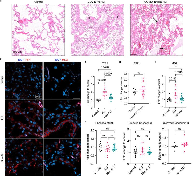
SARS-CoV-2 infection causes severe pulmonary manifestations, with poorly understood mechanisms and limited treatment options. Hyperferritinemia and disrupted lung iron homeostasis in COVID-19 patients imply that ferroptosis, an iron-dependent cell death, may occur. Immunostaining and lipidomic analysis in COVID-19 lung autopsies reveal increases in ferroptosis markers, including transferrin receptor 1 and malondialdehyde accumulation in fatal cases. COVID-19 lungs display dysregulation of lipids involved in metabolism and ferroptosis. We find increased ferritin light chain associated with severe COVID-19 lung pathology. Iron overload promotes ferroptosis in both primary cells and cancerous lung epithelial cells. In addition, ferroptosis markers strongly correlate with lung injury severity in a COVID-19 lung disease model using male Syrian hamsters. These results reveal a role for ferroptosis in COVID-19 pulmonary disease; pharmacological ferroptosis inhibition may serve as an adjuvant therapy to prevent lung damage during SARS-CoV-2 infection.

摘要

SARS-CoV-2 感染会导致严重的肺部表现,其机制尚不清楚,治疗选择也很有限。COVID-19 患者的高血铁蛋白和肺部铁稳态紊乱表明,铁依赖性细胞死亡——铁死亡可能发生。COVID-19 肺尸检的免疫染色和脂质组学分析显示,铁死亡标志物增加,包括转铁蛋白受体 1 和丙二醛在致命病例中的积累。COVID-19 肺显示参与代谢和铁死亡的脂质失调。我们发现,与严重 COVID-19 肺病理相关的铁蛋白轻链增加。铁过载促进原代细胞和癌性肺上皮细胞中的铁死亡。此外,铁死亡标志物与使用雄性叙利亚仓鼠的 COVID-19 肺病模型中的肺损伤严重程度强烈相关。这些结果表明铁死亡在 COVID-19 肺部疾病中起作用;铁死亡的药理学抑制可能作为辅助治疗,以防止 SARS-CoV-2 感染期间的肺部损伤。

https://cdn.ncbi.nlm.nih.gov/pmc/blobs/7d2b/11106344/01bd97893c86/41467_2024_48055_Fig1_HTML.jpg

文献AI研究员

20分钟写一篇综述,助力文献阅读效率提升50倍。

立即体验

用中文搜PubMed

大模型驱动的PubMed中文搜索引擎

马上搜索

文档翻译

学术文献翻译模型,支持多种主流文档格式。

立即体验