Suppr超能文献

雄激素受体靶向疫苗接种与雄激素剥夺治疗的顺序影响抗前列腺肿瘤疗效。

Sequence of androgen receptor-targeted vaccination with androgen deprivation therapy affects anti-prostate tumor efficacy.

机构信息

Cancer Biology, University of Wisconsin-Madison, Madison, Wisconsin, USA.

UW Carbone Cancer Center, University of Wisconsin-Madison, Madison, Wisconsin, USA.

出版信息

J Immunother Cancer. 2024 May 20;12(5):e008848. doi: 10.1136/jitc-2024-008848.

Abstract

RATIONALE

Androgen deprivation therapy (ADT) is the primary treatment for recurrent and metastatic prostate cancer. In addition to direct antitumor effects, ADT has immunomodulatory effects such as promoting T-cell infiltration and enhancing antigen processing/presentation. Previous studies in our laboratory have demonstrated that ADT also leads to increased expression of the androgen receptor (AR) and increased recognition of prostate tumor cells by AR-specific CD8+T cells. We have also demonstrated that ADT combined with a DNA vaccine encoding the AR significantly slowed tumor growth and improved the survival of prostate tumor-bearing mice. The current study aimed to investigate the impact of the timing and sequencing of ADT with vaccination on the tumor immune microenvironment in murine prostate cancer models to further increase the antitumor efficacy of vaccines.

METHODS

Male FVB mice implanted with Myc-CaP tumor cells, or male C57BL/6 mice implanted with TRAMP-C1 prostate tumor cells, were treated with a DNA vaccine encoding AR (pTVG-AR) and ADT. The sequence of administration was evaluated for its effect on tumor growth, and tumor-infiltrating immune populations were characterized.

RESULTS

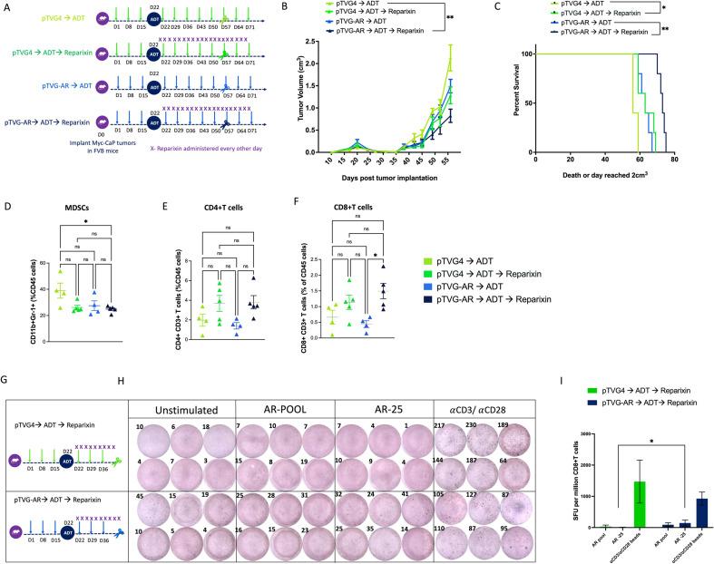
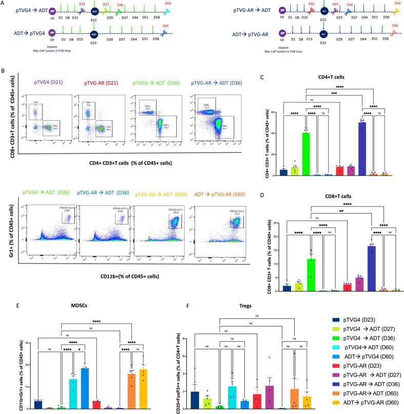
Vaccination prior to ADT (pTVG-AR → ADT) significantly enhanced antitumor responses and survival. This was associated with increased tumor infiltration by CD4+ and CD8+ T cells, including AR-specific CD8+T cells. Depletion of CD8+T cells prior to ADT significantly worsened overall survival. Following ADT treatment, however, Gr1+ myeloid-derived suppressor cells (MDSCs) increased, and this was associated with fewer infiltrating T cells and reduced tumor growth. Inhibiting Gr1+MDSCs recruitment, either by using a CXCR2 antagonist or by cycling androgen deprivation with testosterone replacement, improved antitumor responses and overall survival.

CONCLUSION

Vaccination prior to ADT significantly improved antitumor responses, mediated in part by increased infiltration of CD8+T cells following ADT. Targeting MDSC recruitment following ADT further enhanced antitumor responses. These findings suggest logical directions for future clinical trials to improve the efficacy of prostate cancer vaccines.

摘要

背景

雄激素剥夺疗法(ADT)是复发性和转移性前列腺癌的主要治疗方法。除了直接的抗肿瘤作用外,ADT 还具有免疫调节作用,如促进 T 细胞浸润和增强抗原加工/呈递。我们实验室的先前研究表明,ADT 还会导致雄激素受体(AR)表达增加,并增强 AR 特异性 CD8+T 细胞对前列腺肿瘤细胞的识别。我们还证明,ADT 联合编码 AR 的 DNA 疫苗显著减缓了肿瘤生长并提高了前列腺肿瘤荷瘤小鼠的存活率。本研究旨在研究 ADT 与疫苗接种的时机和顺序对小鼠前列腺癌模型肿瘤免疫微环境的影响,以进一步提高疫苗的抗肿瘤疗效。

方法

植入 Myc-CaP 肿瘤细胞的雄性 FVB 小鼠或植入 TRAMP-C1 前列腺肿瘤细胞的雄性 C57BL/6 小鼠接受编码 AR(pTVG-AR)的 DNA 疫苗和 ADT 治疗。评估给药顺序对肿瘤生长的影响,并对肿瘤浸润免疫群体进行了特征描述。

结果

ADT 前接种(pTVG-AR→ADT)显著增强了抗肿瘤反应和生存率。这与 CD4+和 CD8+T 细胞(包括 AR 特异性 CD8+T 细胞)在肿瘤中的浸润增加有关。ADT 前耗尽 CD8+T 细胞会显著降低总生存率。然而,在 ADT 治疗后,Gr1+髓源抑制细胞(MDSCs)增加,这与浸润 T 细胞减少和肿瘤生长减少有关。通过使用 CXCR2 拮抗剂或周期性 ADT 联合睾酮替代来抑制 Gr1+MDSC 募集,改善了抗肿瘤反应和总生存率。

结论

ADT 前接种显著改善了抗肿瘤反应,部分原因是 ADT 后 CD8+T 细胞浸润增加。ADT 后靶向 MDSC 募集进一步增强了抗肿瘤反应。这些发现为未来改善前列腺癌疫苗疗效的临床试验提供了合理的方向。

https://cdn.ncbi.nlm.nih.gov/pmc/blobs/9bb9/11110578/693ca4e95d49/jitc-2024-008848f01.jpg

文献AI研究员

20分钟写一篇综述,助力文献阅读效率提升50倍。

立即体验

用中文搜PubMed

大模型驱动的PubMed中文搜索引擎

马上搜索

文档翻译

学术文献翻译模型,支持多种主流文档格式。

立即体验