Suppr超能文献

不同 COVID-19 疫苗引起的 T 细胞反应不同,以及与年龄和 CMV 状态相关的对 SARS-CoV-2 变体的交叉反应性。

Distinct T cell responsiveness to different COVID-19 vaccines and cross-reactivity to SARS-CoV-2 variants with age and CMV status.

机构信息

Center for Infectious Disease Control, Dutch National Institute for Public Health and the Environment (RIVM), Bilthoven, Netherlands.

Infectious Diseases and Immunology, Department of Biomolecular Health Sciences, Faculty of Veterinary Medicine, Utrecht University, Utrecht, Netherlands.

出版信息

Front Immunol. 2024 May 7;15:1392477. doi: 10.3389/fimmu.2024.1392477. eCollection 2024.

Abstract

INTRODUCTION

Accumulating evidence indicates the importance of T cell immunity in vaccination-induced protection against severe COVID-19 disease, especially against SARS-CoV-2 Variants-of-Concern (VOCs) that more readily escape from recognition by neutralizing antibodies. However, there is limited knowledge on the T cell responses across different age groups and the impact of CMV status after primary and booster vaccination with different vaccine combinations. Moreover, it remains unclear whether age has an effect on the ability of T cells to cross-react against VOCs.

METHODS

Therefore, we interrogated the Spike-specific T cell responses in healthy adults of the Dutch population across different ages, whom received different vaccine types for the primary series and/or booster vaccination, using IFNɣ ELISpot. Cells were stimulated with overlapping peptide pools of the ancestral Spike protein and different VOCs.

RESULTS

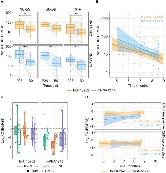
Robust Spike-specific T cell responses were detected in the vast majority of participants upon the primary vaccination series, regardless of the vaccine type (i.e. BNT162b2, mRNA-1273, ChAdOx1 nCoV-19, or Ad26.COV2.S). Clearly, in the 70+ age group, responses were overall lower and showed more variation compared to younger age groups. Only in CMV-seropositive older adults (>70y) there was a significant inverse relation of age with T cell responses. Although T cell responses increased in all age groups after booster vaccination, Spike-specific T cell frequencies remained lower in the 70+ age group. Regardless of age or CMV status, primary mRNA-1273 vaccination followed by BNT162b2 booster vaccination showed limited booster effect compared to the BNT162b2/BNT162b2 or BNT162b2/mRNA-1273 primary-booster regimen. A modest reduction in cross-reactivity to the Alpha, Delta and Omicron BA.1, but not the Beta or Gamma variant, was observed after primary vaccination.

DISCUSSION

Together, this study shows that age, CMV status, but also the primary-booster vaccination regimen influence the height of the vaccination-induced Spike-specific T cell response, but did not impact the VOC cross-reactivity.

摘要

简介

越来越多的证据表明,T 细胞免疫在接种疫苗预防严重 COVID-19 疾病方面的重要性,尤其是针对更易逃避中和抗体识别的 SARS-CoV-2 关注变体(VOC)。然而,对于不同年龄组的 T 细胞反应以及初次接种和加强接种不同疫苗组合后 CMV 状态的影响,我们的了解有限。此外,年龄是否会影响 T 细胞对 VOC 的交叉反应能力仍不清楚。

方法

因此,我们使用 IFNɣ ELISpot 检测了荷兰不同年龄段健康成年人初次接种系列疫苗后,不同疫苗类型的 Spike 特异性 T 细胞反应。用祖先 Spike 蛋白和不同 VOC 的重叠肽池刺激细胞。

结果

在初次接种系列疫苗后,绝大多数参与者均检测到了强烈的 Spike 特异性 T 细胞反应,无论疫苗类型(即 BNT162b2、mRNA-1273、ChAdOx1 nCoV-19 或 Ad26.COV2.S)如何。显然,在 70 岁以上年龄组中,与年轻年龄组相比,总体反应较低且变化较大。仅在 CMV 血清阳性的老年(>70 岁)中,年龄与 T 细胞反应呈显著负相关。尽管在加强接种后所有年龄组的 T 细胞反应均增加,但在 70 岁以上年龄组中,Spike 特异性 T 细胞频率仍然较低。无论年龄或 CMV 状态如何,与 BNT162b2/BNT162b2 或 BNT162b2/mRNA-1273 初次加强方案相比,初次接种 mRNA-1273 后再接种 BNT162b2 加强疫苗的效果有限。初次接种后,观察到对 Alpha、Delta 和 Omicron BA.1 的交叉反应性适度降低,但对 Beta 或 Gamma 变体则没有。

讨论

综上所述,本研究表明,年龄、CMV 状态以及初次加强接种方案均会影响接种疫苗诱导的 Spike 特异性 T 细胞反应的高度,但不会影响 VOC 的交叉反应性。

https://cdn.ncbi.nlm.nih.gov/pmc/blobs/2919/11106399/11328643d59f/fimmu-15-1392477-g001.jpg

文献AI研究员

20分钟写一篇综述,助力文献阅读效率提升50倍。

立即体验

用中文搜PubMed

大模型驱动的PubMed中文搜索引擎

马上搜索

文档翻译

学术文献翻译模型,支持多种主流文档格式。

立即体验