Suppr超能文献

香烟烟雾维持免疫抑制微环境,诱导肺癌环境中的 M2 巨噬细胞极化和存活。

Cigarette smoke sustains immunosuppressive microenvironment inducing M2 macrophage polarization and viability in lung cancer settings.

机构信息

Department of Biomedical Sciences for Health, University of Milan, Milan, Italy.

U.O. Laboratorio di Morfologia Umana Applicata, IRCCS San Donato, Milan, Italy.

出版信息

PLoS One. 2024 May 22;19(5):e0303875. doi: 10.1371/journal.pone.0303875. eCollection 2024.

Abstract

BACKGROUND

It is amply demonstrated that cigarette smoke (CS) has a high impact on lung tumor progression worsening lung cancer patient prognosis and response to therapies. Alteration of immune cell types and functions in smokers' lungs have been strictly related with smoke detrimental effects. However, the role of CS in dictating an inflammatory or immunosuppressive lung microenvironment still needs to be elucidated. Here, we investigated the effect of in vitro exposure to cigarette smoke extract (CSE) focusing on macrophages.

METHODS

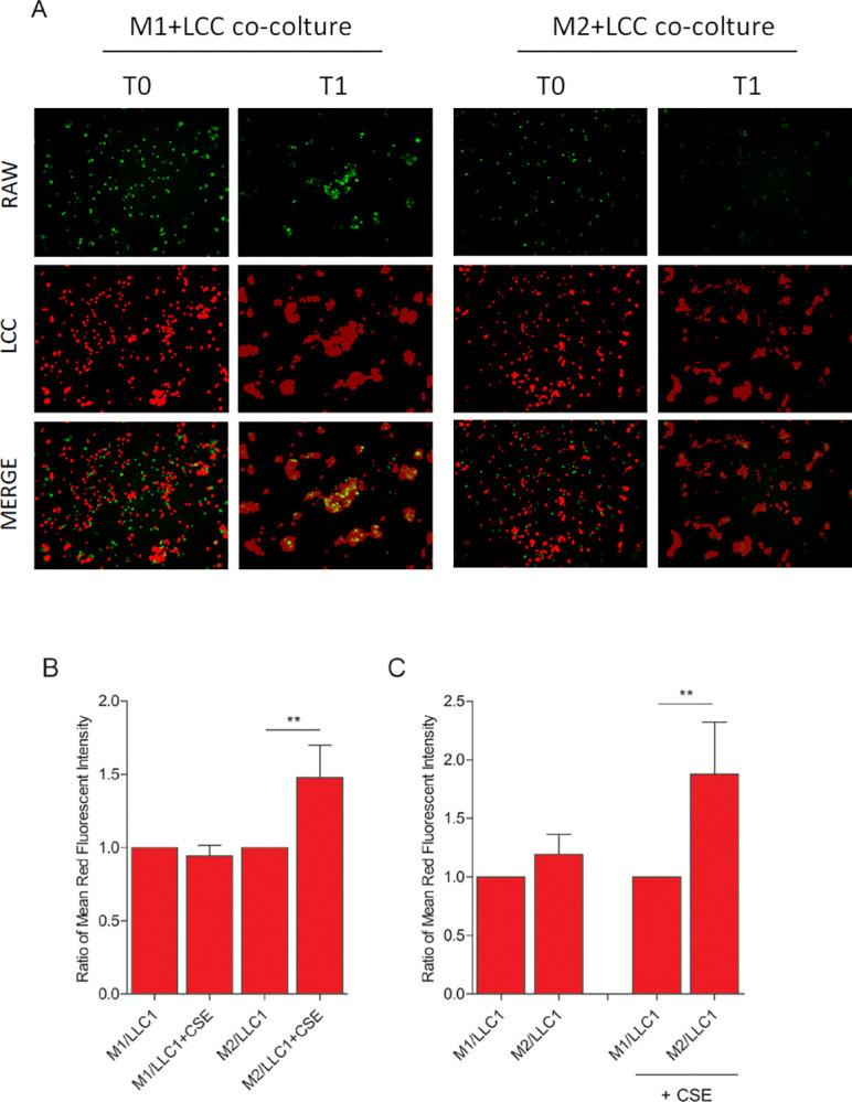
Immortalized murine macrophages RAW 264.7 cells were cultured in the presence of CS extract and their polarization has been assessed by Real-time PCR and cytofluorimetric analysis, viability has been assessed by SRB assay and 3D-cultures and activation by exposure to Poly(I:C). Moreover, interaction with Lewis lung carcinoma (LLC1) murine cell models in the presence of CS extract were analyzed by confocal microscopy.

RESULTS

Obtained results indicate that CS induces macrophages polarization towards the M2 phenotype and M2-phenotype macrophages are resistant to the CS toxic activity. Moreover, CS impairs TLR3-mediated M2-M1 phenotype shift thus contributing to the M2 enrichment in lung smokers.

CONCLUSIONS

These findings indicate that, in lung cancer microenvironment of smokers, CS can contribute to the M2-phenotype macrophages prevalence by different mechanisms, ultimately, driving an anti-inflammatory, likely immunosuppressive, microenvironment in lung cancer smokers.

摘要

背景

大量研究表明,香烟烟雾(CS)对肺肿瘤的进展有很大影响,使肺癌患者的预后和对治疗的反应恶化。吸烟者肺部免疫细胞类型和功能的改变与烟雾的有害影响密切相关。然而,CS 在外周免疫细胞中诱导炎症或免疫抑制微环境的作用仍有待阐明。在这里,我们研究了体外暴露于香烟烟雾提取物(CSE)对巨噬细胞的影响。

方法

用 CSE 培养永生化的鼠源巨噬细胞 RAW 264.7,并通过实时 PCR 和流式细胞术分析评估其极化,通过 SRB 试验和 3D 培养评估细胞活力,通过 Poly(I:C)暴露评估细胞激活。此外,通过共聚焦显微镜分析了 CSE 存在下与 Lewis 肺癌(LLC1)鼠源细胞模型的相互作用。

结果

结果表明,CS 诱导巨噬细胞向 M2 表型极化,M2 表型的巨噬细胞对 CS 的毒性活性具有抗性。此外,CS 损害 TLR3 介导的 M2-M1 表型转变,从而导致吸烟者肺部 M2 细胞的富集。

结论

这些发现表明,在吸烟者的肺癌微环境中,CS 通过不同的机制促进 M2 表型巨噬细胞的存在,最终导致肺癌吸烟者中抗炎、可能免疫抑制的微环境。

https://cdn.ncbi.nlm.nih.gov/pmc/blobs/46c5/11111031/ce0e124b7256/pone.0303875.g001.jpg

文献AI研究员

20分钟写一篇综述,助力文献阅读效率提升50倍。

立即体验

用中文搜PubMed

大模型驱动的PubMed中文搜索引擎

马上搜索

文档翻译

学术文献翻译模型,支持多种主流文档格式。

立即体验