Suppr超能文献

靶向铁死亡免疫治疗协同作用:包含 NK 细胞衍生外泌体和 RSL3 负载脂质体的混合纳米囊泡增强抗神经胶质瘤疗效。

Targeted Ferroptosis-Immunotherapy Synergy: Enhanced Antiglioma Efficacy with Hybrid Nanovesicles Comprising NK Cell-Derived Exosomes and RSL3-Loaded Liposomes.

机构信息

State Key Laboratory of Toxicology and Medical Countermeasures, Beijing Institute of Pharmacology and Toxicology, Beijing 100850, China.

出版信息

ACS Appl Mater Interfaces. 2024 Jun 5;16(22):28193-28208. doi: 10.1021/acsami.4c04604. Epub 2024 May 22.

Abstract

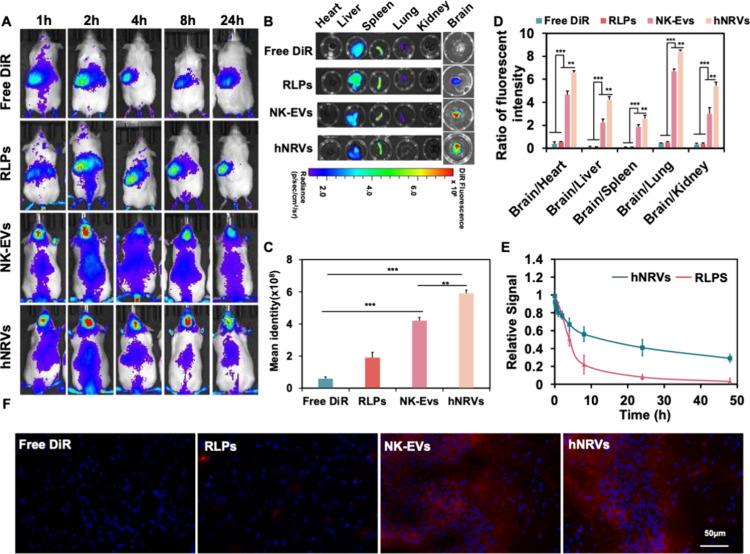
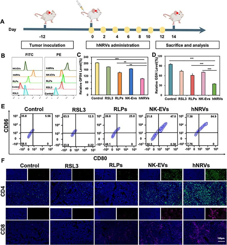
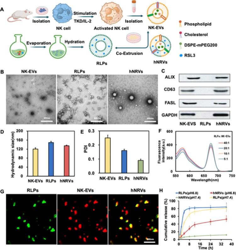
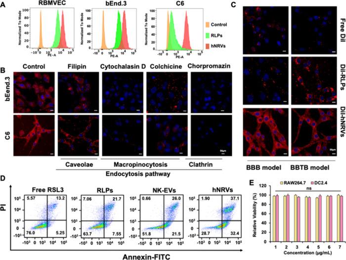
Ferroptosis therapy and immunotherapy have been widely used in cancer treatment. However, nonselective induction of ferroptosis in tumors is prone to immunosuppression, limiting the therapeutic effect of ferroptosis cancer treatment. To address this issue, this study reports a customized hybrid nanovesicle composed of NK cell-derived extracellular versicles and RSL3-loaded liposomes (hNRVs), aiming to establish a positive cycle between ferroptosis therapy and immunotherapy. Thanks to the enhanced permeability and retention effect and the tumor homing characteristics of NK exosomes, our data indicate that hNRVs can actively accumulate in tumors and enhance cellular uptake. FASL, IFN-γ, and RSL3 are released into the tumor microenvironment, where FASL derived from NK cells effectively lyses tumor cells. RSL3 downregulates the expression of GPX4 in the tumor, leading to the accumulation of LPO and ROS, and promotes ferroptosis in tumor cells. The accumulation of IFN-γ and TNF-α stimulates the maturation of dendritic cells and effectively induces the inactivation of GPX4, promoting lipid peroxidation, making them sensitive to ferroptosis and indirectly promoting the occurrence of ferroptosis. This study highlights the role of the customized hNRV platform in enhancing the effectiveness of synergistic treatment with selective delivery of ferroptosis inducers and immune activation against glioma without causing additional side effects on healthy organs.

摘要

铁死亡治疗和免疫治疗已被广泛应用于癌症治疗。然而,肿瘤中非选择性的铁死亡诱导容易导致免疫抑制,限制了铁死亡癌症治疗的疗效。为了解决这个问题,本研究报告了一种由 NK 细胞衍生的细胞外小泡和负载 RSL3 的脂质体组成的定制混合纳米囊泡(hNRVs),旨在建立铁死亡治疗和免疫治疗之间的正循环。由于 NK 细胞外小泡的增强渗透和保留效应以及肿瘤归巢特性,我们的数据表明 hNRVs 可以主动积聚在肿瘤中并增强细胞摄取。FASL、IFN-γ 和 RSL3 被释放到肿瘤微环境中,其中源自 NK 细胞的 FASL 有效地裂解肿瘤细胞。RSL3 下调肿瘤中 GPX4 的表达,导致 LPO 和 ROS 积累,促进肿瘤细胞发生铁死亡。IFN-γ 和 TNF-α 的积累刺激树突状细胞的成熟,并有效地诱导 GPX4 的失活,促进脂质过氧化,使它们对铁死亡敏感,并间接促进铁死亡的发生。本研究强调了定制 hNRV 平台在增强协同治疗效果方面的作用,通过选择性递送铁死亡诱导剂和针对神经胶质瘤的免疫激活,而不会对健康器官造成额外的副作用。

https://cdn.ncbi.nlm.nih.gov/pmc/blobs/030e/11164066/0fa8bd93fa2a/am4c04604_0001.jpg

文献AI研究员

20分钟写一篇综述,助力文献阅读效率提升50倍。

立即体验

用中文搜PubMed

大模型驱动的PubMed中文搜索引擎

马上搜索

文档翻译

学术文献翻译模型,支持多种主流文档格式。

立即体验