Suppr超能文献

胰岛素样生长因子结合蛋白7通过促进胃细胞上皮-间质转化来促进胃癌发展。

IGFBP7 promotes gastric cancer by facilitating epithelial-mesenchymal transition of gastric cells.

作者信息

Wang Jinqing, Wang Xinxin, Liu Zhaorui, Li Sheng, Yin Wenbin

机构信息

Department of Gastrointestinal Surgery, The Second Hospital of Shandong University, Jinan, China.

Shandong University Cancer Center, Jinan, China.

出版信息

Heliyon. 2024 May 9;10(10):e30986. doi: 10.1016/j.heliyon.2024.e30986. eCollection 2024 May 30.

Abstract

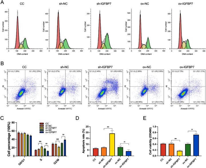
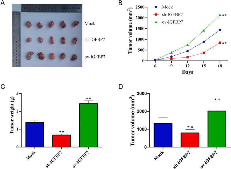
Gastric cancer (GC) with high morbidity and mortality is one major cause of tumor-related death. Mechanisms underlying GC invasion and metastasis remain unclear. IGFBP7 exerted variable effects in different cancers and its role in GC is controversial. Here, IGFBP7 was found to be upregulated and elevated IGFBP7 expression represented a poorer overall survival in GC using bioinformatics analysis. Moreover, IGFBP7 was up-regulated in human GC specimens and promoted tumor growth in xenograft tumor animals. For GC cell lines, we found that IGFBP7 was also upregulated and facilitated the cell malignant behavior and EMT of GC cells, which may involve NF-κB and ERK signaling pathways. This research may provide new avenues for GC therapy.

摘要

胃癌(GC)发病率和死亡率高,是肿瘤相关死亡的主要原因之一。GC侵袭和转移的潜在机制仍不清楚。胰岛素样生长因子结合蛋白7(IGFBP7)在不同癌症中发挥不同作用,其在GC中的作用存在争议。在此,通过生物信息学分析发现IGFBP7在GC中上调,IGFBP7表达升高代表GC患者总体生存率较差。此外,IGFBP7在人GC标本中上调,并促进异种移植肿瘤动物的肿瘤生长。对于GC细胞系,我们发现IGFBP7也上调,并促进GC细胞的恶性行为和上皮-间质转化(EMT),这可能涉及核因子κB(NF-κB)和细胞外信号调节激酶(ERK)信号通路。本研究可能为GC治疗提供新途径。

https://cdn.ncbi.nlm.nih.gov/pmc/blobs/4f05/11108983/2bbe1b816201/gr1.jpg

文献AI研究员

20分钟写一篇综述,助力文献阅读效率提升50倍。

立即体验

用中文搜PubMed

大模型驱动的PubMed中文搜索引擎

马上搜索

文档翻译

学术文献翻译模型,支持多种主流文档格式。

立即体验