Suppr超能文献

癌症相关成纤维细胞分泌的IGFBP7通过FGF2/FGFR1/PI3K/AKT轴增强肿瘤相关巨噬细胞浸润来促进胃癌。

Cancer-associated fibroblast-secreted IGFBP7 promotes gastric cancer by enhancing tumor associated macrophage infiltration via FGF2/FGFR1/PI3K/AKT axis.

作者信息

Li Dandan, Xia Lingyun, Huang Pan, Wang Zidi, Guo Qiwei, Huang Congcong, Leng Weidong, Qin Shanshan

机构信息

Department of Stomatology, Taihe Hospital, Hubei University of Medicine, Shiyan, Hubei, People's Republic of China.

Hubei Key Laboratory of Embryonic Stem Cell Research, School of Basic Medical Sciences, Hubei University of Medicine, Shiyan, Hubei, People's Republic of China.

出版信息

Cell Death Discov. 2023 Jan 21;9(1):17. doi: 10.1038/s41420-023-01336-x.

Abstract

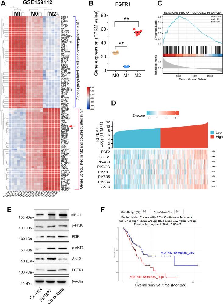
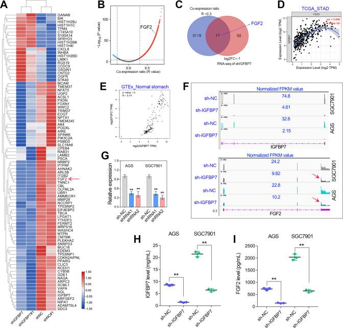
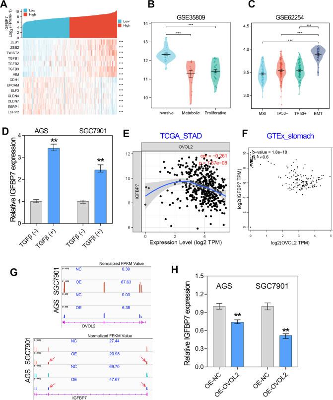
We previously reported that IGFBP7 plays a role in maintaining mRNA stability of oncogenic lncRNA UBE2CP3 by RNA-RNA interaction in gastric cancer (GC). Clinical cohort studies had implied an oncogenic role of IGFBP7 in GC. However, the molecular mechanism of IGFBP7 in GC progression remains unknown. In this study, clinical analysis based on two independent cohorts showed that IGFBP7 was positively associated with poor prognosis and macrophage infiltration in GC. Loss-of-function studies confirmed the oncogenic properties of IGFBP7 in regulating GC cell proliferation and invasion. Mechanismly, IGFBP7 was highly expressed in cancer-associated fibroblasts (CAF) and mesenchymal cells, and was induced by epithelial-to-mesenchymal transition (EMT) signaling, since its expression was increased by TGF-beta treatment and reduced by overexpression of OVOL2 in GC. RNA sequencing, qRT-PCR, ELISA assay showed that IGFBP7 positively regulated FGF2 expression and secretion in GC. Transcriptome analysis revealed that FGFR1 was downregulated in M1 polarization but upregulated in M2 polarization. Exogenous recombinant IGFBP7 treatment in macrophages and GC cells further identified that IGFBP7 promotes tumor associated macrophage (TAM) polarization via FGF2/FGFR1/PI3K/AKT axis. Our finding here represented the first evidence that IGFBP7 promotes GC by enhancing TAM/M2 macrophage polarization through FGF2/FGFR1/PI3K/AKT axis.

摘要

我们之前报道过,胰岛素样生长因子结合蛋白7(IGFBP7)在胃癌(GC)中通过RNA-RNA相互作用维持致癌性长链非编码RNA UBE2CP3的mRNA稳定性。临床队列研究暗示了IGFBP7在胃癌中的致癌作用。然而,IGFBP7在胃癌进展中的分子机制仍不清楚。在本研究中,基于两个独立队列的临床分析表明,IGFBP7与胃癌的不良预后和巨噬细胞浸润呈正相关。功能丧失研究证实了IGFBP7在调节胃癌细胞增殖和侵袭方面的致癌特性。机制上,IGFBP7在癌症相关成纤维细胞(CAF)和间充质细胞中高表达,并由上皮-间质转化(EMT)信号诱导,因为在胃癌中其表达通过TGF-β处理而增加,通过OVOL2的过表达而降低。RNA测序、qRT-PCR、ELISA检测表明,IGFBP7在胃癌中正向调节FGF2的表达和分泌。转录组分析显示,FGFR1在M1极化中下调,但在M2极化中上调。巨噬细胞和胃癌细胞中的外源性重组IGFBP7处理进一步证实,IGFBP7通过FGF2/FGFR1/PI3K/AKT轴促进肿瘤相关巨噬细胞(TAM)极化。我们这里的发现首次证明了IGFBP7通过FGF2/FGFR1/PI3K/AKT轴增强TAM/M2巨噬细胞极化来促进胃癌。

https://cdn.ncbi.nlm.nih.gov/pmc/blobs/a2ab/9867714/4dea5863dc52/41420_2023_1336_Fig1_HTML.jpg

文献AI研究员

20分钟写一篇综述,助力文献阅读效率提升50倍。

立即体验

用中文搜PubMed

大模型驱动的PubMed中文搜索引擎

马上搜索

文档翻译

学术文献翻译模型,支持多种主流文档格式。

立即体验