Suppr超能文献

EMT 诱导的长链非编码 RNA NR2F1-AS1 通过 miR-29a-3p/VAMP7 轴正向调节 NR2F1 表达并驱动胃癌。

The EMT-induced lncRNA NR2F1-AS1 positively modulates NR2F1 expression and drives gastric cancer via miR-29a-3p/VAMP7 axis.

机构信息

Hubei Key Laboratory of Embryonic Stem Cell Research, School of Basic Medical Sciences, Hubei University of Medicine, 442000, Shiyan, Hubei, P.R. China.

Laboratory of Tumor biology, Academy of Bio-Medicine Research, Hubei University of Medicine, 442000, Shiyan, Hubei, P.R. China.

出版信息

Cell Death Dis. 2022 Jan 26;13(1):84. doi: 10.1038/s41419-022-04540-2.

Abstract

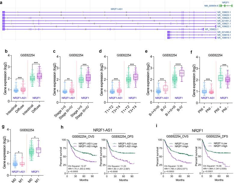
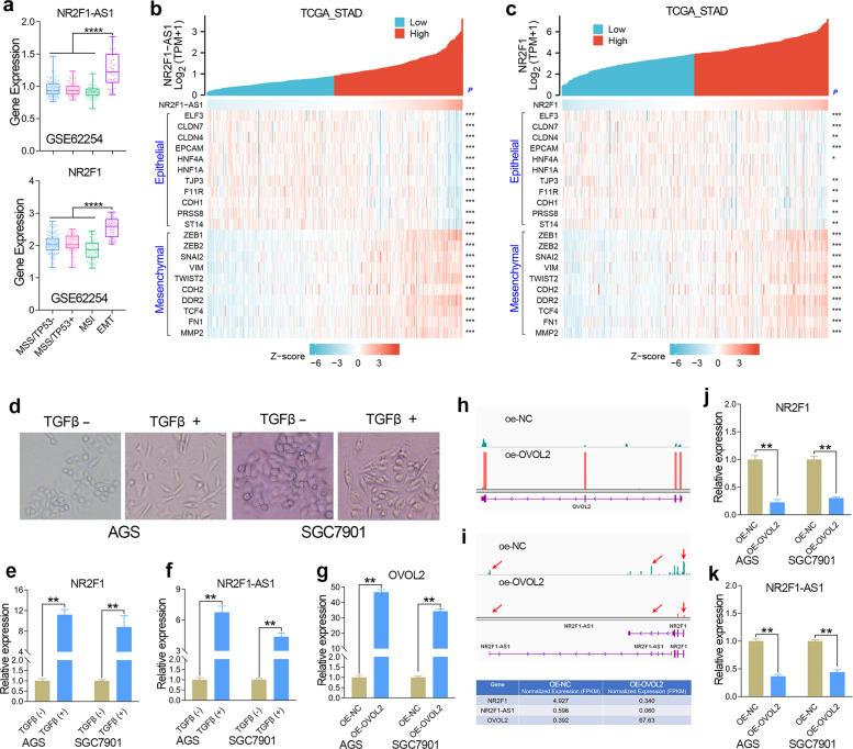
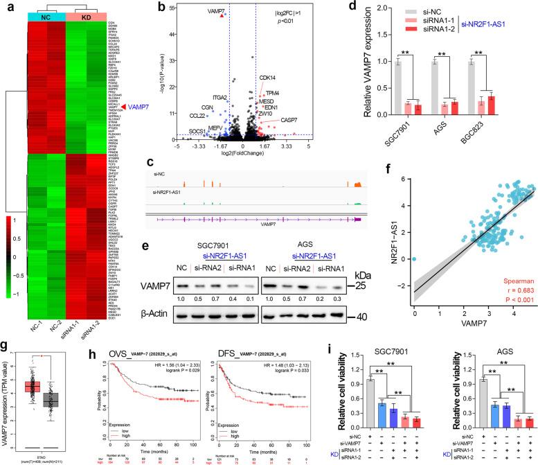
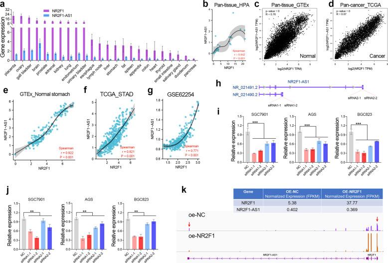
Deregulated lncRNAs play critical roles in tumorigenesis and tumor progression. NR2F1-AS1 is an antisense lncRNA of NR2F1. However, the biological function of NR2F1-AS1 in gastric cancer (GC) remains largely unclear. In this study, we revealed that NR2F1-AS1 and NR2F1 were both positively correlated with the degree of malignancy and predicted poor prognosis in two independent GC cohorts. Besides, NR2F1-AS1 and NR2F1 can respond to Epithelial-to-mesenchymal transition (EMT) signaling in GC, since their expression was increased by TGF-beta treatment and decreased after stable overexpression of OVOL2 in GC cell lines. NR2F1-AS1 and NR2F1 were highly co-expressed in pan-tissues and pan-cancers. Depletion of NR2F1-AS1 compromised the expression level of NR2F1 in GC cells. Furthermore, NR2F1-AS1 knockdown inhibited the proliferation, migration, invasion and G1/S transition of GC cells. More importantly, transcriptome sequencing revealed a novel ceRNA network composed of NR2F1-AS1, miR-29a-3p, and VAMP7 in GC. The overexpression of VAMP7 predicted poor prognosis in GC. Rescue assay confirmed that NR2F1-AS1 promotes GC progression through miR-29a-3p/VAMP7 axis. Our finding highlights that the aberrant expression of NR2F1-AS1 is probably due to the abnormal EMT signaling in GC. LncRNA NR2F1-AS1 plays crucial roles in GC progression by modulating miR-29a-3p/VAMP7 axis, suggesting that NR2F1-AS1 may serve as a potential therapeutic target in GC.

摘要

失调的长非编码 RNA 在肿瘤发生和肿瘤进展中发挥关键作用。NR2F1-AS1 是 NR2F1 的反义长非编码 RNA。然而,NR2F1-AS1 在胃癌 (GC) 中的生物学功能在很大程度上仍不清楚。在本研究中,我们揭示了 NR2F1-AS1 和 NR2F1 均与恶性程度呈正相关,并在两个独立的 GC 队列中预测了不良预后。此外,NR2F1-AS1 和 NR2F1 可以响应 GC 中的上皮-间充质转化 (EMT) 信号,因为它们的表达在 TGF-β处理后增加,并且在 GC 细胞系中稳定过表达 OVOL2 后降低。NR2F1-AS1 和 NR2F1 在泛组织和泛癌中高度共表达。NR2F1-AS1 的耗竭削弱了 GC 细胞中 NR2F1 的表达水平。此外,NR2F1-AS1 敲低抑制了 GC 细胞的增殖、迁移、侵袭和 G1/S 期转换。更重要的是,转录组测序揭示了 GC 中由 NR2F1-AS1、miR-29a-3p 和 VAMP7 组成的新型 ceRNA 网络。VAMP7 的过表达预示着 GC 的预后不良。挽救实验证实,NR2F1-AS1 通过 miR-29a-3p/VAMP7 轴促进 GC 进展。我们的发现强调了 NR2F1-AS1 的异常表达可能是由于 GC 中的异常 EMT 信号。LncRNA NR2F1-AS1 通过调节 miR-29a-3p/VAMP7 轴在 GC 进展中发挥关键作用,表明 NR2F1-AS1 可能作为 GC 的潜在治疗靶点。

https://cdn.ncbi.nlm.nih.gov/pmc/blobs/447d/8791943/87f8bd90a08e/41419_2022_4540_Fig1_HTML.jpg

文献AI研究员

20分钟写一篇综述,助力文献阅读效率提升50倍。

立即体验

用中文搜PubMed

大模型驱动的PubMed中文搜索引擎

马上搜索

文档翻译

学术文献翻译模型,支持多种主流文档格式。

立即体验