Suppr超能文献

长非编码 RNA NR2F1-AS1 通过靶向 miR-25-3p/ZEB2 轴促进乳腺癌转移。

Lnc NR2F1-AS1 Promotes Breast Cancer Metastasis by Targeting the MiR-25-3p/ZEB2 Axis.

机构信息

Breast Disease Center, The First Affiliated Hospital, Sun Yat-sen University, Guangzhou, China.

Division of Vascular Surgery, National-Local Joint Engineering Laboratory of Vascular Disease Treatment, Engineering and Technology Center for Diagnosis and Treatment of Vascular Diseases, Guangdong Engineering Laboratoty of Diagnosis and Treatment of Vascular Disease, The First Affiliated Hospital, Sun Yat-sen University, Guangzhou, China.

出版信息

Int J Med Sci. 2023 Jul 24;20(9):1152-1162. doi: 10.7150/ijms.86969. eCollection 2023.

Abstract

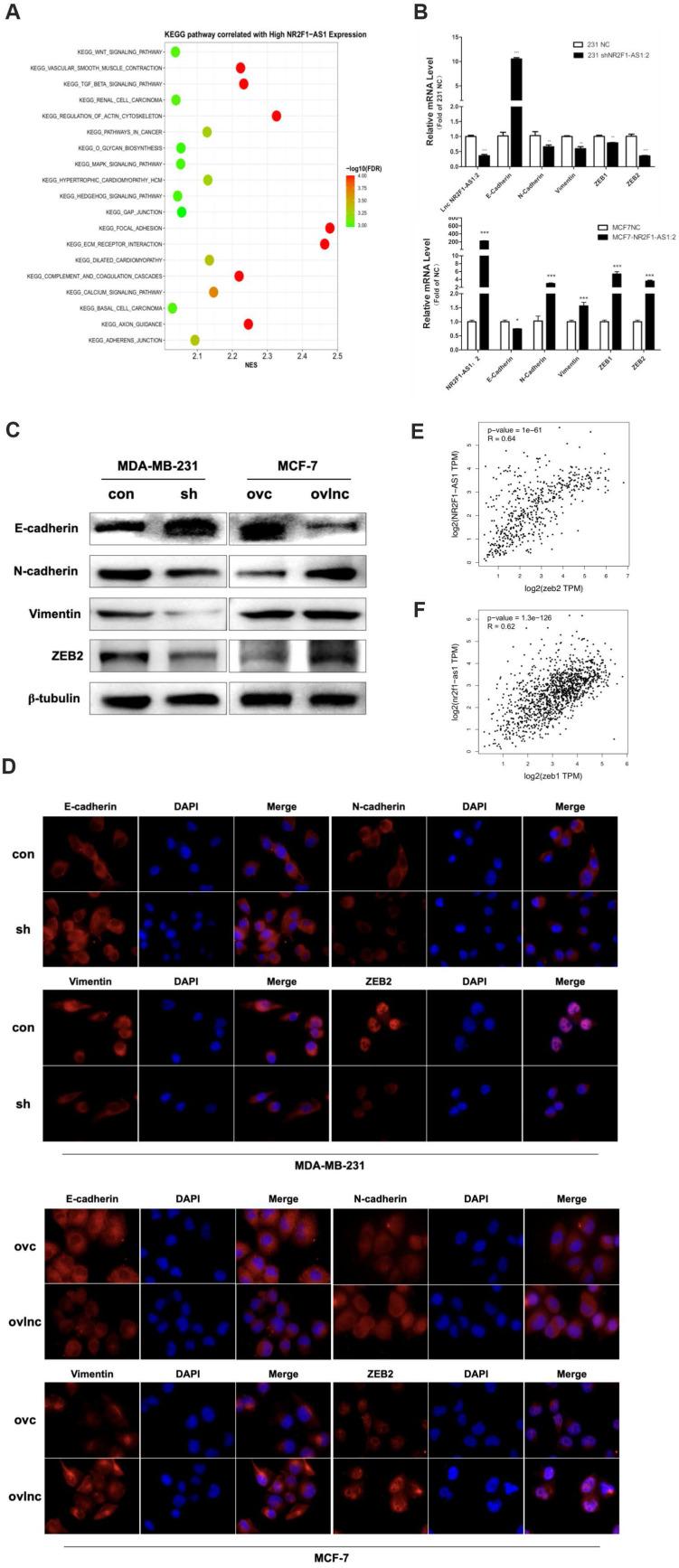
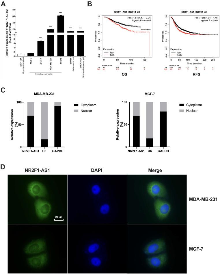
Long noncoding RNAs (lncRNAs) substantially affect tumor metastasis and are aberrantly expressed in various cancers. However, its role in breast cancer (BC) remains unclear. A microarray assay of differentially expressed lncRNAs in epithelial-mesenchymal transition (EMT) and non-EMT cells was performed. The prognostic value of lnc NR2F1-AS1 expression in patients with BC was analyzed using The Cancer Genome Atlas database. Lnc NR2F1-AS1 expression levels in different BC cell lines were assessed using quantitative real-time PCR. The role of lnc NR2F1-AS1 in BC cell metastasis was investigated in vitro and in vivo. Dual luciferase reporter assay and RNA immunoprecipitation were performed to investigate the relationship between lnc NR2F1-AS1, miR-25-3p, and ZEB2. High levels of lnc NR2F1-AS1 were observed in BC cells undergoing EMT and were closely correlated with adverse prognosis in patients with BC. Lnc NR2F1-AS1 knockdown significantly inhibited BC cell migration, invasiveness in vitro, and metastasis in vivo. Mechanistically, lnc NR2F1-AS1 competitively binds to miR-25-3p to impede ZEB2 degradation, a positive EMT transcription factor in BC. Our study revealed a novel lnc NR2F1-AS1/miR-25-3p/ZEB2 axis in BC metastasis and that lnc NR2F1-AS1 may serve as a potential therapeutic target for BC metastasis.

摘要

长链非编码 RNA(lncRNAs)在肿瘤转移中起着重要作用,并且在各种癌症中表达异常。然而,其在乳腺癌(BC)中的作用仍不清楚。通过上皮-间充质转化(EMT)和非 EMT 细胞差异表达 lncRNA 的微阵列分析,使用癌症基因组图谱数据库分析 lnc NR2F1-AS1 表达在 BC 患者中的预后价值。采用定量实时 PCR 评估不同 BC 细胞系中 lnc NR2F1-AS1 的表达水平。在体外和体内研究 lnc NR2F1-AS1 在 BC 细胞转移中的作用。双荧光素酶报告基因检测和 RNA 免疫沉淀实验用于研究 lnc NR2F1-AS1、miR-25-3p 和 ZEB2 之间的关系。研究发现 EMT 过程中的 BC 细胞中存在高水平的 lnc NR2F1-AS1,并且与 BC 患者的不良预后密切相关。lnc NR2F1-AS1 敲低显著抑制 BC 细胞体外迁移、侵袭和体内转移。机制上,lnc NR2F1-AS1 竞争性结合 miR-25-3p 以阻止 ZEB2 降解,ZEB2 是 BC 中的一种阳性 EMT 转录因子。本研究揭示了 BC 转移中的一种新型 lnc NR2F1-AS1/miR-25-3p/ZEB2 轴,lnc NR2F1-AS1 可能成为 BC 转移的潜在治疗靶点。

https://cdn.ncbi.nlm.nih.gov/pmc/blobs/648c/10416723/02674aabec12/ijmsv20p1152g001.jpg

文献AI研究员

20分钟写一篇综述,助力文献阅读效率提升50倍。

立即体验

用中文搜PubMed

大模型驱动的PubMed中文搜索引擎

马上搜索

文档翻译

学术文献翻译模型,支持多种主流文档格式。

立即体验