Suppr超能文献

从余甘子中分离得到的帕西杜辛B可引发HT1080细胞的铁死亡。

Pacidusin B isolated from Phyllanthus acidus triggers ferroptotic cell death in HT1080 cells.

作者信息

Zhu Guangyu, Luo Dian, Zhao Yueqin, Xiang Zhengrui, Chen Chao, Li Na, Hao Xiaojiang, Ding Xiao, Zhang Yingjun, Zhao Yuhan

机构信息

State Key Laboratory of Phytochemistry and Plant Resources in West China, Kunming Institute of Botany, Chinese Academy of Sciences, Kunming, 650201, China.

University of Chinese Academy of Sciences, Beijing, 100049, China.

出版信息

Nat Prod Bioprospect. 2024 May 23;14(1):34. doi: 10.1007/s13659-024-00454-y.

Abstract

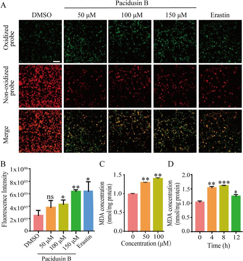
Cancer cells generally exhibit 'iron addiction' phenotypes, which contribute to their vulnerability to ferroptosis inducers. Ferroptosis is a newly discovered form of programmed cell death caused by iron-dependent lipid peroxidation. In the present study, pacidusin B, a dichapetalin-type triterpenoid from Phyllanthus acidus (L.) Skeels (Euphorbiaceae), induces ferroptosis in the HT1080 human fibrosarcoma cell line. Cells treated with pacidusin B exhibited the morphological characteristic 'ballooning' phenotype of ferroptosis. The biochemical hallmarks of ferroptosis were also observed in pacidusin B-treated cells. Both oxidative stress and ER stress play significant roles in pacidusin B-induced ferroptosis. The activation of the PERK-Nrf2-HO-1 signaling pathway led to iron overload, while inhibition of GPX4 further sensitized cancer cells to ferroptosis. Furthermore, the molecular docking study showed that pacidusin B docked in the same pocket in xCT as the ferroptosis inducer erastin. These results revealed that pacidusin B exerts anticancer effects via inducing ER-mediated ferroptotic cell death.

摘要

癌细胞通常表现出“铁成瘾”表型,这使其对铁死亡诱导剂敏感。铁死亡是一种新发现的由铁依赖性脂质过氧化引起的程序性细胞死亡形式。在本研究中,来自余甘子(大戟科)的二萜类三萜pacidusin B在HT1080人纤维肉瘤细胞系中诱导铁死亡。用pacidusin B处理的细胞表现出铁死亡的形态学特征“气球样”表型。在用pacidusin B处理的细胞中也观察到了铁死亡的生化特征。氧化应激和内质网应激在pacidusin B诱导的铁死亡中均起重要作用。PERK-Nrf2-HO-1信号通路的激活导致铁过载,而抑制GPX4进一步使癌细胞对铁死亡敏感。此外,分子对接研究表明,pacidusin B与铁死亡诱导剂埃拉司亭在xCT的同一口袋中对接。这些结果表明,pacidusin B通过诱导内质网介导的铁死亡性细胞死亡发挥抗癌作用。

https://cdn.ncbi.nlm.nih.gov/pmc/blobs/075c/11116305/1774028b72f9/13659_2024_454_Fig1_HTML.jpg

文献AI研究员

20分钟写一篇综述,助力文献阅读效率提升50倍。

立即体验

用中文搜PubMed

大模型驱动的PubMed中文搜索引擎

马上搜索

文档翻译

学术文献翻译模型,支持多种主流文档格式。

立即体验