Suppr超能文献

CHAC1 作为氧化损伤的视网膜色素上皮细胞中铁死亡的新贡献者。

CHAC1 as a Novel Contributor of Ferroptosis in Retinal Pigment Epithelial Cells with Oxidative Damage.

机构信息

Zhejiang Provincial Key Lab of Ophthalmology, Eye Center of the Second Affiliated Hospital, School of Medicine, Zhejiang University, Hangzhou 310009, China.

出版信息

Int J Mol Sci. 2023 Jan 13;24(2):1582. doi: 10.3390/ijms24021582.

Abstract

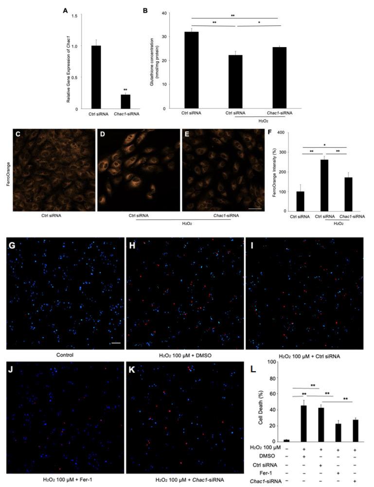
Age-related macular degeneration (AMD) is the leading cause of irreversible visual loss in the elderly population. With aging and the accumulated effects of environmental stress, retinal pigment epithelial (RPE) cells are particularly susceptible to oxidative damage, which can lead to retinal degeneration. However, the underlying molecular mechanisms of how RPE responds and progresses under oxidative damage are still largely unknown. Here, we reveal that exogenous oxidative stress led to ferroptosis characterized by Fe accumulation and lipid peroxidation in RPE cells. Glutathione specific gamma-glutamylcyclotransferase 1 (), as a component of the unfolded protein response (UPR) pathway, plays a pivotal role in oxidative-stress-induced cell ferroptosis via the regulation of glutathione depletion. These results indicate the biological significance of as a novel contributor of oxidative-stress-induced ferroptosis in RPE, suggesting its potential role in AMD.

摘要

年龄相关性黄斑变性(AMD)是老年人中导致不可逆视力丧失的主要原因。随着年龄的增长和环境应激的累积效应,视网膜色素上皮(RPE)细胞特别容易受到氧化损伤,这可能导致视网膜变性。然而,RPE 在氧化损伤下如何反应和进展的潜在分子机制在很大程度上仍不清楚。在这里,我们揭示了外源性氧化应激导致 RPE 细胞中铁积累和脂质过氧化的特征性铁死亡。谷氨酰胺特异性γ-谷氨酰环转移酶 1()作为未折叠蛋白反应(UPR)途径的一个组成部分,通过调节谷胱甘肽耗竭在氧化应激诱导的细胞铁死亡中发挥关键作用。这些结果表明 作为 RPE 中氧化应激诱导铁死亡的新贡献者具有生物学意义,提示其在 AMD 中的潜在作用。

https://cdn.ncbi.nlm.nih.gov/pmc/blobs/b663/9861460/7ea055e8a5af/ijms-24-01582-g001a.jpg

文献AI研究员

20分钟写一篇综述,助力文献阅读效率提升50倍。

立即体验

用中文搜PubMed

大模型驱动的PubMed中文搜索引擎

马上搜索

文档翻译

学术文献翻译模型,支持多种主流文档格式。

立即体验