Suppr超能文献

互穿网络水凝胶破坏中性粒细胞胞外陷阱并拮抗癌症相关神经递质可预防术后癌症复发和转移。

Wrecking neutrophil extracellular traps and antagonizing cancer-associated neurotransmitters by interpenetrating network hydrogels prevent postsurgical cancer relapse and metastases.

作者信息

Zhou Hang, Zhu Chunyan, Zhao Qing, Ni Jinliang, Zhang Haipeng, Yang Guangcan, Ge Jianchao, Fang Chao, Wei Hong, Zhou Xianli, Zhang Kun

机构信息

In-Patient Ultrasound Department, Second Affiliated Hospital of Harbin Medical University, Surgeons' Hall, No.246. XuefuRoad, Nangang District, Harbin City, Heilongjiang Prov, PR China.

Department of Laboratory Medicine and Central Laboratory, Sichuan Academy of Medical Sciences, Sichuan Provincial People's Hospital, School of Medicine, University of Electronic Science and Technology of China, No. 32, West Second Section, First Ring Road, Chengdu, 610072, Sichuan, PR China.

出版信息

Bioact Mater. 2024 May 14;39:14-24. doi: 10.1016/j.bioactmat.2024.05.022. eCollection 2024 Sep.

Abstract

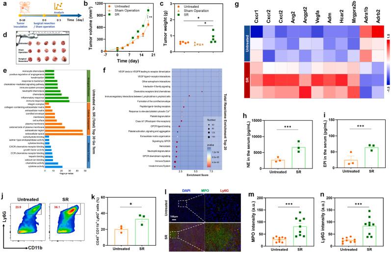
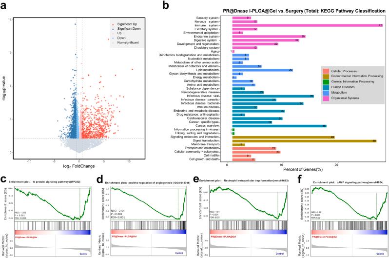
Tumor-promoting niche after incomplete surgery resection (SR) can lead to more aggressive local progression and distant metastasis with augmented angiogenesis-immunosuppressive tumor microenvironment (TME). Herein, elevated neutrophil extracellular traps (NETs) and cancer-associated neurotransmitters (CANTs, e.g., catecholamines) are firstly identified as two of the dominant inducements. Further, an injectable fibrin-alginate hydrogel with high tissue adhesion has been constructed to specifically co-deliver NETs inhibitor (DNase I)-encapsulated PLGA nanoparticles and an unselective β-adrenergic receptor blocker (propranolol). The two components (i.e., fibrin and alginate) can respond to two triggers (thrombin and Ca, respectively) in postoperative bleeding to gelate, shaping into an interpenetrating network (IPN) featuring high strength. The continuous release of DNase I and PR can wreck NETs and antagonize catecholamines to decrease microvessel density, blockade myeloid-derived suppressor cells, secrete various proinflammatory cytokines, potentiate natural killer cell function and hamper cytotoxic T cell exhaustion. The reprogrammed TME significantly suppress locally residual and distant tumors, induce strong immune memory effects and thus inhibit lung metastasis. Thus, targetedly degrading NETs and blocking CANTs enabled by this in-situ IPN-based hydrogel drug depot provides a simple and efficient approach against SR-induced cancer recurrence and metastasis.

摘要

不完全手术切除(SR)后的肿瘤促进微环境可导致更具侵袭性的局部进展和远处转移,并伴有血管生成增强的免疫抑制肿瘤微环境(TME)。在此,中性粒细胞胞外陷阱(NETs)和癌症相关神经递质(CANTs,如儿茶酚胺)首次被确定为两种主要诱因。此外,构建了一种具有高组织粘附性的可注射纤维蛋白-海藻酸盐水凝胶,以特异性地共同递送包裹NETs抑制剂(DNase I)的聚乳酸-羟基乙酸共聚物(PLGA)纳米颗粒和一种非选择性β-肾上腺素能受体阻滞剂(普萘洛尔)。两种成分(即纤维蛋白和海藻酸盐)可分别响应术后出血中的两种触发因素(凝血酶和钙离子)而凝胶化,形成具有高强度的互穿网络(IPN)。DNase I和普萘洛尔的持续释放可破坏NETs并拮抗儿茶酚胺,以降低微血管密度、阻断髓源性抑制细胞、分泌多种促炎细胞因子、增强自然杀伤细胞功能并抑制细胞毒性T细胞耗竭。重新编程的TME可显著抑制局部残留肿瘤和远处肿瘤,诱导强烈的免疫记忆效应,从而抑制肺转移。因此,这种基于原位IPN的水凝胶药物库实现的靶向降解NETs和阻断CANTs,为对抗SR诱导的癌症复发和转移提供了一种简单有效的方法。

https://cdn.ncbi.nlm.nih.gov/pmc/blobs/c865/11112132/079650f23ba7/ga1.jpg

文献AI研究员

20分钟写一篇综述,助力文献阅读效率提升50倍。

立即体验

用中文搜PubMed

大模型驱动的PubMed中文搜索引擎

马上搜索

文档翻译

学术文献翻译模型,支持多种主流文档格式。

立即体验