Suppr超能文献

破坏基于脂质的工程药物中的钙稳态和糖代谢可推动癌症免疫原性死亡。

Disrupting calcium homeostasis and glycometabolism in engineered lipid-based pharmaceuticals propel cancer immunogenic death.

作者信息

Peng Qiuxia, Li Xiaolong, Fang Chao, Zhu Chunyan, Wang Taixia, Yin Binxu, Dong Xiulin, Guo Huaijuan, Liu Yang, Zhang Kun

机构信息

Central Laboratory and Department of Medical Ultrasound, Sichuan Academy of Medical Sciences, Sichuan Provincial People's Hospital, School of Medicine, University of Electronic Science and Technology of China, Chengdu 610072, China.

Central Laboratory and Department of Medical Ultrasound, Shanghai Tenth People's Hospital, School of Medicine, Tongji University, Shanghai 200072, China.

出版信息

Acta Pharm Sin B. 2025 Mar;15(3):1255-1267. doi: 10.1016/j.apsb.2024.12.018. Epub 2024 Dec 21.

Abstract

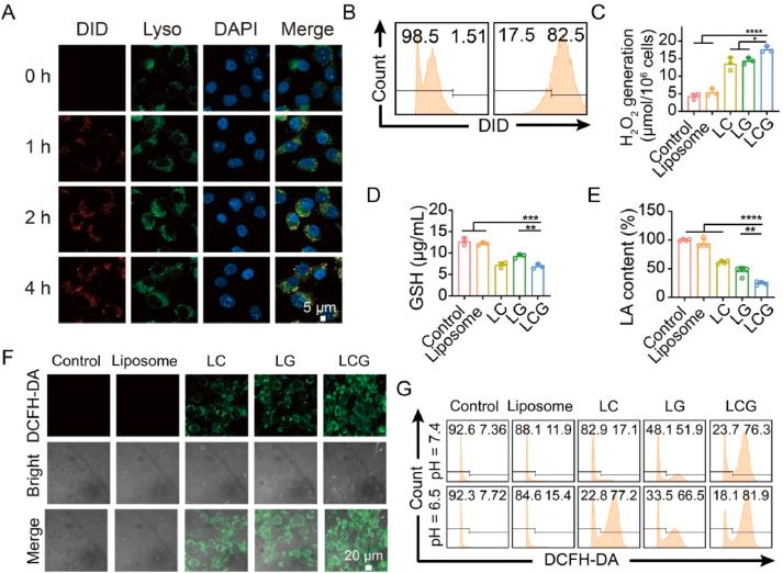
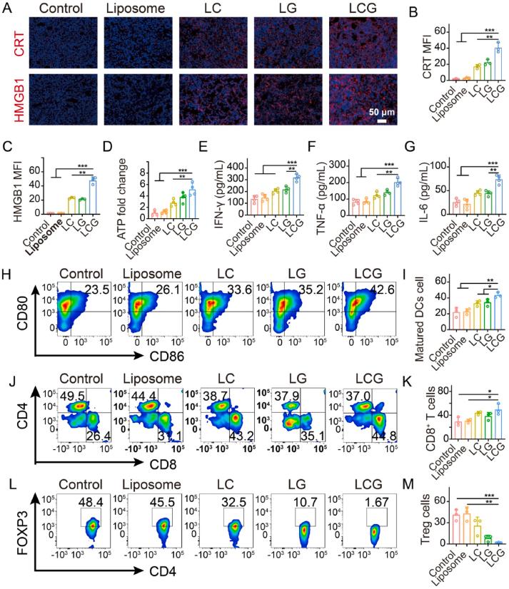
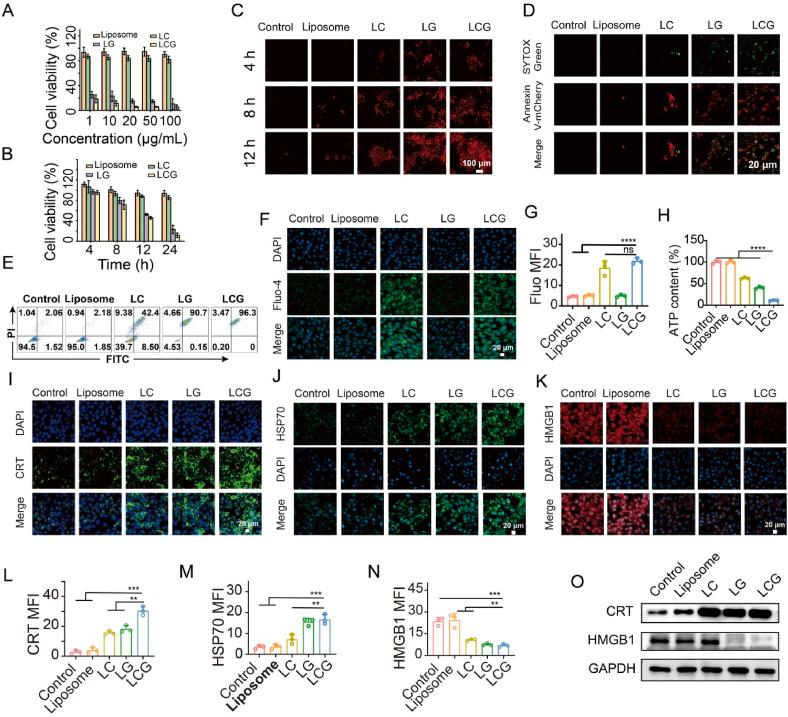
Homeostasis and energy and substance metabolism reprogramming shape various tumor microenvironment to sustain cancer stemness, self-plasticity and treatment resistance. Aiming at them, a lipid-based pharmaceutical loaded with CaO and glucose oxidase (GOx) (LipoCaO/GOx, LCG) has been obtained to disrupt calcium homeostasis and interfere with glycometabolism. The loaded GOx can decompose glucose into HO and gluconic acid, thus competing with anaerobic glycolysis to hamper lactic acid (LA) secretion. The obtained gluconic acid further deprives CaO to produce HO and release Ca, disrupting Ca homeostasis, which synergizes with GOx-mediated glycometabolism interference to deplete glutathione (GSH) and yield reactive oxygen species (ROS). Systematical experiments reveal that these sequential multifaceted events unlocked by Ca homeostasis disruption and glycometabolism interference, ROS production and LA inhibition, successfully enhance cancer immunogenic deaths of breast cancer cells, hamper regulatory T cells (Tregs) infiltration and promote CD8 T recruitment, which receives a considerably-inhibited outcome against breast cancer progression. Collectively, this calcium homeostasis disruption glycometabolism interference strategy effectively combines ion interference therapy with starvation therapy to eventually evoke an effective anti-tumor immune environment, which represents in the field of biomedical research.

摘要

体内平衡以及能量和物质代谢重编程塑造了各种肿瘤微环境,以维持癌症干细胞特性、自我可塑性和治疗抗性。针对这些问题,已制备出一种负载氧化钙(CaO)和葡萄糖氧化酶(GOx)的脂质药物(LipoCaO/GOx,LCG),以破坏钙稳态并干扰糖代谢。负载的GOx可将葡萄糖分解为过氧化氢(HO)和葡萄糖酸,从而与无氧糖酵解竞争,阻碍乳酸(LA)分泌。生成的葡萄糖酸进一步消耗CaO以产生HO并释放钙离子(Ca),破坏钙稳态,这与GOx介导的糖代谢干扰协同作用,耗尽谷胱甘肽(GSH)并产生活性氧(ROS)。系统实验表明,由钙稳态破坏和糖代谢干扰引发的这些一系列多方面事件、ROS产生以及LA抑制,成功增强了乳腺癌细胞的癌症免疫原性死亡,阻碍调节性T细胞(Tregs)浸润并促进CD8+ T细胞募集,这对乳腺癌进展产生了显著的抑制效果。总体而言,这种钙稳态破坏糖代谢干扰策略有效地将离子干扰疗法与饥饿疗法相结合,最终营造出有效的抗肿瘤免疫环境,这在生物医学研究领域具有代表性。

https://cdn.ncbi.nlm.nih.gov/pmc/blobs/97dc/12069111/d9eb6aa52ad0/ga1.jpg

文献AI研究员

20分钟写一篇综述,助力文献阅读效率提升50倍。

立即体验

用中文搜PubMed

大模型驱动的PubMed中文搜索引擎

马上搜索

文档翻译

学术文献翻译模型,支持多种主流文档格式。

立即体验